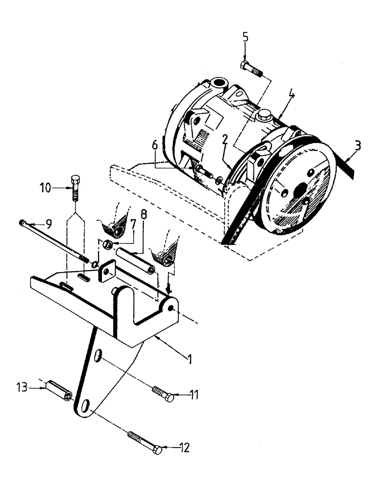
Запчасти Case IH 7700 (A06-03) - MAINFRAME, CABIN AIR CONDITIONER COMPRESSOR, MOUNT & BELT Mainframe & Functioning Components

Схема запчастей Case IH 7700 - (A06-03) - MAINFRAME, CABIN AIR CONDITIONER COMPRESSOR, MOUNT & BELT Mainframe & Functioning Components
4
12
3
11
6
13
10
5
2
8
7
1
9
FIT
1:1
100%

Артикул

Название

Примечание

Количество

1

87219841

MOUNTING PARTS

MOUNT BRACKET

1шт.

2

87213737

STRAP

(Adjusting)

1шт.

3

00137118

BELT

V-BELT

1шт.

4

00137292

COMPRESSOR

1шт.

5

FA110035

BOLT

1шт.

5

NC110000

NUT

NUT (Nyloc)

1шт.

5

WA100000

WASHER

1шт.

6

FA110020

BOLT

1шт.

6

WB100000

WASHER

1шт.

7

87222254

ASSEMBLY

SPACER

1шт.

8

87219278

SPACER

1шт.

9

FC110140

SCREW,M10 x 1.5 x 140mm

BOLT

1шт.

9

WB100000

WASHER

1шт.

10

FA110020

BOLT

2шт.

10

WA100000

WASHER

2шт.

1

WB100000

WASHER

2шт.

11

FA110025

BOLT

1шт.

11

WB100000

WASHER

1шт.

12

FA110090

BOLT

1шт.

12

WA100000

WASHER

1шт.

12

WB100000

WASHER

1шт.

13

87219277

SPACER

1шт.

Выбрано товаров: 22