Запчасти Case IH 7700 (C04-00) - FIXED EXTRACTION (KOMATSU) Engine & Engine Attachments

Схема запчастей Case IH 7700 - (C04-00) - FIXED EXTRACTION (KOMATSU) Engine & Engine Attachments
19
19
16
5
11
2
12
12
6
11
12
7
9
12
3
1
10
12
15
18
19
4
17
8
13
14
FIT
1:1
100%

Артикул

Название

Примечание

Количество

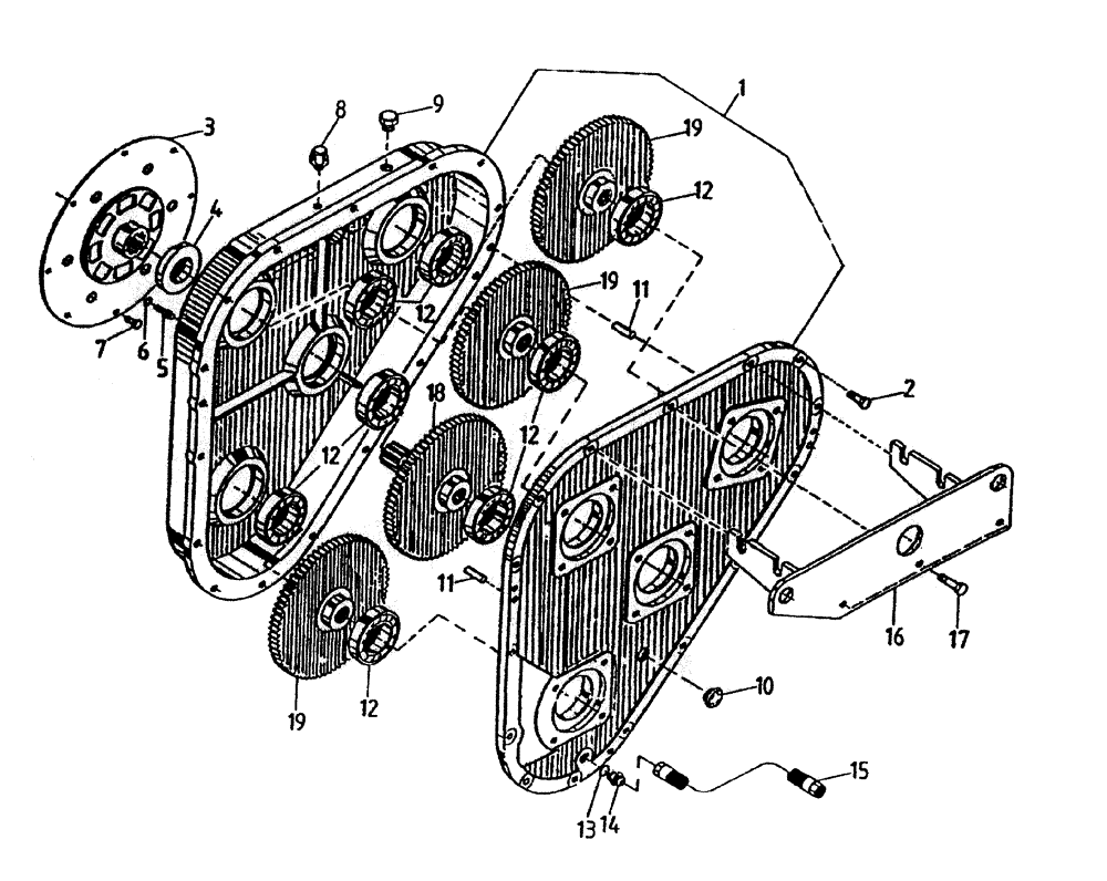
1

87223197

KIT

GEARBOX and COVER

1шт.

2

00601506

BOLT

12шт.

3

00180520

DRIVE PLATE

flex

1шт.

4

00100791

OIL SEAL

1шт.

5

00607959

STUD

12шт.

6

WB100000

WASHER

12шт.

7

FM110020

BOLT

8шт.

8

00407924

FILLER CAP

BREATHER

1шт.

9

00400106

HYD CONNECTOR

PLUG

1шт.

10

00180466

SIGHTGLASS

1шт.

11

00605682

PIN

dowel

2шт.

12

00140224

BALL BEARING

8шт.

13

00402226

O-RING

1шт.

14

00400226

HYD CONNECTOR

NIPPLE

1шт.

15

81680200

HOSE

1шт.

16

87213543

LUG

lifting

1шт.

17

00607166

BOLT

3шт.

18

87224643

GEAR

GEAR (71 tooth)

1шт.

19

87129800

SPLINED COUPLING

GEAR (70 tooth)

3шт.

23

87224668

GEARBOX ASSY

1шт.

24

87224666

DRIVE ASSEMBLY

1шт.

25

87224667

GEAR

GEARBOX and DRIVE ASSEMBLY

1шт.

Выбрано товаров: 22