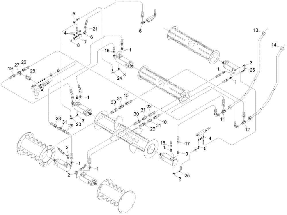
Запчасти Case IH A7000 (B08.02[01]) - Hydraulic Circuit {Adjustable PKD/Finned/1st & 2nd Floating Rollers} (07) - HYDRAULICS

Схема запчастей Case IH A7000 - (B08.02[01]) - Hydraulic Circuit {Adjustable PKD/Finned/1st & 2nd Floating Rollers} (07) - HYDRAULICS
2
15
30
5
3
6
24
28
14
6
1
30
10
13
5
20
8
31
29
1
3
3
29
1
25
26
22
2
27
31
31
18
7
31
11
19
1
1
12
16
3
17
9
21
9
25
4
1
1
4
23
FIT
1:1
100%

Артикул

Название

Примечание

Количество

01

00400228

HYD CONNECTOR

08шт.

02

404791

ELBOW

02шт.

03

00405242

HYD CONNECTOR

04шт.

04

00400223

HYD CONNECTOR

05шт.

05

00402879

HYD CONNECTOR

02шт.

06

00407832

HYD CONNECTOR

01шт.

07

00409953

RETURN PIPE

01шт.

08

00400106

HYD CONNECTOR

01шт.

09

00400229

HYD CONNECTOR

02шт.

10

83129800

PIPE FITTING

01шт.

11

87226946

TEE

01шт.

12

86983880

TEE

01шт.

13

442993A1

TUBE

01шт.

14

442994A1

TUBE

01шт.

15

86308517

PIPE FITTING

01шт.

16

86308196

HOSE,12.7mm ID x 1660mm L, SAE 100R17

01шт.

17

87255572

HOSE,19.05mm ID x 1950mm L, SAE 100R16

01шт.

18

82728700

HOSE,12.7mm ID x 2200mm L, SAE 100R17

01шт.

19

86308610

HOSE ASSY.

01шт.

20

82702100

HOSE ASSY.

01шт.

21

87247531

HOSE ASSY.

01шт.

22

82728700

HOSE,12.7mm ID x 2200mm L, SAE 100R17

01шт.

23

86308517

PIPE FITTING

01шт.

24

86312263

HOSE ASSY.

01шт.

25

86302756

HOSE ASSY.

02шт.

26

86313007

HOSE ASSY.

01шт.

27

00407003

TEE

01шт.

28

REF

INSTRUCTION

Hydraulic Check Valve

1шт.

See page B05.16

1шт.

29

82757800

HOSE ASSY.

02шт.

30

87236682

HOSE,12.7mm ID x 1150mm L, SAE 100R17

02шт.

31

00400069

LUBE NIPPLE

04шт.

Выбрано товаров: 32