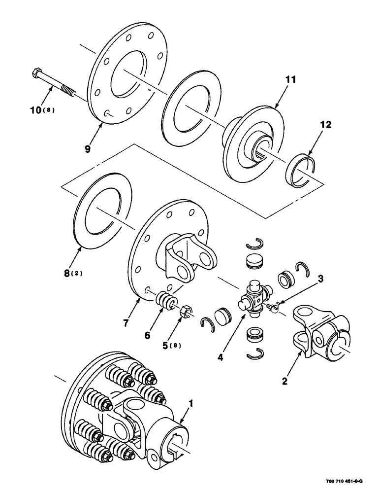
Запчасти Case IH SC414 (2-32) - U-JOINT CLUTCH ASSEMBLY, (700710451 U-JOINT CLUTCH ASSEMBLY COMPLETE) (09) - CHASSIS

Схема запчастей Case IH SC414 - (2-32) - U-JOINT CLUTCH ASSEMBLY, (700710451 U-JOINT CLUTCH ASSEMBLY COMPLETE) (09) - CHASSIS
6
11
4
1
12
2
7
3
5
9
19
8
FIT
1:1
100%

Артикул

Название

Примечание

Количество

1

700710451

CLUTCH

ASSEMBLY - complete

1шт.

2

757716

CLAMP

YOKE

1шт.

3

219-40

LUBE NIPPLE,65 Degree Elbow, 1/8" - 27 NPTF

1/8-27 X 60 DEGREE ZERK

1шт.

4

757443

U-JOINT SPIDER

JOURNAL REPAIR KIT

1шт.

5

231-4116

NUT,3/8"-16, GB

3/8-16 HTLN GR/8

8шт.

6

700718081

SPRING KIT

(set of 8 springs)

1шт.

7

700710773

FORK

YOKE WITH FLANGE

1шт.

8

700710770

DISC

FRICTION DISC

2шт.

9

700710912

BUSHING

PLATE WA - mounting

1шт.

10

413-652

BOLT,Hex, 3/8" - 16 x 3-1/4", Gr 5

8шт.

11

700710771

HUB

WITH FLANGE

1шт.

12

700710911

BUSHING

1шт.

Выбрано товаров: 12