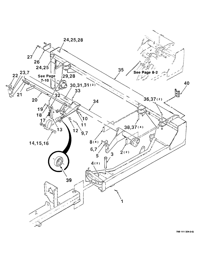
Запчасти Case IH 8330 (7-02) - FRAME AND HEADER SUPPORT ASSEMBLY (09) - CHASSIS

Схема запчастей Case IH 8330 - (7-02) - FRAME AND HEADER SUPPORT ASSEMBLY (09) - CHASSIS
21
3
25
12
33
35
2
20
39
37
7
22
25
5
23
28
17
24
14
15
4
31
8
7
11
37
27
6
19
24
10
31
9
40
7
38
36
16
30
26
32
18
28
1
13
29
34
FIT
1:1
100%

Артикул

Название

Примечание

Количество

1

432-1224

COTTER PIN,3/16" x 1-1/2"

3/16" x 1 1/2"

1шт.

2

6582126

SPACER

2шт.

700122894

SPACER

2шт.

3

6581045

PIN

- pivot, tongue

1шт.

4

219-90

LUBE NIPPLE,45 Degree Elbow, 1/4" -28 NPTF

1/4-28 X 45 DEGREE ZERK

2шт.

5

6582142

CUP

- left

1шт.

700122897

CUP

- left

1шт.

6

409-7624

BOLT,Hex Flg, 3/8" - 16 x 1 1/2", Spcl

1шт.

7

231-5146

FLANGE NUT,3/8"-16

3шт.

8

453241

SPACER

4шт.

9

413-648

BOLT,Hex, 3/8" - 16 x 3", Gr 5

1шт.

10

7702012

SELF-TAP SCREW,3/8" - 16 x 1"

3/8-16 X 1 HWHTCTS

1шт.

11

451526

THRUST WASHER

- thrust

1шт.

12

700111234

CLIP

1шт.

13

700111464

LINK

- vertical

1шт.

14

113-902

BOLT,Hex, 1" - 8 x 3-1/2", Gr 5

1шт.

15

192-171

LOCK WASHER,1"

WASHER, LOCK, 1"

1шт.

16

425-1016

NUT,1"-8, G5

1шт.

17

58685

SPRING

- compression

1шт.

18

495-11047

WASHER,7/16", SAE

1шт.

19

432-816

COTTER PIN,1/8" x 1"

1/8" x 1"

1шт.

20

700111465

LINK

WA - rocker (8320)

1шт.

700111454

LINK

WA - rocker (8330)

1шт.

21

7758568

SPRING

- compression

1шт.

22

6582084

CUP

- right

1шт.

700122896

CUP

- right

1шт.

23

409-7620

BOLT,Hex Flg, 3/8" - 16 x 1 1/4", Spcl

1шт.

24

433-612

CARRIAGE BOLT,Sq Nk, 3/8" - 16 x 3/4", Gr 5

2шт.

25

496-11041

WASHER,13/32" x 13/16" x .065", HDN

3/8 HARDENED PLAIN WASHER

2шт.

26

700111467

COVER

1шт.

27

129-410

WING NUT,3/8"-16

3/8-16 WING - nut

1шт.

28

230-4216

LOCK NUT,3/8"-16, GA

3/8-16 HCLN

2шт.

29

7772767

SCREW,Hex, 3/8" - 16 x 3 1/2", Gr 5

3/8-16 X 3-1/2 C

1шт.

30

413-524

BOLT,Hex, 5/16" - 18 x 1-1/2", Gr 5

2шт.

31

425-105

NUT,5/16"-18, G5

4шт.

32

700111334

ANGLE

1шт.

33

219-8

LUBE NIPPLE,1/4" - 28 NPTF

NIPPLE, LUBE, 1/4"-28 NPT x .54" lg

1шт.

34

700111415

TUBE,2110.5, 402.5 mm Length

- torque (8320)

1шт.

700111412

TUBE,2720, 402.5 mm Length

- torque (8330)

1шт.

35

700111318

FRAME

MAINFRAME (8320)

1шт.

700111317

FRAME

MAINFRAME (8330)

1шт.

36

413-880

BOLT,Hex, 1/2" - 13 x 5", Gr 5

1/2-13 X 5 C

2шт.

37

231-5148

FLANGE NUT,Flg, USR, 1/2"-13

6шт.

38

413-872

BOLT,Hex, 1/2" - 13 x 4-1/2", Gr 5

1/2-13 X 4-1/2 C

4шт.

39

D51609

BALL JOINT

BEARING

1шт.

40

A59457

BRACKET

SOCKET - lamp Brkt

1шт.

Выбрано товаров: 46