Запчасти Case IH 8330 (7-04) - HEADER, SKID SHOES AND LEAN BAR ASSEMBLY (09) - CHASSIS

Схема запчастей Case IH 8330 - (7-04) - HEADER, SKID SHOES AND LEAN BAR ASSEMBLY (09) - CHASSIS
20
8
32
17
11
5
22
3
21
20
26
17
31
17
15
4
14
5
6
10
18
20
6
25
13
12
29
27
1
9
19
8
24
7
30
23
2
16
5
28
17
7
17
FIT
1:1
100%

Артикул

Название

Примечание

Количество

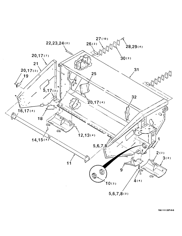
1

219-8

LUBE NIPPLE,1/4" - 28 NPTF

NIPPLE, LUBE, 1/4"-28 NPT x .54" lg

1шт.

2

453670

LINK

2шт.

3

6580567

SHOE

- skid

2шт.

700122892

SHOE

- skid

2шт.

4

6453799

CLIP

4шт.

5

434-616

CARRIAGE BOLT,Sht Sq Nk, 3/8" - 16 x 1", Gr 5

3/8-16 X 1 RHSNB

5шт.

6

496-11041

WASHER,13/32" x 13/16" x .065", HDN

3/8 HARDENED PLAIN WASHER

3шт.

7

492-11038

LOCK WASHER,3/8"

3шт.

8

425-106

NUT,3/8"-16, Cl 5

3шт.

9

700109532

DIVIDER

SHOE - divider

1шт.

10

170254R1

BEARING, CUP

CUP - bearing

2шт.

11

499574

BAR

LEAN - bar (8320)

1шт.

453712

DECAL

LEAN - bar (8330)

1шт.

12

413-824

BOLT,Hex, 1/2" - 13 x 1-1/2", Gr 5

4шт.

13

231-5148

FLANGE NUT,Flg, USR, 1/2"-13

4шт.

14

111-404

CARRIAGE BOLT,Short NK, 7/16"-14 x 1 1/4", G5

BOLT, CARRIAGE, Short NK, 7/16"-14 x 1 1/4", G5

4шт.

15

425-107

NUT,7/16"-14, G5

7/16-14 H

4шт.

16

409-7616

BOLT,Hex Flg, 3/8" - 16 x 1", Spcl

4шт.

17

231-5146

FLANGE NUT,3/8"-16

19шт.

18

6581185

GUARD

- right

1шт.

700122890

GUARD

- right

1шт.

19

700111394

SHIELD

- sickle

1шт.

20

433-612

CARRIAGE BOLT,Sq Nk, 3/8" - 16 x 3/4", Gr 5

13шт.

21

700111370

PANEL

- divider

1шт.

22

113-817

BOLT,Hex, 7/8" - 9 x 5-1/2", Gr 5

7/8-9 X 5-1/2 C

2шт.

23

492-11088

LOCK WASHER,7/8"

7/8"

2шт.

24

425-1014

NUT,7/8"-9, G5

NUT, 7/8"-9, G5

2шт.

25

700111374

SHIELD

- conditioner roll, right

1шт.

26

6581243

BUSHING

2шт.

27

6584213

LARGE PLATE

PLATE - spacer (Shim)

10шт.

28

433-536

CARRIAGE BOLT,Sq Nk, 5/16" - 18 x 2 1/4", Gr 5

5/16-18 X 2-1/4 RHSNB

4шт.

29

230-4215

NUT,5/16"-18, GA

5/16-18 HCLN

4шт.

30

8027005

PAD

2шт.

31

700111399

FRAME

HEADER (8320)

1шт.

700111322

FRAME

HEADER (8330)

1шт.

32

700111373

SHIELD

- conditioner roll, left

1шт.

Выбрано товаров: 36