Запчасти Case IH 8360 (6-06) - REEL SUPPORT, RIGHT, AND CAM ASSEMBLY (09) - CHASSIS

Схема запчастей Case IH 8360 - (6-06) - REEL SUPPORT, RIGHT, AND CAM ASSEMBLY (09) - CHASSIS
3
8
3
14
12
3
2
3
9
4
10
2
3
5
16
9
11
3
15
7
1
6
13
2
FIT
1:1
100%

Артикул

Название

Примечание

Количество

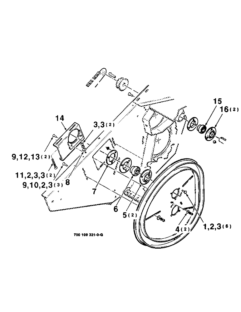
1

434-616

CARRIAGE BOLT,Sht Sq Nk, 3/8" - 16 x 1", Gr 5

3/8-16 X 1 RHSNB

6шт.

2

496-11041

WASHER,13/32" x 13/16" x .065", HDN

3/8 HARDENED PLAIN WASHER

11шт.

3

425-106

NUT,3/8"-16, Cl 5

17шт.

4

495-61034

WASHER,0.34" ID x 0.88" OD x 0.06" Thk

5/16 WIDE PLAIN WASHER

2шт.

5

T27207

FLANGED BEARING

FLANGE - bearing

2шт.

6

571588R92

BALL BEARING,1.3755" ID x 72 mm OD x 1"

- spherical

1шт.

7

700117899

SHIM

1шт.

8

495-21044

WASHER,3/8"

1шт.

9

433-520

CARRIAGE BOLT,Sq Nk, 5/16" - 18 x 1 1/4", Gr 5

5/16-18 X 1-1/4 RHSNB

5шт.

10

492-11038

LOCK WASHER,3/8"

3шт.

11

700706612

SCREW

3/8-16 X 4-1/2 FT RHSNB

2шт.

12

492-11031

LOCK WASHER,5/16"

WASHER, LOCK, 5/16"

2шт.

13

425-105

NUT,5/16"-18, G5

2шт.

14

700110573

SUPPORT

- reel, left

1шт.

15

619738R91

BALL BEARING,1.2505" ID x 62 mm OD x 1.4375"

- spherical

1шт.

Uses the locking collar P/N 557995r11.

1шт.

16

H747188

FLANGED BEARING,112.73 mm OD x 8.74 mm

FLANGE - bearing

2шт.

17

700120804

ECCENTRIC

TRACK - cam

1шт.

Выбрано товаров: 18