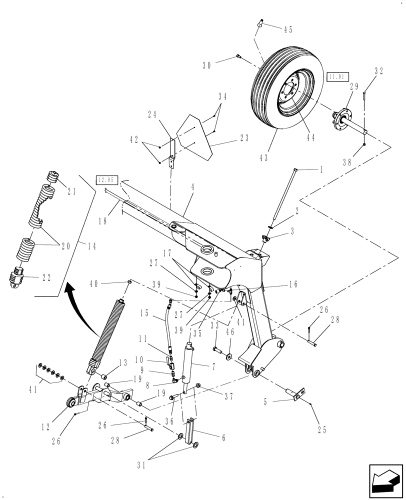
Запчасти Case IH TD102 (12.03) - TRAILFRAME, LH (58) - ATTACHMENTS/HEADERS

Схема запчастей Case IH TD102 - (12.03) - TRAILFRAME, LH (58) - ATTACHMENTS/HEADERS
10
27
37
17
36
23
41
31
6
18
1
9
24
39
34
35
40
11
29
42
20
4
44
19
19
12.05
28
30
41
14
12
27
7
39
22
16
21
45
26
11.01
38
28
15
3
26
32
26
2
13
43
8
25
33
46
5
FIT
1:1
100%

Артикул

Название

Примечание

Количество

1

257460

BOLT,Hex, 5/8" - 11 x 17.12", Full Thd

1шт.

2

130358

WASHER,16.28mm ID x 38.35mm OD x 4.11mm Thk

1шт.

3

694420

PIVOT

1шт.

4

84138461

FRAME

Trail

1шт.

5

84154796

PIN

1шт.

6

84137845

SLIDER

1шт.

7

84137832

HYDRAULIC CYLINDER,Double Acting, 25.4mm Rod, 203.2mm Stroke

Lift; For Component Breakdown, Refer To Fig. 07.02

1шт.

8

76347

ELBOW,90 Degree, 9/16" - 18 JIC x 3/4" - 16 ORB

1шт.

9

86533577

HYD CONNECTOR

1шт.

10

87712321

VALVE

1шт.

11

235534

HYD CONNECTOR,9/16" - 18 JIC x 3/8" - 18 NPT

1шт.

12

84137830

LIFT ARM

LH; Includes: Ref. 19 (2)

1шт.

13

87658354

SPACER

1шт.

14

87638218

SPRING

Includes: Ref.s 20 Thru 22

1шт.

15

87674191

HOSE

Lift Cylinder

1шт.

16

76355

TEE,9/16" - 18 JIC x 9/16" - 18 JIC x 9/16" - 18 JIC

1шт.

17

620019

CLAMP

2шт.

18

87674192

HOSE

Lift Cylinder

1шт.

19

9611935

BUSHING,31.83mm ID x 39.115mm OD x 26.92mm L

2шт.

20

86545109

SPRING

1шт.

21

86527333

SPRING NUT

1шт.

22

86558519

SPRING NUT

1шт.

23

86547710

EMBLEM

KIT

1шт.

24

195035

SUPPORT

1шт.

25

87414

LUBE NIPPLE,1/4" - 28

1шт.

26

80753

COTTER PIN,1/4" x 1 1/2"

5шт.

27

140045

BELLEVILLE WASHER,M10 Bolt Size x 22mm OD x 1.6mm Thk

2шт.

28

86529064

PIN

2шт.

29

0C

ORDER COMPONENTS

Wheel Spindle; For Component Breakdown, See Fig. 11.01

1шт.

30

32383

BOLT,Wheel, G5, 1/2"-20 x 13/16"

6шт.

31

27373

WASHER,29.37mm ID x 50.8mm OD x 3.17mm Thk

2шт.

32

87936

BOLT,Hex, 3/8" - 16 x 2 1/2", Gr 5

1шт.

33

281074

BOLT,Hex, 3/4" - 10 x 2 1/2", Gr 8

1шт.

34

84821

SCREW,Truss HD, #10 - 24 x 1/2"

2шт.

35

87674188

HOSE

Tongue

1шт.

36

86521622

BOLT,Hex, 5/8" - 11 x 2 1/2", Gr 5

1шт.

37

86521611

FLANGE NUT,Flg, 5/8"-11

1шт.

38

88902

NUT,3/8"-16

1шт.

39

86521606

FLANGE NUT,Hex, 3/8" - 16, Gr 5

2шт.

40

280374

NUT,Hex, 5/8" - 11, Gr 5

1шт.

41

87365

WASHER,0.66" ID x 1.31" OD x 0.1" Thk

7шт.

42

523310

SERRATED NUT,Flng, #10 - 24, Gr 5

2шт.

43

224151

TYRE/TIRE

1шт.

44

87680069

WHEEL ASSY

1шт.

45

196033

VALVE STEM

1шт.

46

86516694

WASHER

1шт.

Выбрано товаров: 46