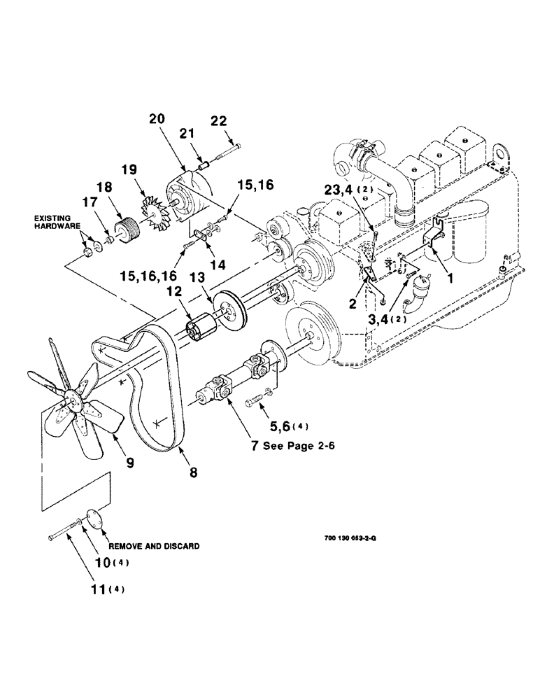
Запчасти Case IH 8850 (02-02) - ENGINE ASSEMBLY, ALTERNATOR, FAN AND FRONT DRIVE, SERIAL NUMBER CFH0099001 THRU CFH0099164 (02) - ENGINE

Схема запчастей Case IH 8850 - (02-02) - ENGINE ASSEMBLY, ALTERNATOR, FAN AND FRONT DRIVE, SERIAL NUMBER CFH0099001 THRU CFH0099164 (02) - ENGINE
8
18
4
11
4
6
13
22
5
2
20
10
1
14
15
23
7
15
12
16
16
9
3
19
17
21
16
FIT
1:1
100%

Артикул

Название

Примечание

Количество

1

700117885

MOUNTING PARTS

SUPPORT

1шт.

2

700124510

STRAP

STRAP - throttle

1шт.

3

413-412

BOLT,Hex, 1/4" - 20 x 3/4", Gr 5

BOLT, Hex, 1/4"-20 x 3/4", G5, Full Thd

2шт.

4

231-5144

SERRATED NUT,Flg, USR, 1/4"-20

NUT, Flg, USR, 1/4"-20

4шт.

5

413-716

BOLT,Hex, 7/16" - 14 x 1", Gr 5

BOLT, Hex, 7/16"-14 x 1", G5, Full Thd

4шт.

6

492-11044

LOCK WASHER,7/16"

WASHER, LOCK, 7/16"

4шт.

7

700713375

YOKE

UNIVERSAL JOINT YOKE U-JOINT ASSEMBLY

1шт.

8

J911561

BELT,27.92mm W x 1663.7mm L, 8 Ribs

1шт.

9

700713376

FAN

FAN

1шт.

10

896-12010

WASHER,11mm ID x 21mm OD x 2.5mm Thk

M10 HARDENED PLAIN WASHER

4шт.

11

700708765

BOLT

M10 X 1.5 X 115 C

4шт.

12

A184524

SPACER

SPACER - fan

1шт.

13

A189155

PULLEY

SHEAVE

1шт.

14

700117858

STRAP

STRAP

1шт.

15

614-8025

BOLT,Hex, M8 x 1.25 x 25mm, Cl 8.8, Full Thd

BOLT - hex, full threads, 8 - 1.25 x 25 mm

2шт.

17

J908563

RETAINER

RETAINER - pulley

1шт.

18

J908560

PULLEY

PULLEY - alternator

1шт.

19

221425R1

FAN

FAN - alternator

1шт.

20

A187873

ALTERNATOR,12V, 65A

ALTERNATOR

1шт.

20

AR187873

REMAN-ALTERNATOR

65A 12V

1шт.

20

AC187873

CORE-ALTERNATOR

Return number

1шт.

20

A187873GV

ALTERNATOR

Value, 12V, 65A

1шт.

21

J902469

SPACER

SPACER

1шт.

22

7771975

SCREW,Hex, M10 x 100mm, Cl 8.8

M10 X 1.5 X 100 C

1шт.

23

413-48

BOLT,Hex, 1/4" - 20 x 1/2", Gr 5

BOLT, Hex, 1/4"-20 x 1/2", G5, Full Thd

2шт.

16

895-11008

WASHER,9mm ID x 16mm OD x 1.6mm Thk

WASHER, M8 x 16 x 1.6

3шт.

Выбрано товаров: 0