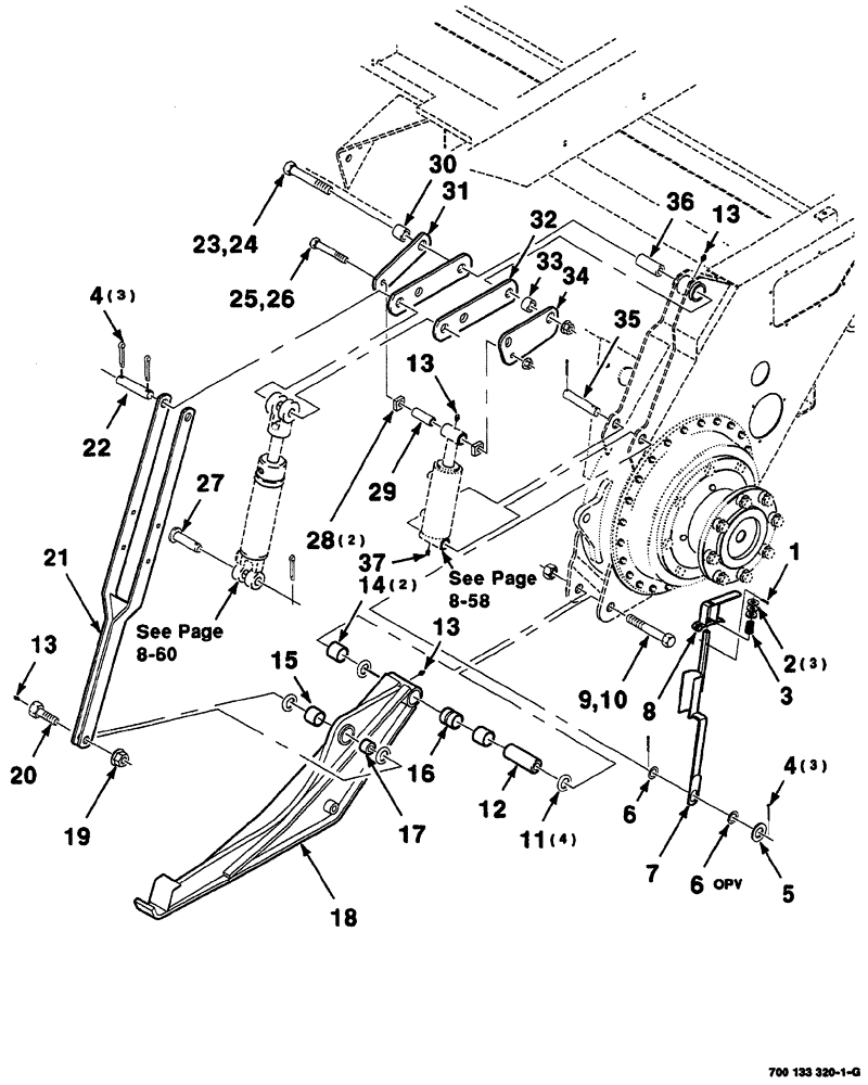
Запчасти Case IH 8860 (07-70) - LIFT ARM AND FLOTATION ASSEMBLIES (8860) (58) - ATTACHMENTS/HEADERS

Схема запчастей Case IH 8860 - (07-70) - LIFT ARM AND FLOTATION ASSEMBLIES (8860) (58) - ATTACHMENTS/HEADERS
1
24
25
33
19
18
14
6
6
37
16
29
8
20
10
32
26
22
5
27
13
4
4
35
23
13
21
30
28
31
3
9
13
15
2
12
11
36
17
34
13
7
FIT
1:1
100%

Артикул

Название

Примечание

Количество

1

432-1016

COTTER PIN,5/32" x 1"

5/32" x 1"

1шт.

2

396-21066

WASHER,16.66mm ID x 33.33mm OD x 4.27mm Thk

5/8" bolt size

3шт.

3

8058000

SPRING

compression

1шт.

4

432-1228

COTTER PIN,3/16" x 1 3/4"

6шт.

5

705574

WASHER,1 1/8" x 2" x .156", HDN

1шт.

6

195-2103

WASHER,1 1/16" x 1 1/2" x .065"

BUSHING machinery, narrow rim, 1 x 18 gauge

2шт.

7

700134086

CHANNEL

WA

1шт.

8

700134091

LEVER

WA

1шт.

9

700118693

PIN

1шт.

10

232-41116

LOCK NUT,1"-8, GC

HTLN, 1-8, GR/B

1шт.

11

238-5222

O-RING,0.139" Thk x 1.48" ID, -222, Cl 5, 75 Duro

4шт.

12

700118691

SLEEVE,25.55mm ID x 38.34mm OD x 110mm L

1шт.

13

219-8

LUBE NIPPLE,1/4" - 28 NPTF

4шт.

14

56095R91

NEEDLE BEARING,Needle, 38.07mm ID x 47.64mm OD x 31.75mm W

needle

2шт.

15

A7851

NEEDLE BEARING,Needle, 38.09mm ID x 47.64mm OD x 25.4mm W

needle

1шт.

16

700134075

SPACER

1шт.

17

700134095

BUSHING,23.02mm ID x 38.34mm OD x 33.5mm L

1шт.

18

700134065

ARM

life, left, WA

1шт.

19

232-53114

FLANGE NUT,Flg, 7/8"-9

lock, hex flange top, 7/8-9, GR/G

1шт.

20

700121584

BOLT,Hex, 7/8" - 9 x , Gr 5

special

1шт.

21

700134060

LINK

WA

1шт.

22

700111102

PIN

1шт.

23

413-12104

BOLT,Hex, 3/4" - 10 x 6-1/2", Gr 5

hex, 3/4-10 x 6-1/2

1шт.

24

232-53112

FLANGE NUT,Flg, 3/4"-10

GR/G

1шт.

25

326-1088

BOLT,Hex, 5/8" - 11 x 5-1/2", Gr 8

1шт.

26

232-53110

FLANGE NUT,Flg, 5/8"-11

1шт.

27

427-16350

CLEVIS PIN,25.4mm OD x 88.9mm L

clevis, 1 x 3-1/2

1шт.

28

700134076

CAM

2шт.

29

700134077

BUSHING

1шт.

30

6203756

SPACER

1шт.

31

700134078

STRAP

1шт.

32

700111085

STRAP

1шт.

33

6834071

BUSHING

1шт.

34

700134082

PLATE

1шт.

35

700134083

PIN

1шт.

36

700111080

BUSHING

arm, lift, right, WA

1шт.

37

219-90

LUBE NIPPLE,45 Degree Elbow, 1/4" -28 NPTF

Zerk, 1/4-28 x 45°

1шт.

Выбрано товаров: 37