Запчасти Case IH 8860 (02-14) - AIR CLEANER, HOSES AND MOUNTING ASSEMBLY (8860 110HP) (10) - ENGINE

Схема запчастей Case IH 8860 - (02-14) - AIR CLEANER, HOSES AND MOUNTING ASSEMBLY (8860 110HP) (10) - ENGINE
15
23
3
2
13
17
24
8
10
19
1
14
7
3
6
18
4
5
20
9
12
16
22
11
21
FIT
1:1
100%

Артикул

Название

Примечание

Количество

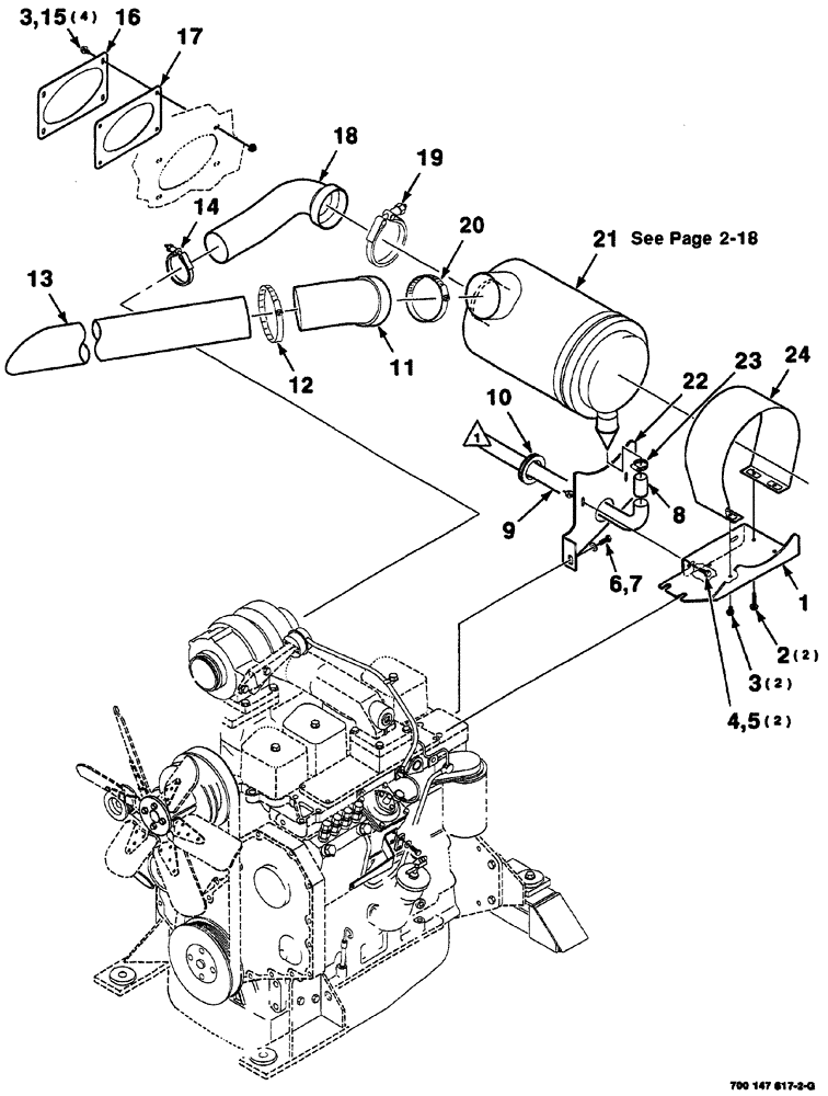
1

700134324

SUPPORT

air cleaner

1шт.

2

163-56

SCREW,Hex Wshr Hd, 5/16" - 18 x 1 1/2", Gr 5

machine, hex washer head, 5/16-18 x 1-1/2

2шт.

3

121-115

SERRATED BOLT,Hex, 5/16" - 18 x 3/4"

6шт.

4

121-108

BOLT,Hex Flg, 5/16"-18 x 1 1/4", Serr

machine, hex washer head, 5/16-18 x 1

2шт.

5

232-5315

FLANGE NUT,Flg, 5/16"-18

lock, hex flange top, GR/G, 5/16-18

2шт.

6

614-12025

BOLT,Hex, M12 x 1.75 x 25mm, Cl 8.8, Full Thd

Full thread

1шт.

7

895-11012

WASHER,13.5mm ID x 24mm OD x 2.5mm Thk

Hardened

1шт.

8

700134201

TUBE,31.75 mm OD, 50 mm Length

1шт.

9

700715690

HOSE

air intake

1шт.

10

8027427

GROMMET

1шт.

11

700715501

HOSE

air cleaner

1шт.

12

214-1472

HOSE CLAMP,#72, 4.06" - 5", Type F Worm

1шт.

13

700715503

TUBE,101.6 mm OD, 935 mm Length

air cleaner

1шт.

14

700715802

CLAMP

hose, T-bolt

1шт.

15

231-5145

SERRATED NUT,Flg, USR, 5/16"-18

4шт.

16

700152472

RING

SEAL retainer

1шт.

17

700719487

RUBBER SEAL

air intake

1шт.

18

700715502

INTAKE AIR HOSE,76.20 mm ID, 101.60 mm ID x 322.50 mm, SAE J200

Air Cleaner

1шт.

19

214-21118

CLAMP,#118, 4.56"-4.87", T-Bolt

hose, T-bolt

1шт.

20

214-1480

HOSE CLAMP,#80, 4.62" - 5.5", Type F Worm

1шт.

21

700716744

AIR CLEANER

ASSY.

1шт.

22

700134322

SUPPORT

air cleaner

1шт.

23

214-1420

HOSE CLAMP,#20, 0.81" - 1.75", Type F Worm

1шт.

24

700134319

SHIELD

wrapper, WA

1шт.

Выбрано товаров: 24