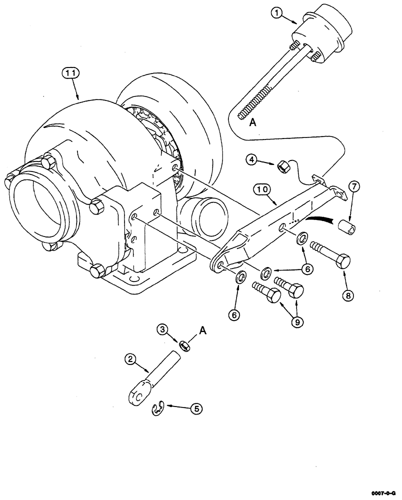
Запчасти Case IH 8860 (10-18) - WASTEGATE ACTUATOR (4T-390 EMISSIONS CERTIFIED ENGINE) (10) - ENGINE

Схема запчастей Case IH 8860 - (10-18) - WASTEGATE ACTUATOR (4T-390 EMISSIONS CERTIFIED ENGINE) (10) - ENGINE
2
6
5
6
10
8
11
1
9
3
7
4
FIT
1:1
100%

Артикул

Название

Примечание

Количество

J802798

TURBOCHARGER

KIT, includes all parts shown below and on figure 2-12, Includes Ref. 1-11

1шт.

JR802798

REMAN-TURBOCHARGER

Remanufactured Turbocharger

1шт.

JC537562

CORE-TURBOCHARGER

Return Part Number

1шт.

1

J537560

ACTUATOR

turbo wastegate

1шт.

2

J528177

LINK

adjusting

1шт.

3

425-155

JAM NUT,Jam, 5/16"-24, G5

Hex

1шт.

4

J528204

LOCK NUT

lock

2шт.

5

J528221

CIRCLIP

retaining

1шт.

6

895-11008

WASHER,9mm ID x 16mm OD x 1.6mm Thk

3шт.

7

J532195

SPACER,9.38mm ID x 16.03mm OD x 13.7mm L

mounting, short

1шт.

8

814-8035

BOLT,Hex, M8 x 1.25 x 35mm, Cl 8.8

1шт.

9

614-8020

BOLT,Hex, M8 x 1.25 x 20mm

2шт.

10

J535203

SUPPORT

BRACKET wastegate actuator

1шт.

11

NSS

NOT SOLD SEPARAT

HOUSING turbine

1шт.

Выбрано товаров: 14