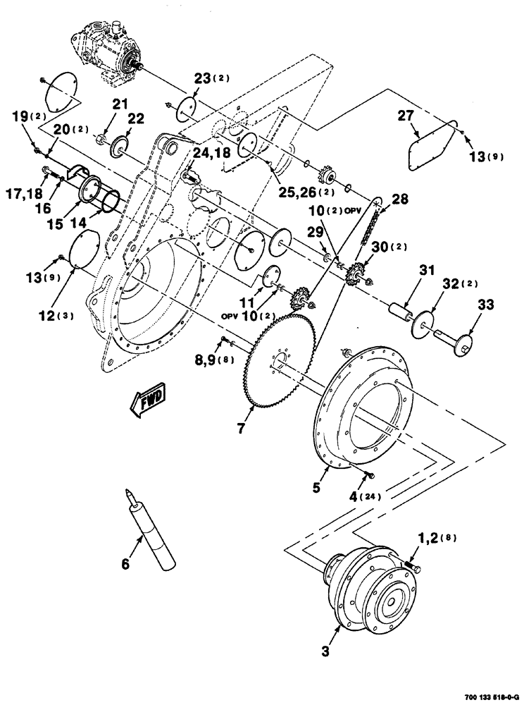
Запчасти Case IH 8870 (06-02) - CHAIN CASE AND AXLE ASSEMBLY - LEFT (14) - MAIN GEARBOX & DRIVE

Схема запчастей Case IH 8870 - (06-02) - CHAIN CASE AND AXLE ASSEMBLY - LEFT (14) - MAIN GEARBOX & DRIVE
27
33
15
11
29
14
32
18
24
7
5
6
12
23
20
19
10
21
18
8
1
25
22
3
4
17
31
2
16
30
28
9
26
10
13
13
FIT
1:1
100%

Артикул

Название

Примечание

Количество

1

426-1036

BOLT,Hex, 5/8" - 11 x 2-1/4", Gr 8

8шт.

2

232-53110

FLANGE NUT,Flg, 5/8"-11

8шт.

3

700715356

GEAR

ASSEMBLY planetary, see Figure 06-06

1шт.

4

121-237

SERRATED BOLT,Hex, 3/8" - 16 x 1 1/4, Spcl

flange, hex, 3/8"-16 x 1-1/4", grade 8

24шт.

5

700133535

PLATE

WA hub

1шт.

6

700716946

SEALANT

SEALANT silicone

1шт.

7

700133534

SPROCKET ASSY.

50A76 tooth

1шт.

8

328-616

BOLT,Hex, 3/8" - 24 x 1", Gr 8

8шт.

9

496-11041

WASHER,13/32" x 13/16" x .065", HDN

plain, hardened, 3/8"

8шт.

10

95-81100

WASHER,33/64" x 7/8" x .049"

BUSHING machinery, narrow rim, 1/2" x 18 gauge

4шт.

11

700715353

CAM

1шт.

12

235515

COVER

PLATE

3шт.

13

256873

BOLT,Hex Serr, 5/16" - 18 x 1/2", 5SPL, Full Thd

18шт.

14

238-5238

O-RING,0.139" Thk x 3.484" ID, -238, Cl 5, 75 Duro

1шт.

15

700150842

COVER

cam

1шт.

16

238-5112

O-RING,0.103" Thk x 0.487" ID, -112, Cl 5, 75 Duro

1шт.

17

700710849

BOLT

SCREW flange, hex, 1/2"-13 x 2-1/2", grade 8

1шт.

18

231-5348

FLANGE NUT,Flg, 1/2"-13

lock, hex flange top, GR/G, 1/2"-13

2шт.

19

409-7612

BOLT,3/8"-16 x 1.09" OAL

2шт.

20

734665

O-RING

2шт.

21

425-1014

NUT,7/8"-9, G5

1шт.

22

51200235

CAM

1шт.

23

700133533

PLATE

cover

2шт.

24

433-836

CARRIAGE BOLT,Sq Nk, 1/2" - 13 x 2 1/4", Gr 5

1шт.

25

433-512

CARRIAGE BOLT,Sq Nk, 5/16" - 18 x 3/4", Gr 5

2шт.

26

232-5315

FLANGE NUT,Flg, 5/16"-18

lock, hex flange top, GR/G, 5/16"-18

2шт.

27

444463

COVER

1шт.

28

700717042

CHAIN (AG)

roller, endless, #50

1шт.

29

396-21066

WASHER,16.66mm ID x 33.33mm OD x 4.27mm Thk

5/8" bolt size

1шт.

30

7087398

DRIVE SPROCKET

idler, 17 tooth

2шт.

31

700133532

SPACER

1шт.

32

700133531

WASHER

2шт.

33

700708274

JACKSHAFT

1шт.

Выбрано товаров: 33