Запчасти Case IH 275 (H-07) - CONTROLS, VARIABLE SPEED DRIVE CONTROL Controls

Схема запчастей Case IH 275 - (H-07) - CONTROLS, VARIABLE SPEED DRIVE CONTROL Controls
FIT
1:1
100%

Артикул

Название

Примечание

Количество

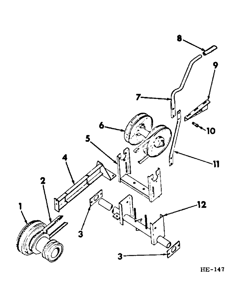
1

FLYWHEEL, PTO PULLEY, engine (for component parts of this assembly refer to applicable part numbers in "FLYWHEEL AND PTO PULLEY" in section "B" of this parts catalog)

1шт.

2

595137R1

V-BELT,1.50" W x 84.00" L

Variable speed drive 1.50" W x 84.00" L

1шт.

3

823023C1

BLOCK, outer frame mounting

2шт.

180177

BOLT,Hex, 1/2" - 13 x 1 1/2", Gr 5

1/2 x 1-1/2"

4шт.

120378

NUT,Hex, 1/2" - 13, Gr 5

NUT, (2-LH) 1/2"-13, G5

1шт.

20601R1

WASHER

.531 x 1.250 x .105

4шт.

120384

WASHER,1/2"

LOCK, 1/2"

4шт.

4

596451R1

SUPPORT, variable speed outer frame (for use on 275 Windrower, built w/machine serial No. 1501 to machine serial No. 2555)

1шт.

180121

BOLT,Hex, 3/8" - 16 x 7/8", Gr 5

3/8 x 7/8"

2шт.

120377

NUT,3/8" - 16, Gr 5

2шт.

120382

LOCK WASHER,Helical Spring, 3/8"

WASHER, LOCK, 3/8"

2шт.

4

825413C1

SUPPORT, variable speed outer frame (for use on 275 Windrower, built w/machine serial No. 2555 and since)

1шт.

180173

BOLT,Hex, 1/2" - 13 x 1", Gr 5

2шт.

120384

WASHER,1/2"

LOCK, 1/2"

2шт.

120384

WASHER,1/2"

LOCK, 1/2"

2шт.

5

595124R91

FRAME, variable speed inner

1шт.

495967R1

CARRIAGE BOLT,Short NK, 3/8"-16 x 1", G5, Full Thd

BOLT, 3/8 x 1" crg

2шт.

120377

NUT,3/8" - 16, Gr 5

2шт.

120382

LOCK WASHER,Helical Spring, 3/8"

WASHER, LOCK, 3/8"

2шт.

6

DRIVE, variable speed (for component parts of this assembly refer to "VARIABLE SPEED DRIVE" in section "B" of this parts catalog)

1шт.

7

595232R1

ROD, variable speed control lever

1шт.

180149

LOCK SCREW,Hex, 7/16" - 14 x 1 1/2", Gr 5

BOLT, 7/16 x 1-1/2"

1шт.

NLS

NO LONGER SERVICED

NUT, 7/16"

1шт.

120383

LOCK WASHER,Helical Spring, 7/16"

WASHER, LOCK, 7/16"

1шт.

8

595231R1

GRIP, control lever

1шт.

9

595234R1

SECTOR, speed control

1шт.

180122

BOLT,Hex, 3/8" - 16 x 1", Gr 5

3/8 x 1"

3шт.

20803R1

WASHER

13/32 x 1 x 11 ga

3шт.

120377

NUT,3/8" - 16, Gr 5

3шт.

120382

LOCK WASHER,Helical Spring, 3/8"

WASHER, LOCK, 3/8"

3шт.

10

595233R1

STUD, control sector

1шт.

271501

SOCKET

NUT, 7/16"

1шт.

120383

LOCK WASHER,Helical Spring, 7/16"

WASHER, LOCK, 7/16"

1шт.

11

595235R1

BRACE, variable speed control

1шт.

181700

BOLT,Hex, 1/2" - 20 x 1 1/2", Gr 5

1/2 - NF x 1-1/2"

2шт.

120371

NUT,1/2"-20, G5

2шт.

120384

WASHER,1/2"

LOCK, 1/2"

2шт.

12

595119R91

FRAME, variable speed outer (for use on 275 Windrower built prior to machine serial No. 1501)

1шт.

120378

NUT,Hex, 1/2" - 13, Gr 5

NUT, 1/2"-13, G5

4шт.

495967R1

CARRIAGE BOLT,Short NK, 3/8"-16 x 1", G5, Full Thd

BOLT, 3/8 x 1" crg

2шт.

120377

NUT,3/8" - 16, Gr 5

2шт.

120382

LOCK WASHER,Helical Spring, 3/8"

WASHER, LOCK, 3/8"

2шт.

12

596455R1

FRAME, variable speed outer (for use on 275 Windrower built w/machine serial No. 1501 and since)

1шт.

120378

NUT,Hex, 1/2" - 13, Gr 5

NUT, 1/2"-13, G5

4шт.

495967R1

CARRIAGE BOLT,Short NK, 3/8"-16 x 1", G5, Full Thd

BOLT, 3/8 x 1" crg

2шт.

120377

NUT,3/8" - 16, Gr 5

2шт.

120382

LOCK WASHER,Helical Spring, 3/8"

WASHER, LOCK, 3/8"

2шт.

Выбрано товаров: 47