Запчасти Case IH 6500 (2-16) - EXTERNAL ENGINE, H225 GAS ENGINE (02) - ENGINE

Схема запчастей Case IH 6500 - (2-16) - EXTERNAL ENGINE, H225 GAS ENGINE (02) - ENGINE
FIT
1:1
100%

Артикул

Название

Примечание

Количество

81553C1

ENGINE GASKET KIT

GASKET SET - upper

1шт.

81560C1

ENGINE GASKET KIT

GASKET SET - lower

1шт.

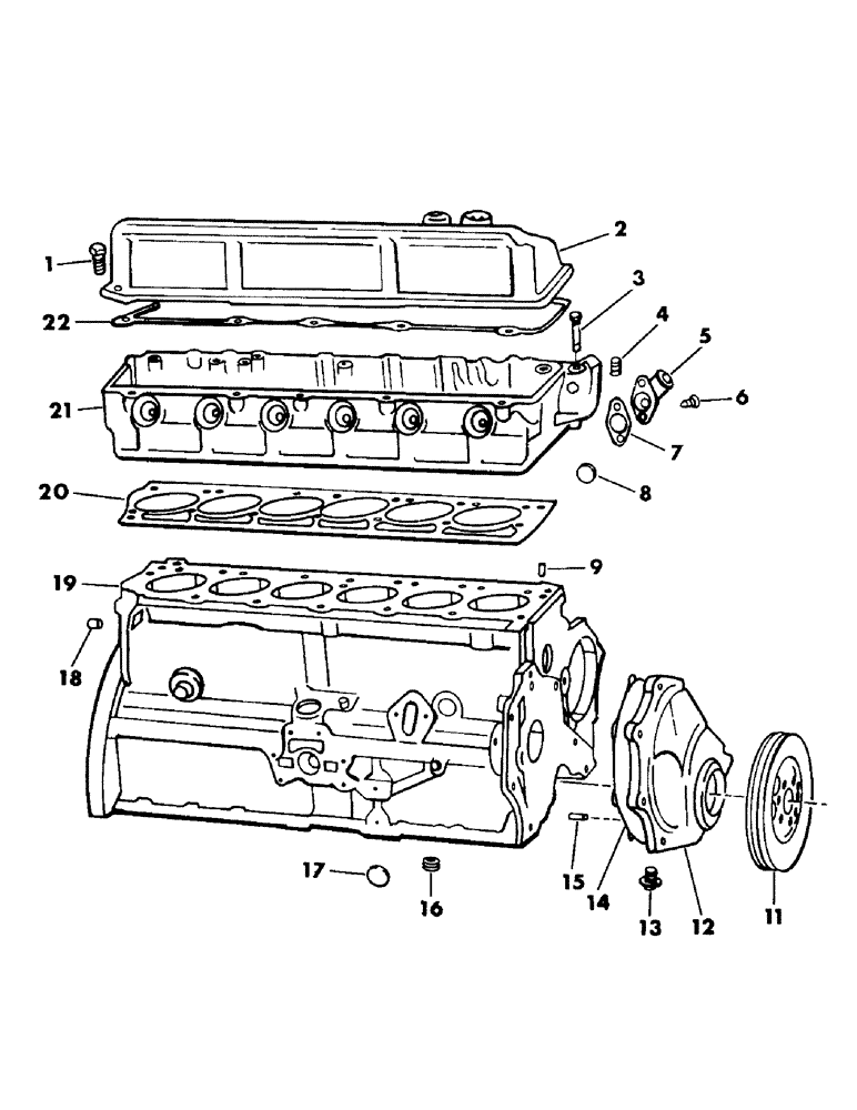
1

81517C1

SCREW

W/WASHER - cylinder head cover

8шт.

2

81515C1

COVER

- cylinder head

1шт.

3

830573C1

SCREW,Cyl

BOLT - cylinder head, 7/16 x 4-3/8 inch

14шт.

4

830574C1

PLUG

- cylinder head, 3/8 NPT

1шт.

5

830515C1

ELBOW

- cylinder head water outlet

1шт.

THERMOSTAT - see cooling group, page 2-4

1шт.

6

180124

BOLT,Hex, 3/8" - 16 x 1 1/4", Gr 5

- water outlet elbow

2шт.

7

830516C1

GASKET

- water outlet elbow

1шт.

8

815187C1

ANGLE

PLUG - cylinder head cup

2шт.

9

141195

PIN

DOWEL - cylinder block to cylinder head

2шт.

11

81505C1

PULLEY

DAMPER - vibration, treble groove

1шт.

12

81502C1

BEARING COVER

COVER - chain case

1шт.

13

25228R1

BOLT,Hex, 5/16" - 18 x 3/4", Gr 8

SCREW - chain case cover

6шт.

13

830503C1

BOLT,Hex, 5/16 - 18" x 3/4", Drilled

SCREW - 5/16 x 3/4 inch

1шт.

14

830501C1

GASKET

- chain case cover

1шт.

15

141195

PIN

DOWEL - cylinder block chain case cover

2шт.

16

830523C1

PLUG

- cylinder block oil line

1шт.

17

81494C1

PLUG

- cylinder block core hole

5шт.

18

830522C1

PIN

DOWEL - cylinder block to back plate

2шт.

19

81495C1

CRANKCASE

- engine

1шт.

20

81514C1

CYLINDER HEAD GASKET

- cylinder head

1шт.

21

81506C1

HEAD ASSY.

HEAD - cylinder

1шт.

81523C1

COVER

- air injection, cylinder head

1шт.

81524C1

SET

GASKET - air injection cover, cylinder head

1шт.

22

81516C1

CYLINDER HEAD GASKET

- cylinder head cover

1шт.

Выбрано товаров: 27