Запчасти Case IH 6500 (2-28) - MANIFOLDS, H225 GAS ENGINE (02) - ENGINE

Схема запчастей Case IH 6500 - (2-28) - MANIFOLDS, H225 GAS ENGINE (02) - ENGINE
FIT
1:1
100%

Артикул

Название

Примечание

Количество

81543C1

PACKAGE

GASKET PACKAGE - intake and exhaust manifold (1 PKG.)

1шт.

81545C1

PACKAGE

VALVE PACKAGE - manifold heat control (2 PKG.)

1шт.

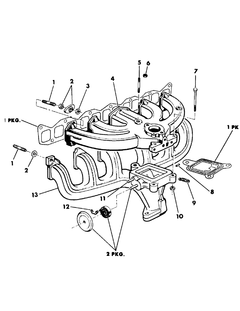
1

81546C1

STUD

- intake manifold

1шт.

1

81546C1

STUD

- exhaust manifold

2шт.

1

81546C1

STUD

- intake and exhaust manifold

10шт.

1

830624C1

STUD

- exhaust manifold outlet

2шт.

2

830618C1

WASHER

- intake manifold stud

1шт.

2

830619C1

WASHER

- exhaust manifold stud

2шт.

2

830620C1

WASHER

- intake and exhaust manifold stud

10шт.

3

129-122

NUT,5/16"-24, G5

Intake manifold stud 5/16"-24, G5

1шт.

3

830617C1

NUT

- exhaust manifold stud

2шт.

3

129-122

NUT,5/16"-24, G5

Intake and exhaust manifold stud 5/16"-24, G5

10шт.

4

81541C1

MANIFOLD

- intake

1шт.

5

152568

STUD - intake to exhaust manifold

1шт.

6

830623C1

NUT

- w/washer, intake to exhaust manifold stud

1шт.

7

81547C1

BOLT

- intake to exhaust manifold

2шт.

8

81548C1

PIN

- spring, heat control valve shaft

1шт.

9

81549C1

SPRING

- heat control valve shaft

1шт.

10

830623C1

NUT

- intake to exhaust manifold bolt

1шт.

11

NSS

NOT SOLD SEPARAT

PIN - heat control valve stop

1шт.

12

81551C1

STOP

- heat control valve

1шт.

13

81544C1

MANIFOLD

- exhaust

1шт.

830609C1

COVER

- E.G.R. valve flange

1шт.

81542C1

GASKET

- E.G.R. cover

1шт.

180078

BOLT,Hex, 5/16" - 18 x 7/8", Gr 5

SCREW - E.G.R. cover attaching

2шт.

Выбрано товаров: 0