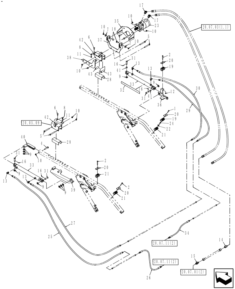
Запчасти Case IH DH212 (20.07.09[3]) - HYD FORE/AFT KIT 21 FT, SOLID REEL, FROM PIN Y9ZB00735 (07) - HYDRAULICS

Схема запчастей Case IH DH212 - (20.07.09[3]) - HYD FORE/AFT KIT 21 FT, SOLID REEL, FROM PIN Y9ZB00735 (07) - HYDRAULICS
19
6
39
31
28
18
13
11
1
9
41
9
2
41
42
16
20
37
20
20.05.09
36
13
7
19
5
26
12
7
33
23
20
13
16
3
30
20
43
10
21
29
10
17
14
9
15
11
9
9
13
27
4
17
31
16
33
8
35
10
20.07.03(1.1)
20.07.11(2)
40
24
38
25
16
10
5
28
32
20.07.01(2)
2
10
8
31
6
20.07.11(2)
21
21
34
9
22
31
43
2
10
10
42
FIT
1:1
100%

Артикул

Название

Примечание

Количество

1

9707515

BOLT,Hex, 5/16 - 18" x 1 3/4", Gr 5

1шт.

2

88346

BOLT,Hex, 5/16" - 18 x 2 1/2", Gr 5

3шт.

3

87689

BOLT,1/2"-13 x 1.813" OAL, Gr 5

2шт.

4

87972

BOLT,Hex, 1/2" - 13 x 2 1/2", Gr 5

1шт.

5

86505993

BOLT,Hex, 1/2" - 13 x 4", Gr 5

4шт.

6

86508773

CARRIAGE BOLT,Sq Nk, 3/8" - 16 x 1 1/4", Gr 5, Full Thd

8шт.

7

80700

WASHER,0.56" ID x 1.38" OD x 0.11" Thk

2шт.

8

87016

WASHER,0.41" ID x 0.81" OD x 0.07" Thk

8шт.

9

87365

WASHER,0.66" ID x 1.31" OD x 0.1" Thk

10шт.

10

88871

NUT,1/2"-13, GC

9шт.

11

88902

NUT,3/8"-16

8шт.

12

280736

NUT,5/16"-18, GC

1шт.

13

86512934

90 ELBOW,90 Degree, 7/16"-20, 37 Degree x 9/16"-18, O-Ring

4шт.

14

86563542

HYD CONNECTOR

1шт.

15

86563521

HYD CONNECTOR

1шт.

16

87398

COTTER PIN,3/16" OD x 1-1/4" OAL

4шт.

17

330345

45 ELBOW,45 Degree, 7/8"-14 x 7/8"-14, O-Ring

2шт.

18

87868

CARRIAGE BOLT,Sq Nk, 1/2" - 13 x 1 1/4", Gr 5, Full Thd

2шт.

19

86563609

CLAMP

2шт.

20

87053042

PLATE

4шт.

21

790240

CLAMP

3шт.

22

86564909

WASHER

1шт.

23

87018389

HYDRAULIC MOTOR

1шт.

24

84122149

BOLT

1шт.

25

86561669

HYDRAULIC HOSE,6.35 mm ID x 2133.60 mm

1шт.

26

84271573

HYDRAULIC HOSE,0.25" ID x 48.00"

1шт.

27

87019391

HOSE,6.35 mm ID x 1676.40 mm

1шт.

28

87019635

CHANNEL

2шт.

29

87019680

HOSE,6.35 mm ID x 863.60 mm

1шт.

30

87019681

HOSE,6.35 mm ID x 1270.00 mm

1шт.

31

87381555

CLEVIS PIN

4шт.

32

87629232

DECAL

1шт.

33

87486196

HYDRAULIC CYLINDER,Double Acting, 22.23mm Rod, 406.4mm Stroke

1.5" x 16"

2шт.

34

84271567

HYDRAULIC HOSE,0.25" ID x 97.00"

1шт.

35

86561650

MOUNTING PLATE

1шт.

36

87019390

LUG

1шт.

37

87019632

MOUNTING PLATE

1шт.

38

87019633

LUG

1шт.

39

87019682

LUG

1шт.

40

87019683

LUG

1шт.

41

86561940

SPACER

2шт.

42

87042843

ARM

2шт.

43

87019634

SPACER

2шт.

Выбрано товаров: 43