Запчасти Case IH 420CT (06-07D) - HYDROSTATICS - LOAD MANAGEMENT SYSTEM (420CT) (06) - POWER TRAIN

Схема запчастей Case IH 420CT - (06-07D) - HYDROSTATICS - LOAD MANAGEMENT SYSTEM (420CT) (06) - POWER TRAIN
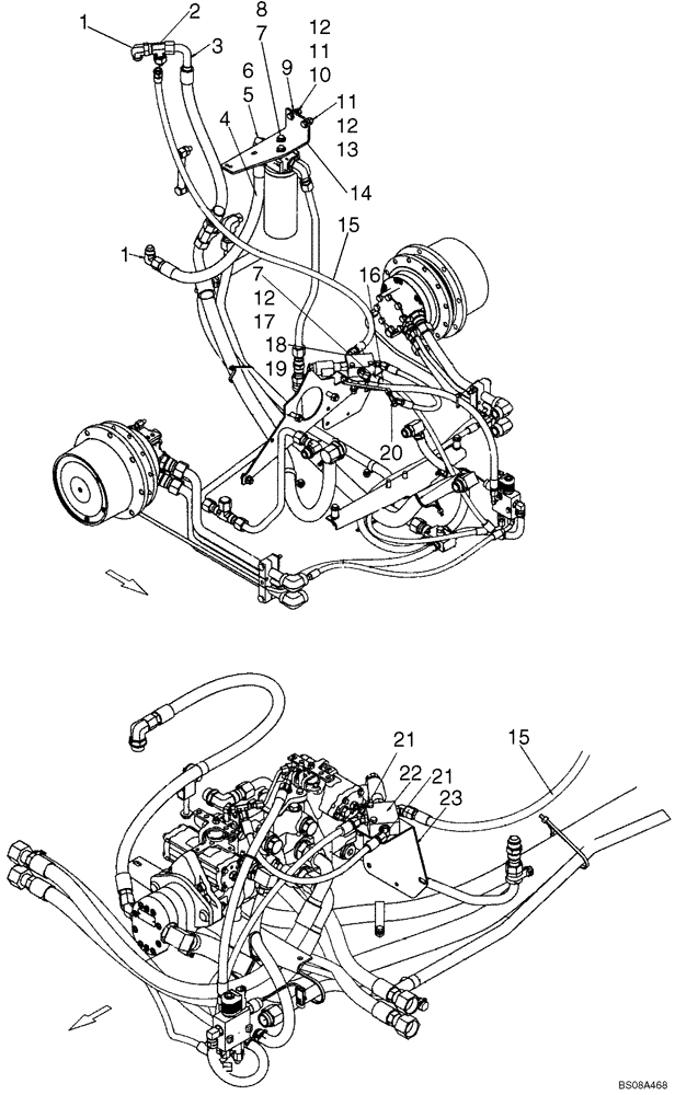
1
2
22
11
21
14
15
1
15
11
9
12
16
7
3
20
4
19
18
12
10
21
12
13
7
17
5
6
8
23
FIT
1:1
100%

Артикул

Название

Примечание

Количество

1

144120

ELBOW,90 Degree, 1 1/16"-12, 37 Degree x 1 1/16"-12, 37 Degree

2шт.

2

265978

TEE,1-1/16" - 12 JIC x 1-1/16" - 12 JIC x 1-1/16" - 12 JIC

1шт.

3

87453235

HOSE ASSY.

Hose, Oil Cooler, 650mm (25 5/8 in.)

1шт.

4

87641914

HOSE

Hose, Oil Cooler, 800mm (31 1/2 in.)

1шт.

5

570024

ELBOW,90 Degree, 1 1/16"-12, 37 Degree x 1 5/16"-12, O-Ring

Incl 6

2шт.

6

167268

O-RING,0.116" Thk x 1.171" ID, -916, Cl 6, 90 Duro

2шт.

7

86639325

WASHER,10.8mm ID x 24.5mm OD x 3mm Thk

2шт.

8

43139

BOLT,M10 x 1.5 x 25mm, Cl 8.8

2шт.

9

349192A1

SPACER

1шт.

10

9706704

BOLT,Hex, M10 x 1.5 x 41.58mm, Cl 8.8

1шт.

11

140017

WASHER,M10 x 20mm OD x 2mm Thk

4шт.

12

86512554

NUT,M10 x 1.5, Cl 10

2шт.

13

43140

BOLT,Hex, M10 x 1.5 x 30mm, Cl 8.8

2шт.

14

87679900

BRACKET

Filter Mounting Bracket

1шт.

15

87593374

HOSE

Hose, Valve Drain, 1400mm (55 1/8 in.)

1шт.

16

87649239

HOSE,6.35 mm ID x 3422.00 mm

Valve Supply

1шт.

17

120112

BOLT,Hex, M10 x 1.5 x 40mm, Cl 8.8, Full Thd

1шт.

18

87301276

HYD CONNECTOR,45 Degree, 9/16" - 18 ORB x 3/4" - 16 JIC

Elbow, 45 Deg 1/2 X 3/8 37Fl; Incl 19

1шт.

19

9617873

O-RING,0.078" Thk x 0.468" ID, -906, Cl 6, 90 Duro

1шт.

20

86513653

TEE,7/16" - 20 JIC x 7/16" - 20 JIC x 7/16" - 20 JIC

1шт.

21

330346

45 ELBOW,45 Degree, 9/16"-18, 37 Degree x 9/16"-18, O-Ring

2шт.

22

87583619

HYDRAULIC VALVE

Anti Stall Throttle Valve

1шт.

23

87664467

BRACKET

Anti Stall Valve Bracket

1шт.

Выбрано товаров: 23