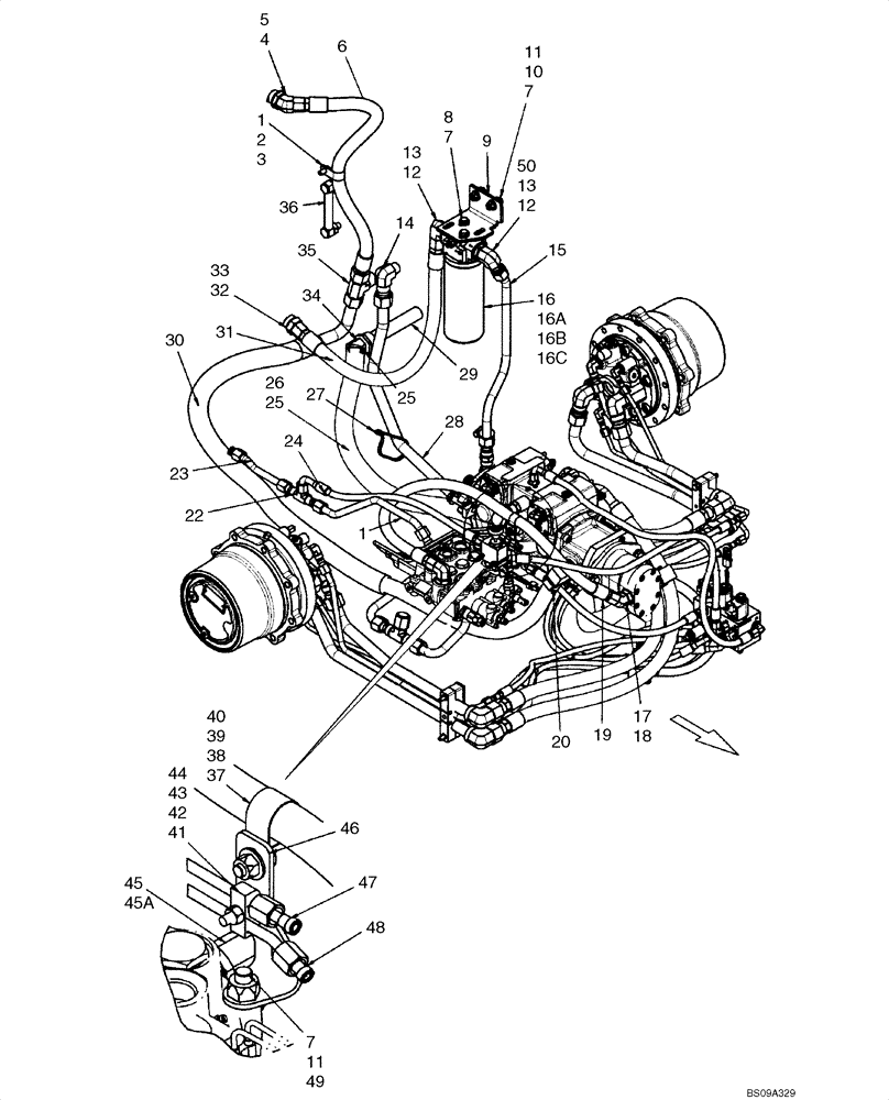
Запчасти Case IH 420CT (06-10) - HYDROSTATICS - SUPPLY AND RETURN (420CT WITH PILOT CONTROL) (06) - POWER TRAIN

Схема запчастей Case IH 420CT - (06-10) - HYDROSTATICS - SUPPLY AND RETURN (420CT WITH PILOT CONTROL) (06) - POWER TRAIN
50
7
16b
25
23
9
31
35
22
6
13
33
12
17
4
8
42
38
16
25
12
45a
7
16a
44
13
20
40
1
41
11
36
49
43
30
10
7
24
19
32
2
1
28
26
16c
37
47
45
18
29
27
11
15
48
14
34
46
3
39
5
FIT
1:1
100%

Артикул

Название

Примечание

Количество

1

43138

BOLT,Hex, M10 x 1.5 x 20mm, Cl 8.8

1шт.

2

140045

BELLEVILLE WASHER,M10 Bolt Size x 22mm OD x 1.6mm Thk

1шт.

3

86639001

CLAMP,30.2mm, Coat, 11.9mm Bolt Hole, P Type

1шт.

4

87657980

ELBOW

Elbow, 45 37FL 3/4 X 1.0 Tube; Incl 5

1шт.

5

167268

O-RING,0.116" Thk x 1.171" ID, -916, Cl 6, 90 Duro

1шт.

6

87653980

HOSE,19.05mm ID x 810mm L, SAE 100R4

Upper Cooler Hose, 810mm (31 7/8 in.)

1шт.

7

86639325

WASHER,10.8mm ID x 24.5mm OD x 3mm Thk

7шт.

8

43139

BOLT,M10 x 1.5 x 25mm, Cl 8.8

2шт.

9

87020901

BRACKET, SUPPORTING

Filter Mounting Bracket

1шт.

10

9706704

BOLT,Hex, M10 x 1.5 x 41.58mm, Cl 8.8

2шт.

11

86512554

NUT,M10 x 1.5, Cl 10

3шт.

12

570024

ELBOW,90 Degree, 1 1/16"-12, 37 Degree x 1 5/16"-12, O-Ring

Incl 13

2шт.

13

167268

O-RING,0.116" Thk x 1.171" ID, -916, Cl 6, 90 Duro

2шт.

14

9615396

ELBOW,90 Degree, 1 5/16"-12, 37 Degree x 3/4"-14, NPTF

1шт.

15

87660856

HYD TUBE,19.05 mm OD x 422.6, 172.8 mm L

Tube, Valve To Filter

1шт.

16

87430661

FILTER

Incl 16A, 16B, 16C

1шт.

16a

N13268

PRESSURE SWITCH

Pressure Indicator

1шт.

16b

87439984

FILTER HEAD

Head Assembly

1шт.

16c

87010593

ELEMENT

Spin On Filter Element, Case

1шт.

17

87441649

ADAPTER

Swivel Adapter

1шт.

17

100197

ELBOW,45 Degree, 7/8" - 14 JIC x 1-1/16" - 12 ORB

Incl 18

1шт.

18

167266

O-RING,0.116" Thk x 0.924" ID, -912, Cl 6, 90 Duro

1шт.

19

87547070

HOSE,15.88mm ID x 1000mm L

Valve Supply, 1000mm (39 3/8 in.)

1шт.

20

86536660

HOSE CLAMP,25mm - 44mm

1шт.

21

87563998

HYD TUBE,15.875 mm OD

Dump Valve Drain

1шт.

22

87644290

HYD CONNECTOR

1шт.

23

87564000

HYD TUBE,15.875 mm OD x 219.7 mm L

Dump Valve Drain

1шт.

24

87625890

HOSE

Dump Valve Supply, 559mm (22 in.)

1шт.

25

87039085

HOSE CLAMP,32mm - 54mm

2шт.

26

87022438

HOSE,12.7mm ID x 1610mm L, SAE 100R4

Gear Suction

1шт.

27

L18331

CABLE TIE,375.9mm L, Nylon, Black

CABLE STRAP

3шт.

28

87364616

HYD TUBE,22.92 mm ID x 25.40 mm OD x 868.6, 368 mm L

Case Drain

1шт.

29

H151399

FILTER STRAINER

1шт.

30

87583080

HOSE,25.4mm ID x 1875mm L, SAE 100R4

Charge Suction Hose, 1875mm (73 13/16 in.)

1шт.

31

87720240

HOSE,19.05mm ID x 760mm L

Hose, Lower Cooler, 760mm (29 15/16 in.)

1шт.

32

233705

HYD CONNECTOR,1-5/16" - 12 ORB x 1-1/16" - 12 JIC

Incl. 33

1шт.

33

167268

O-RING,0.116" Thk x 1.171" ID, -916, Cl 6, 90 Duro

1шт.

34

87033823

FITTING,1/4" Hose x 1/8" NPTF, Fem, Barbed

1шт.

35

9790547

TEE,1 5/16"-12, 37 Degree x 1"-11 1/2, NPTF Br

1шт.

36

87374752

GAUGE

Liquid Level Gauge

1шт.

37

86625263

WASHER,9mm ID x 20mm OD x 1.6mm Thk

2шт.

38

9628098

NUT,M8 x 1.25, Cl 10

1шт.

39

120104

BOLT,Hex, M8 x 1.25 x 20mm, Cl 8.8

1шт.

40

9827902

CLAMP,25.4mm, Coat, 10.3mm Bolt Hole, P Type

1шт.

41

86588450

WASHER,6.6mm ID x 12mm OD x 1.6mm Thk

3шт.

42

80120101

BOLT

1шт.

43

87030561

NUT,M6 x 1, Cl 8

1шт.

44

608089

CLAMP

1шт.

45

322894

90 ELBOW,1-1/16" - 12 JIC x 1-1/16" - 12 ORB

Incl 45A

1шт.

45a

167266

O-RING,0.116" Thk x 0.924" ID, -912, Cl 6, 90 Duro

1шт.

46

87678506

BRACKET

Hose Support Bracket; Replaces 87564009

1шт.

47

87563969

HYD TUBE,6.35 mm OD

1шт.

48

87563968

HYD TUBE,6.35 mm OD

1шт.

49

43144

BOLT,Hex, M10 x 70mm, Cl 8.8

1шт.

50

87492349

Oil Cooler Bypass; See Fig 06-25A

1шт.

Выбрано товаров: 55