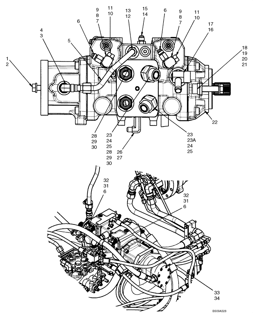
Запчасти Case IH 420CT (06-13) - HYDROSTATICS - PUMP FITTINGS (420CT WITH PILOT CONTROL) (06) - POWER TRAIN

Схема запчастей Case IH 420CT - (06-13) - HYDROSTATICS - PUMP FITTINGS (420CT WITH PILOT CONTROL) (06) - POWER TRAIN
19
29
9
6
28
33
31
26
11
6
20
30
5
6
15
10
24
13
1
22
3
6
14
24
23a
25
7
18
16
31
4
25
9
28
23
7
10
23
11
8
8
34
30
27
12
32
29
17
32
2
21
FIT
1:1
100%

Артикул

Название

Примечание

Количество

1

86625255

WASHER,13.3mm ID x 24.5mm OD x 3mm Thk

2шт.

2

87670

BOLT,1/2" - 13 x 1-1/4", Full Thd, Gr 5

2шт.

3

128830

90 ELBOW,3/4" - 16 JIC x 3/4" - 16 ORB

Incl. 4

1шт.

4

128825

O-RING,0.087" Thk x 0.644" ID, -908, Cl 6, 90 Duro

1шт.

5

87554297

HYD TUBE,10.2 mm ID x 12.7 mm OD x 147, 99.2 mm L

Tube, Tandem Pump Supply

1шт.

6

87604074

ADAPTER

Connector, 6FJ X 6MJ With 1.2mm Orifice

4шт.

7

87546979

ADAPTER

Incl 8, 9

2шт.

8

9617873

O-RING,0.078" Thk x 0.468" ID, -906, Cl 6, 90 Duro

2шт.

9

165202

O-RING,0.072" Thk x 0.351" ID, -904, Cl 6, 90 Duro

2шт.

10

76349

PLUG,9/16" - 18 ORB

Incl. 11

1-3шт.

11

9617873

O-RING,0.078" Thk x 0.468" ID, -906, Cl 6, 90 Duro

1-3шт.

12

128818

UNION,3/4" - 16 ORB x 3/4" - 16 JIC

Incl 13

1шт.

13

128825

O-RING,0.087" Thk x 0.644" ID, -908, Cl 6, 90 Duro

1шт.

14

76350

HYD CONNECTOR,9/16" - 18 ORB x 9/16" - 18 JIC

Incl 15

1шт.

15

9617873

O-RING,0.078" Thk x 0.468" ID, -906, Cl 6, 90 Duro

1шт.

16

87571937

ADAPTER

Incl 17

1шт.

17

167266

O-RING,0.116" Thk x 0.924" ID, -912, Cl 6, 90 Duro

1шт.

18

87637186

NUT

2шт.

19

87564723

WASHER,15.3mm ID x 28.5mm OD x 6mm Thk

Washer, 15.3 X 28.5 X 6mm

4шт.

20

87556906

BOLT,Hex, M14 x 70mm, Cl 10.9

2шт.

21

87016615

WASHER,15.3mm ID x 28.5mm OD x 3mm Thk

2шт.

22

87546976

PUMP,46 CC

Rexroth Pump, A22, 300 Bar 5.7mm Orifice; See Fig 06-51

1шт.

22

87546976R

Remanufactured Hydraulic Pump

REMAN-HYD PUMP

1шт.

22

87546976C

Return Number

CORE-HYDRAULIC PUMP

1шт.

23

9846870

ELBOW,1-3/16" - 12 ORFS x 1-1/16" - 12 ORB

Incl 24-25; If Used

2шт.

23a

9846848

90 ELBOW,1-3/16"-12 ORFS x 1-1/16"-12 ORB

Incl. 24-25

1шт.

24

9991976

O-RING,0.07" Thk x 0.739" ID, -18, Cl 6, 90 Duro

1-2шт.

25

167266

O-RING,0.116" Thk x 0.924" ID, -912, Cl 6, 90 Duro

1-2шт.

26

86526

ELBOW,90 Degree, 37 Degree 9/16" - 18 JIC x 9/16" - 18 ORB

Incl 27

1шт.

27

9617873

O-RING,0.078" Thk x 0.468" ID, -906, Cl 6, 90 Duro

1шт.

28

86900673

HYD CONNECTOR,1-3/16" - 12 ORFS x 1-1/16" - 12 ORB

Incl 29-30; If Used

2шт.

28

9840535

HYD CONNECTOR,1-3/16" - 12 ORFS x 1-1/16" - 12 ORB

Incl. 29-30

3шт.

29

9991976

O-RING,0.07" Thk x 0.739" ID, -18, Cl 6, 90 Duro

2-3шт.

30

167266

O-RING,0.116" Thk x 0.924" ID, -912, Cl 6, 90 Duro

2-3шт.

31

86512936

ELBOW,9/16" - 18 JIC x 7/16" - 20 ORB

Incl 32

2шт.

32

165202

O-RING,0.072" Thk x 0.351" ID, -904, Cl 6, 90 Duro

2шт.

33

86729372

FITTING,90 Degree, 1 1/4" Hose x 1 5/16"-12 ORB Beaded

Incl 34

1шт.

34

167268

O-RING,0.116" Thk x 1.171" ID, -916, Cl 6, 90 Duro

1шт.

Выбрано товаров: 38