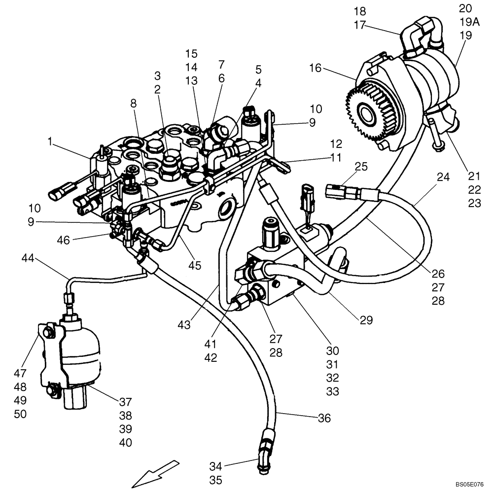
Запчасти Case IH 440CT (08-19) - HIGH FLOW, CONTROL VALVE (08) - HYDRAULICS

Схема запчастей Case IH 440CT - (08-19) - HIGH FLOW, CONTROL VALVE (08) - HYDRAULICS
20
12
16
17
3
48
14
30
1
39
19a
49
9
33
22
19
27
46
4
9
24
40
11
36
41
18
45
38
28
28
10
34
47
8
5
21
37
35
31
50
32
23
29
25
7
42
2
27
10
6
43
13
26
15
44
FIT
1:1
100%

Артикул

Название

Примечание

Количество

1

87446766

CONTROL VALVE

See Figure 08-10

1шт.

1

87635385R

440 SKID STEER, NA BSN N8M474469 (2/05-), 440CT COMPACT TRACK LOADER - BSN N7M483467 (3/06-12/07), Both Reman for New PN 87446766

REMAN-HYD VALVE

1шт.

1

87635385C

Return Number

CORE-VALVE HYD

1шт.

1

87527174

VALVE

See Figure 08-10; If Used

1шт.

1

87635385R

40 SKID STEER, NA BSN N8M474469 (2/05-), 440CT COMPACT TRACK LOADER - BSN N7M483467 (3/06-12/07), Both Reman for New PN 87527174

REMAN-HYD VALVE

1шт.

1

87635385C

Return Number

CORE-VALVE HYD

1шт.

1

87583286

VALVE

EH Auxiliary; See Figure 08-10A; If Used

1шт.

2

322896

HYD CONNECTOR,1-1/16" - 12 ORB x 1-1/16" - 12 JIC

Incl 3

2шт.

3

167266

O-RING,0.116" Thk x 0.924" ID, -912, Cl 6, 90 Duro

1шт.

4

9617891

ELBOW,90 Degree, 3/4" - 16 JIC x 7/8" - 14 ORB

Incl. 5

1шт.

5

167269

O-RING,0.097" Thk x 0.755" ID, -910, Cl 6, 90 Duro

1шт.

6

330344

45 ELBOW,1-1/16" - 12 JIC x 1-1/16" - 12 ORB

Incl. 7

1шт.

7

167266

O-RING,0.116" Thk x 0.924" ID, -912, Cl 6, 90 Duro

1шт.

8

87021276

HYD TUBE

1шт.

9

216773

90 ELBOW,90 Degree, 7/16"-20, 37 Degree x 7/16"-20, O-Ring

Incl. 10

1шт.

10

165202

O-RING,0.072" Thk x 0.351" ID, -904, Cl 6, 90 Duro

1шт.

11

86513019

TEE,1-5/16" - 12 ORB x 1-1/4" JIC x 1-1/4" JIC

Incl. 12

2шт.

12

165202

O-RING,0.072" Thk x 0.351" ID, -904, Cl 6, 90 Duro

2шт.

13

608089

CLAMP

1шт.

14

120100

BOLT,M6 x 20mm, Cl 8.8

1шт.

15

832-41406

NUT,M6 x 1, Cl 8

1шт.

16

87428636

KIT

Incl. 16588324 Screw, 4896897 Gasket

1шт.

16588324

SCREW,M12 x 45mm

M12 x 45

2шт.

4896897

GASKET,1.35mm Thk

1шт.

17

84570

90 ELBOW,7/8" - 14 JIC x 1-1/16" - 12 ORB

Incl. 18

1шт.

18

167266

O-RING,0.116" Thk x 0.924" ID, -912, Cl 6, 90 Duro

1шт.

19

87020136

PUMP,17.04 CC

High Flow Gear Pump; See Figure 06-17

1шт.

19a

272310

O-RING,0.07" Thk x 3.239" ID, -42, Cl 5, 75 Duro

1шт.

20

87016486

12 PT SCREW,M10 x 1.5 x 40mm OAL, Cl 12.9

2шт.

21

217-316

FITTING,45 Degree Elbow, 1" Hose Barb x 1-5/16" - 12 Male ORB

Incl. 22

1шт.

22

237-6016

O-RING,0.116" Thk x 1.171" ID, -916, Cl 6, 90 Duro

1шт.

23

214-3128

HOSE CLAMP,1" - 1-7/8", HD Worm

1.75

1шт.

24

87022702

HOSE

675 mm (26.57 in)

1шт.

25

87441786

VALVE

In Line Check

1шт.

26

87458725

HOSE

Hose, Supply

1шт.

27

128818

UNION,3/4" - 16 ORB x 3/4" - 16 JIC

Incl. 28

2шт.

28

128825

O-RING,0.087" Thk x 0.644" ID, -908, Cl 6, 90 Duro

1шт.

29

87446482

HYD TUBE,19.05 mm OD x 205.8, 114.5 mm L

Valve Out To Filter

1шт.

30

87012669

VALVE

Combination; See Figure 08-20

1шт.

31

338413

BOLT,Hex, M6 x 60mm, Cl 8.8

2шт.

32

86588450

WASHER,6.6mm ID x 12mm OD x 1.6mm Thk

2шт.

33

87404992

SQUARE NUT,M6 x 1.0, Cl 8

M6

2шт.

34

76344

90 ELBOW,9/16" - 18 JIC x 9/16" - 18 ORB

Incl. 35

1шт.

35

9617873

O-RING,0.078" Thk x 0.468" ID, -906, Cl 6, 90 Duro

1шт.

36

87446162

HOSE

Case Drain; 555 mm (21.85 in); If Used

1шт.

36

87460042

HOSE,6.35mm ID x 560mm L

Case Drain; 560 mm (22.04 in); If Used

1шт.

37

86624732

ACCUMULATOR

1шт.

38

86625034

HOSE CLAMP,90.4mm - 114.3mm, Worm Gear

1шт.

39

218-5359

HYD CONNECTOR,7/16"-20, 37 Degree x 3/4"-16, O-Ring

Incl. 40

1шт.

40

237-6008

O-RING,0.087" Thk x 0.644" ID, -908, Cl 6, 90 Duro

1шт.

41

322894

90 ELBOW,1-1/16" - 12 JIC x 1-1/16" - 12 ORB

Incl. 42

1шт.

42

167266

O-RING,0.116" Thk x 0.924" ID, -912, Cl 6, 90 Duro

1шт.

43

87448030

HYD TUBE,12.7 mm OD

Supply

1шт.

44

87447764

HYD TUBE,6.35 mm OD

Pilot Pressure

1шт.

45

87438840

HYD TUBE,6.35 mm OD

Pilot Pressure

1шт.

46

218-841

TEE,37 Degree, 7/16"-20 x 7/16"-20, Fem Sw Br

1шт.

47

87440253

ANGLE

Mounting Bracket

1шт.

48

122158A1

NUT,M8, U

2шт.

49

120104

BOLT,Hex, M8 x 1.25 x 20mm, Cl 8.8

2шт.

50

86625263

WASHER,9mm ID x 20mm OD x 1.6mm Thk

3шт.

Выбрано товаров: 60