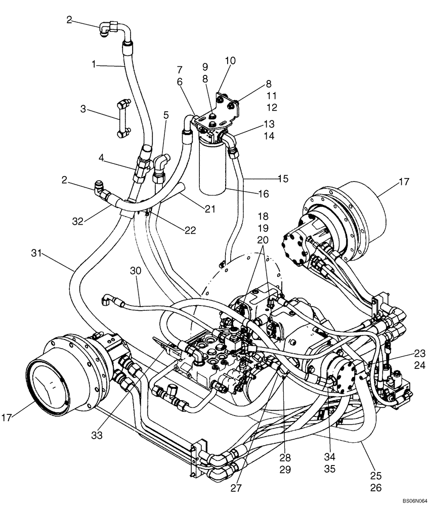
Запчасти Case IH 440CT (06-06) - HYDROSTATICS - PUMP TO COOLER (440CT WITH PILOT CONTROL) (06) - POWER TRAIN

Схема запчастей Case IH 440CT - (06-06) - HYDROSTATICS - PUMP TO COOLER (440CT WITH PILOT CONTROL) (06) - POWER TRAIN
34
13
30
27
35
25
22
12
17
32
4
16
19
20
11
31
2
8
29
26
2
23
9
14
3
1
21
15
6
33
18
5
10
8
28
7
24
17
FIT
1:1
100%

Артикул

Название

Примечание

Количество

1

87453235

HOSE ASSY.

To Oil Cooler; 650 mm, 25.59 in. Length

1шт.

2

144120

ELBOW,90 Degree, 1 1/16"-12, 37 Degree x 1 1/16"-12, 37 Degree

To Cooler

2шт.

3

87374752

GAUGE

Liquid Level

1шт.

4

9790547

TEE,1 5/16"-12, 37 Degree x 1"-11 1/2, NPTF Br

1шт.

5

9615396

ELBOW,90 Degree, 1 5/16"-12, 37 Degree x 3/4"-14, NPTF

1шт.

6

233705

HYD CONNECTOR,1-5/16" - 12 ORB x 1-1/16" - 12 JIC

Incl. 7; If Used

1шт.

7

167268

O-RING,0.116" Thk x 1.171" ID, -916, Cl 6, 90 Duro

1шт.

8

86639325

WASHER,10.8mm ID x 24.5mm OD x 3mm Thk

7шт.

9

43139

BOLT,M10 x 1.5 x 25mm, Cl 8.8

2шт.

10

87020901

BRACKET, SUPPORTING

1шт.

11

9706704

BOLT,Hex, M10 x 1.5 x 41.58mm, Cl 8.8

2шт.

12

86512554

NUT,M10 x 1.5, Cl 10

3шт.

13

570024

ELBOW,90 Degree, 1 1/16"-12, 37 Degree x 1 5/16"-12, O-Ring

Incl. 14

1-2шт.

14

167268

O-RING,0.116" Thk x 1.171" ID, -916, Cl 6, 90 Duro

1шт.

15

87446084

HYD TUBE,19.05 mm OD

Valve To Filter

1шт.

16

87430661

FILTER

Hydrostatic Filter; See Fig. 06-08

1шт.

17

REF

INSTRUCTION

Undercarriage Plumbing; See Fig. 06-03A

1шт.

18

86512936

ELBOW,9/16" - 18 JIC x 7/16" - 20 ORB

Incl. 19

2шт.

19

165202

O-RING,0.072" Thk x 0.351" ID, -904, Cl 6, 90 Duro

2шт.

20

87604074

ADAPTER

Connector With 1.2 Orifice

1шт.

21

H151399

FILTER STRAINER

1шт.

22

87033823

FITTING,1/4" Hose x 1/8" NPTF, Fem, Barbed

1шт.

23

86729372

FITTING,90 Degree, 1 1/4" Hose x 1 5/16"-12 ORB Beaded

Incl. 24

1шт.

24

167268

O-RING,0.116" Thk x 1.171" ID, -916, Cl 6, 90 Duro

1шт.

25

87376457

HOSE

1915 mm, 75.39 in. Length

1шт.

26

87039085

HOSE CLAMP,32mm - 54mm

2шт.

27

87301358

HOSE CLAMP,1.00/1.875 HD Worm

1шт.

28

87393628

ADAPTER,1" Hose Barb x 1-5/16" - 12 ORB

Incl. 29

1шт.

29

237-6016

O-RING,0.116" Thk x 1.171" ID, -916, Cl 6, 90 Duro

1шт.

30

87563993

HOSE

Dump Valve Supply; 559 mm, 22.00 in. Length; If Used

1шт.

30

87625890

HOSE

Dump Valve Supply; 559 mm, 22.00 in. Length; If Used

1шт.

31

87563971

HOSE

Charge Pump Supply; 1859 mm, 73.19 in. Length

1шт.

32

87446945

HOSE ASSY.

Oil Cooler; 700 mm, 27.56 in. Length; If Used

1шт.

32a

87641914

HOSE

Oil Cooler Hose; 800 mm (31.5 in); If Used

1шт.

33

87547070

HOSE,15.88mm ID x 1000mm L

Valve Supply

1шт.

34

100197

ELBOW,45 Degree, 7/8" - 14 JIC x 1-1/16" - 12 ORB

Incl. 35

1шт.

35

167266

O-RING,0.116" Thk x 0.924" ID, -912, Cl 6, 90 Duro

1шт.

Выбрано товаров: 37