Запчасти Case IH 440CT (06-13) - HYDROSTATICS - DRIVE MOTORS (440CT) (06) - POWER TRAIN

Схема запчастей Case IH 440CT - (06-13) - HYDROSTATICS - DRIVE MOTORS (440CT) (06) - POWER TRAIN
23
7
14
15
12
20
5
3
18
22
19
1
24
16
4
9
6
11
9
10
9
1a
17
2
8
21
9
13
FIT
1:1
100%

Артикул

Название

Примечание

Количество

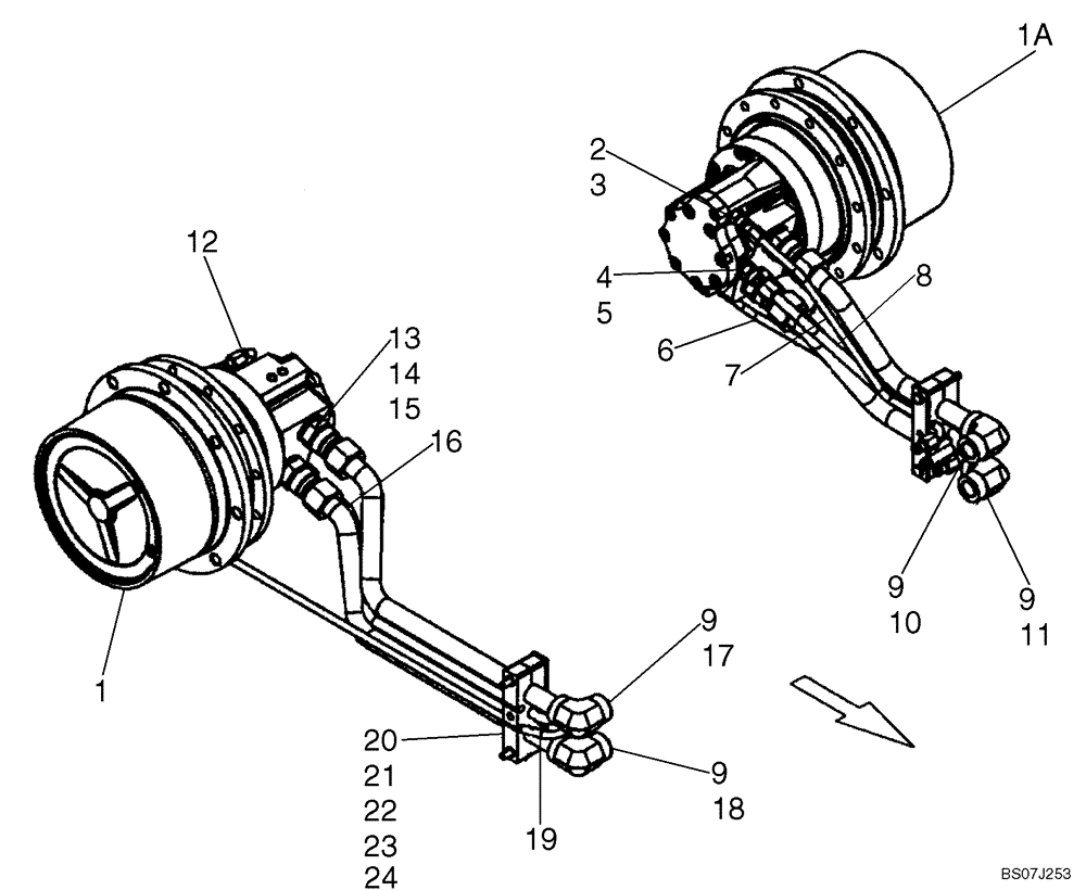
1

87600263

MOTOR,310CC

Drive Motor, RH; See Fig. 06-62

1шт.

87600263R

REMAN-HYD MOTOR,310CC

Remanufactured Drive Motor

1шт.

87600263C

CORE-MOTOR HYDRAULIC

Return Number. Please Review Secondary Core Values

1шт.

1a

87600262

MOTOR,310CC

Drive Motor, LH; See Fig. 06-62

1шт.

87600262R

REMAN-HYD MOTOR

440CT ASN N7M483467 (1/08-3/11)

1шт.

87600262C

CORE-MOTOR HYDRAULIC

Return Number. Please Review Secondary Core Values

1шт.

2

76350

HYD CONNECTOR,9/16" - 18 ORB x 9/16" - 18 JIC

Incl 3

4шт.

3

9617873

O-RING,0.078" Thk x 0.468" ID, -906, Cl 6, 90 Duro

1шт.

4

86509028

HYD CONNECTOR,3/4" - 16 JIC x 9/16" - 18 ORB

Incl. 5

2шт.

5

9617873

O-RING,0.078" Thk x 0.468" ID, -906, Cl 6, 90 Duro

1шт.

6

87364807

HYD TUBE,7.05 mm ID x 9.53 mm OD x 423.7, 235.6 mm L

Brake Left Hand

1шт.

7

87364627

HYD TUBE,7.05 mm ID x 9.53 mm OD

Two Speed Left Hand

1шт.

8

87364808

HYD TUBE,10.22 mm ID x 12.7 mm OD x 317.7, 33.8 mm L

Case Drain Left Hand

1шт.

9

9824050

O-RING,0.07" Thk x 0.926" ID, -21, Cl 6, 90 Duro

4шт.

10

87364801

HYD TUBE,15.88 mm ID x 25.40 mm OD x 342.8, 108.5 mm L

Left Hand Loop Top

1шт.

11

87364802

HYD TUBE,15.88 mm ID x 25.40 mm OD x 358.4, 120.5 mm L

Left Hand Loop Bottom

1шт.

12

87364804

HYD TUBE,7.05 mm ID x 9.53 mm OD x 667.9, 217 mm L

Brake Right Hand

1шт.

13

87303844

HYD CONNECTOR,1-7/16" - 12 ORFS x 1-1/16" - 12 ORB

Incl. 14, 15

4шт.

14

167266

O-RING,0.116" Thk x 0.924" ID, -912, Cl 6, 90 Duro

1шт.

15

9824050

O-RING,0.07" Thk x 0.926" ID, -21, Cl 6, 90 Duro

1шт.

16

87364628

HYD TUBE,7.05 mm ID x 9.53 mm OD x 538.6, 65 mm L

Two Speed Right Hand

1шт.

17

87364799

HYD TUBE,15.88 mm ID x 25.40 mm OD x 532.1, 119.1 mm L

Right Hand Loop Top

1шт.

18

87364800

HYD TUBE,15.88 mm ID x 25.40 mm OD x 547.7, 110.1 mm L

Right Hand Loop Bottom

1шт.

19

87364805

HYD TUBE,10.22 mm ID x 12.7 mm OD x 507.1, 56.2 mm L

Case Drain Right Hand

1шт.

20

87452108

CLAMP

4шт.

21

87302564

SPACER,9.2mm ID x 13.7mm OD x 50.8mm L

1/4 x 2.000 STD Pipe ZND

4шт.

22

87452146

BAR

Clamp Top

2шт.

23

120040

CARRIAGE BOLT,Short Nk, M8 x 80mm, Cl 8.8

Replaces 120062

4шт.

24

9628098

NUT,M8 x 1.25, Cl 10

4шт.

Выбрано товаров: 29