Запчасти Case IH 440CT (04-01A) - STARTER AND ALTERNATOR (04) - ELECTRICAL SYSTEMS

Схема запчастей Case IH 440CT - (04-01A) - STARTER AND ALTERNATOR (04) - ELECTRICAL SYSTEMS
6
12
4
11
8
3
13
10
2
6
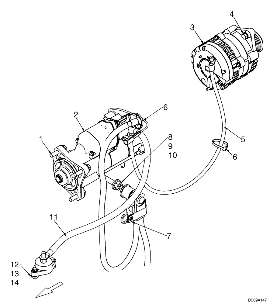
1
5
9
7
14
FIT
1:1
100%

Артикул

Название

Примечание

Количество

1

9804263

BOLT,M10 x 49.2mm, Cl 8.8

3шт.

2

87638510

STARTER MOTOR,12V, 2.7kW

Engine 3.0KW PA90S

1шт.

87638510R

REMAN-STARTER,12V, 2.7kW

440 Series 3, ASN N8M474469, (1/08)

1шт.

87638510C

Return Number

CORE-STARTER,12V, 2.7kW

1шт.

3

87038475

ALTERNATOR

Delco

1шт.

3

87038475R

REMAN-ALTERNATOR

Reman For New PN 87038475

1шт.

3

87038475C

CORE-ALTERNATOR

Return number

1шт.

3

84230294R

REMAN-ALTERNATOR

440 Series 3, ASN N8M474469, 440CT Series 3, ASN N7M483467

1шт.

3

84230294C

Return Number

CORE-ALTERNATOR

1шт.

4

9804258

BOLT,Hex, M8 x 1.25 x 20mm, Cl 8.8

1шт.

5

87742136

CABLE,825mm L

Starter To Alternator And Start Relay

1шт.

6

L11541

CABLE TIE,203.2mm L, Nylon

CABLE STRAP

5шт.

7

9603626

CLAMP

Insulated, Bouble 25.4 Dia

1шт.

8

9706685

NUT,M12 x 1.75, Cl 8

1шт.

9

86625256

WASHER,13.3mm ID x 28.5mm OD x 4mm Thk

1шт.

10

87458961

STUD

12mm x 80mm

1шт.

11

87741596

CABLE,614mm L

Starter To Power Dist Block

1шт.

12

322357

BELLEVILLE WASHER,M6 Bolt Size x 14mm OD x 1.3mm Thk

2шт.

13

86977786

BOLT,Hex, M6 x 1 x 25mm, Cl 8.8

2шт.

14

87404992

SQUARE NUT,M6 x 1.0, Cl 8

Square M6 - 1.0 Cl 8 Znd

2шт.

Выбрано товаров: 0