Запчасти Case IH 445CT (06-14) - HYDROSTATICS - TWO SPEED/BRAKE (445CT WITH PILOT CONROL) (06) - POWER TRAIN

Схема запчастей Case IH 445CT - (06-14) - HYDROSTATICS - TWO SPEED/BRAKE (445CT WITH PILOT CONROL) (06) - POWER TRAIN
31
14
13
23
8
10
17
22
27
6
26
24
28
11
16
19
5
8
30
25
20
1
9
7
3
5
9
4
4
18
21
2
29
12
15
FIT
1:1
100%

Артикул

Название

Примечание

Количество

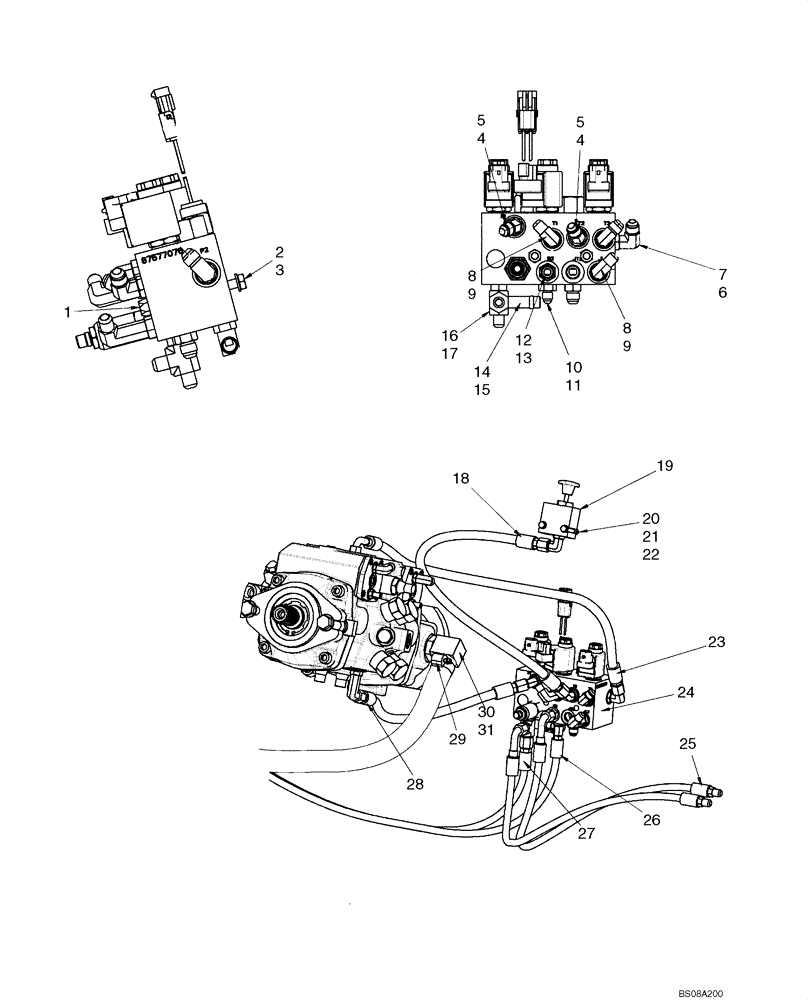
1

9628098

NUT,M8 x 1.25, Cl 10

2шт.

2

86508571

BOLT,Hex, M8 x 90mm, Cl 8.8

2шт.

3

86624184

WASHER,9mm ID x 16mm OD x 1.6mm Thk

2-4шт.

4

330346

45 ELBOW,45 Degree, 9/16"-18, 37 Degree x 9/16"-18, O-Ring

Incl 5

2шт.

5

9617873

O-RING,0.078" Thk x 0.468" ID, -906, Cl 6, 90 Duro

1шт.

6

76344

90 ELBOW,9/16" - 18 JIC x 9/16" - 18 ORB

Incl. 7

1шт.

7

9617873

O-RING,0.078" Thk x 0.468" ID, -906, Cl 6, 90 Duro

1шт.

8

86526

ELBOW,90 Degree, 37 Degree 9/16" - 18 JIC x 9/16" - 18 ORB

Incl 9

2шт.

9

9617873

O-RING,0.078" Thk x 0.468" ID, -906, Cl 6, 90 Duro

1шт.

10

139398

HYD CONNECTOR,9/16" - 18 ORB x 7/16" - 20 JIC

Incl 11

1шт.

11

9617873

O-RING,0.078" Thk x 0.468" ID, -906, Cl 6, 90 Duro

1шт.

12

76350

HYD CONNECTOR,9/16" - 18 ORB x 9/16" - 18 JIC

Incl 13

2шт.

13

9617873

O-RING,0.078" Thk x 0.468" ID, -906, Cl 6, 90 Duro

1шт.

14

86705580

FITTING,90 Degree, 1/2" Hose Bead x 9/16" - 18 ORB

Incl 15

1шт.

15

9617873

O-RING,0.078" Thk x 0.468" ID, -906, Cl 6, 90 Duro

1шт.

16

86513020

TEE,9/16" - 18 ORB x 9/16" - 18 JIC x 9/16" - 18 JIC

Incl 17

1шт.

17

9617873

O-RING,0.078" Thk x 0.468" ID, -906, Cl 6, 90 Duro

1шт.

18

87597580

HOSE

Hose, Dump Valve Drain, 680mm (26 3/4 in.)

1шт.

19

87604076

VALVE, EXHAUST, OVER

Valve, Boom Override

1шт.

20

120056

BOLT,M6 x 1.0 x 54.15mm, Cl 8.8

2шт.

21

86624181

WASHER,M6

4шт.

22

86512440

NUT,M6, Cl 10

2шт.

23

87597574

HOSE

Hose, DA Pressure, 775mm (30 1/2 in.)

1шт.

24

87577076

PILOT VALVE

Valve, Pilot Brake/Two Speed; See Fig 06-21; If Used

1шт.

24

87756437

HYDRAULIC VALVE

Valve, Pilot Brake/Two Speed; See Fig 06-21A; If Used

1шт.

24

84167643

VALVE

Valve, Pilot Brake Rel/Two Speed; See Fig 06-21A

1шт.

25

87597998

HOSE

Hose, Brake RH, 750mm (29 1/2 in.)

2шт.

26

87452389

HOSE ASSY.

Hose, Brake, 1050mm (41 11/32 in.)

1шт.

27

87598001

HOSE

Hose, Two Speed, 990mm (39 in.)

1шт.

28

87547032

HOSE,9.65 mm ID x 3050.00 mm

Hose, Charge Pressure, 467mm (18 3/8 in.)

1шт.

29

514920

HOSE CLAMP,20.6mm - 38.1mm, Worm Gear

1шт.

30

87393628

ADAPTER,1" Hose Barb x 1-5/16" - 12 ORB

Hose Connector, 90 Deg Barbed; Incl 31; No Longer Used, Order 87029968

1шт.

30

87029968

HYD CONNECTOR

Hose Connector, 45 Deg Barbed; Incl 31

1шт.

31

237-6016

O-RING,0.116" Thk x 1.171" ID, -916, Cl 6, 90 Duro

1шт.

Выбрано товаров: 0