Запчасти Case IH 450CT (06-09) - HYDROSTATICS - PUMP SUCTION LINE (450CT WITH IN-LINE PUMP CONFIGURATION) (06) - POWER TRAIN

Схема запчастей Case IH 450CT - (06-09) - HYDROSTATICS - PUMP SUCTION LINE (450CT WITH IN-LINE PUMP CONFIGURATION) (06) - POWER TRAIN
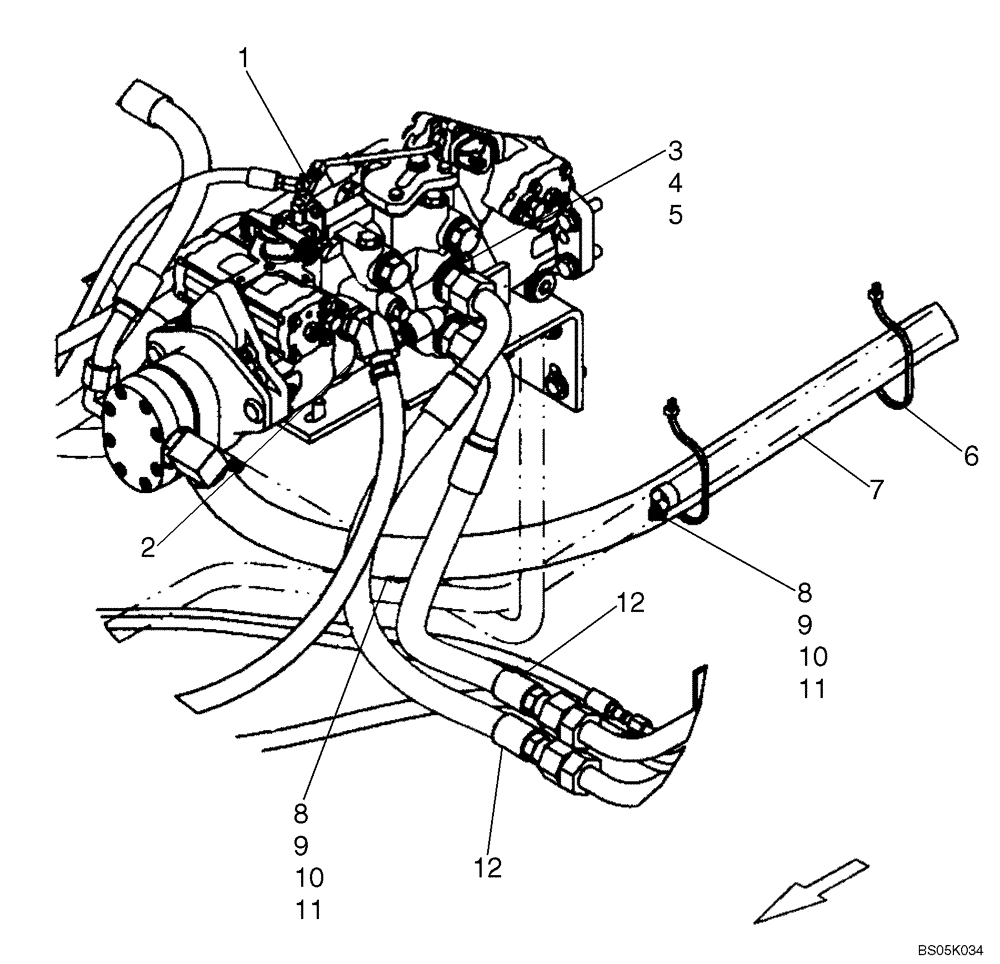
9
8
3
12
4
10
6
9
12
7
1
11
8
11
10
2
5
FIT
1:1
100%

Артикул

Название

Примечание

Количество

REF

INSTRUCTION

450CT WITH IN-LINE PUMP CONFIGURATION

1шт.

1

86513653

TEE,7/16" - 20 JIC x 7/16" - 20 JIC x 7/16" - 20 JIC

1шт.

2

87021779

FITTING,45 Degree, 5/8" Hose x 1 1/16"-12 ORB Beaded

1шт.

3

9824055

HYD CONNECTOR,1-7/16" - 12 ORFS x 1-5/16" - 12 ORB

1.0; Incl. 4, 5

4шт.

4

167268

O-RING,0.116" Thk x 1.171" ID, -916, Cl 6, 90 Duro

2шт.

5

9824050

O-RING,0.07" Thk x 0.926" ID, -21, Cl 6, 90 Duro

1шт.

6

L18331

CABLE TIE,375.9mm L, Nylon, Black

CABLE STRAP

2шт.

7

87348364

HOSE ASSY.

Gear Pump Suction

1шт.

8

86637977

CLAMP,25.4mm, Coat, 8.7mm Bolt Hole, P Type

2шт.

9

120104

BOLT,Hex, M8 x 1.25 x 20mm, Cl 8.8

2шт.

10

86624184

WASHER,9mm ID x 16mm OD x 1.6mm Thk

2шт.

11

122158A1

NUT,M8, U

2шт.

12

87348366

HOSE ASSY.,19.05mm ID x 710mm L

Loop

2шт.

Выбрано товаров: 0