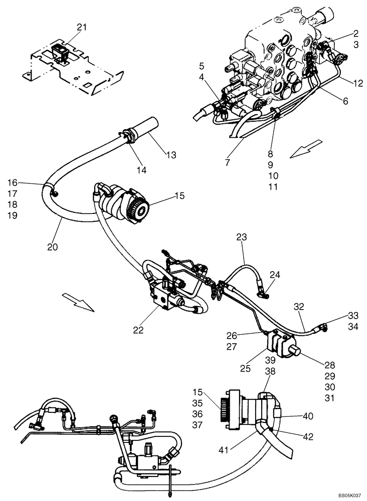
Запчасти Case IH 450CT (08-14A) - HIGH FLOW (450CT WITH IN-LINE PUMP CONFIGURATION) (08) - HYDRAULICS

Схема запчастей Case IH 450CT - (08-14A) - HIGH FLOW (450CT WITH IN-LINE PUMP CONFIGURATION) (08) - HYDRAULICS
23
7
24
16
9
41
13
33
39
36
2
37
25
34
19
29
10
15
3
27
34
15
21
8
18
6
31
32
42
26
20
17
35
22
38
12
4
40
14
30
11
5
FIT
1:1
100%

Артикул

Название

Примечание

Количество

REF

INSTRUCTION

450CT WITH IN-LINE PUMP CONFIGURATION

1шт.

87638780

SERVICE KIT

Conversion Kit, Split Pump to In-Line Pump, Incl Ref 15, 20, 23, 35-37, 40

1шт.

1

87583287

VALVE

Control Valve; Replaces 87527175; See Figure 08-21C

1шт.

1

87527175

VALVE

Replaces 87446764; See Figure 08-08

1шт.

2

216773

90 ELBOW,90 Degree, 7/16"-20, 37 Degree x 7/16"-20, O-Ring

Incl. 3

1шт.

3

165202

O-RING,0.072" Thk x 0.351" ID, -904, Cl 6, 90 Duro

1шт.

4

86513019

TEE,1-5/16" - 12 ORB x 1-1/4" JIC x 1-1/4" JIC

Incl. 5

3шт.

5

165202

O-RING,0.072" Thk x 0.351" ID, -904, Cl 6, 90 Duro

1шт.

6

87438840

HYD TUBE,6.35 mm OD

Pilot Pressure

1шт.

7

87458744

HYD TUBE,6.35 mm OD x 583.4, 124.1 mm L

Pilot Pressure

1шт.

8

608089

CLAMP

Double

1шт.

9

86977786

BOLT,Hex, M6 x 1 x 25mm, Cl 8.8

1шт.

10

87030561

NUT,M6 x 1, Cl 8

1шт.

11

515-2163

WIRE CLAMP,1/8", Insul, 1/4" Bolt

1шт.

12

87018051

TUBE,6.35 mm OD

1шт.

13

189310A1

STRAINER ASSY.

1шт.

14

217-157

FITTING,1-1/4" Hose Barb x 1-1/4" Male NPTF

1шт.

15

87428636

KIT

Incl. 15A, 15B

1шт.

15a

16588324

SCREW,M12 x 45mm

M12 x 45; Not Illustrated Separately

2шт.

15b

4896897

GASKET,1.35mm Thk

Not Illustrated Separately

1шт.

16

603022

CLAMP,44.4mm, Coat, 10.3mm Bolt Hole, P Type

2шт.

17

120103

BOLT,M8 x 1.25 x 16mm, Cl 8.8

1шт.

18

86625263

WASHER,9mm ID x 20mm OD x 1.6mm Thk

1шт.

19

229197A1

SQUARE NUT,M8 x 1.25, Cl 8

M8 x 1.25

1шт.

20

87353004

HOSE ASSY.

Suction

1шт.

21

87414769

SWITCH

High FLow

1шт.

22

REF

INSTRUCTION

See Figure 08-15

1шт.

23

87353114

HOSE ASSY.

Charge Pressure

1шт.

24

87438766

TEE

3/8

1шт.

25

87439065

BRACKET

Accumulator Mounting

1шт.

26

120104

BOLT,Hex, M8 x 1.25 x 20mm, Cl 8.8

2шт.

27

322358

BELLEVILLE WASHER,M8 Bolt Size x 18mm OD x 1.4mm Thk

2шт.

28

86624732

ACCUMULATOR

1шт.

29

214-1464

HOSE CLAMP,#64, 3.56" - 4.5", Type F Worm

1шт.

30

218-5359

HYD CONNECTOR,7/16"-20, 37 Degree x 3/4"-16, O-Ring

Incl. 31

1шт.

31

237-6008

O-RING,0.087" Thk x 0.644" ID, -908, Cl 6, 90 Duro

1шт.

32

87427370

HOSE ASSY.

1шт.

33

76344

90 ELBOW,9/16" - 18 JIC x 9/16" - 18 ORB

Incl. 34

1шт.

34

9617873

O-RING,0.078" Thk x 0.468" ID, -906, Cl 6, 90 Duro

1шт.

35

272310

O-RING,0.07" Thk x 3.239" ID, -42, Cl 5, 75 Duro

1шт.

36

87020734

PUMP,31.79 CC

See Figure 06-33

1шт.

37

87016486

12 PT SCREW,M10 x 1.5 x 40mm OAL, Cl 12.9

2шт.

38

84570

90 ELBOW,7/8" - 14 JIC x 1-1/16" - 12 ORB

Incl. 39

1шт.

39

167266

O-RING,0.116" Thk x 0.924" ID, -912, Cl 6, 90 Duro

1шт.

40

87353007

HOSE ASSY.

1шт.

41

87033824

FITTING,45 Degree, 1 1/4" Hose x 1 5/16"-12 ORB Beaded

1шт.

42

87039085

HOSE CLAMP,32mm - 54mm

2шт.

Выбрано товаров: 47