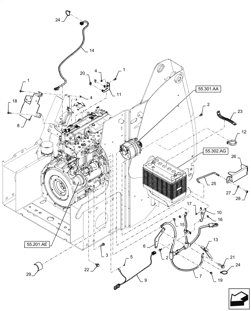
Запчасти Case IH TR270 (55.302.AV) - ENGINE ELECTRICAL, 4-JUN-2015 & NEWER (55) - ELECTRICAL SYSTEMS

Схема запчастей Case IH TR270 - (55.302.AV) - ENGINE ELECTRICAL, 4-JUN-2015 & NEWER (55) - ELECTRICAL SYSTEMS
22
28
14
10
18
4
23
2
1
55.201.ae
55.302.ag
7
4
24
19
17
15
12
29
1
26
16
55.301.aa
25
3
13
24
21
11
2
27
20
6
8
9
5
FIT
1:1
100%

Артикул

Название

Примечание

Количество

1

9804256

BOLT,Hex, M6 x 1 x 20mm, Full Thd, Cl 8.8

2шт.

2

9804258

BOLT,Hex, M8 x 1.25 x 20mm, Cl 8.8

2шт.

3

9804262

BOLT,M10 x 39.2mm, Cl 8.8

3шт.

4

9804276

FLANGE NUT,Hex, M6 x 1, Cl 8

6шт.

5

10445821

SCREW,Hex, M4 x 8mm, Cl 8.8, Full Thd

1шт.

6

47727178

Battery Cable, Gray

BRACKET

1шт.

7

47800584

POS BATTERY CABLE

1шт.

8

47920944

Component Mounting

ANGLE

1шт.

9

47821017

WIRE HARNESS

Starter - Alternator Jumper

1шт.

10

47872135

BRACKET

Alternator Cable, Gray

1шт.

11

47885596

Harness Retention, Gray

BRACKET

1шт.

12

84360212

CABLE TIE,294.2mm L, Nylon

1шт.

13

84386243

CLAMP,489mm L

1шт.

14

84529949

WIRE HARNESS

Fuel Filter Jumper

1шт.

15

86050279

FLANGE NUT,M10 x 1.5, Cl 10

1шт.

16

86505868

SERRATED NUT,Hex, M8 x 1.25, Cl 8

2шт.

17

86639263

BOLT,Hex, M5, Cl 8

2шт.

18

87015931

BOLT,Hvy Hex, M6 x 35mm, Cl 8.8

4шт.

19

87016557

SELF-TAP SCREW,Hex, M8 x 1.25 x 25mm

1шт.

20

87016585

NUT,Spring, M6 x 1

2шт.

21

87030508

BOLT,Hvy Hex, M12 x 30mm, Full Thd, Cl 10.9

1шт.

22

87698844

BOLT,Hex, M12 x 1.75 x 20mm, Full Thd, Cl 10.9

1шт.

23

D140369

GROUND STRAP,260mm L

260mm L

1шт.

24

L11541

CABLE TIE,203.2mm L, Nylon

3шт.

25

47505880

HOOK

Battery Tie Down

2шт.

26

84420303

STRAP

Battery Mount

1шт.

27

86624144

WASHER,0.41" ID x 0.75" OD x 0.12" Thk

2шт.

28

86625064

NUT,Prev Torque, 3/8" - 16, Gr B

2шт.

29

48094098

Starter

INSULATION

1шт.

Выбрано товаров: 29