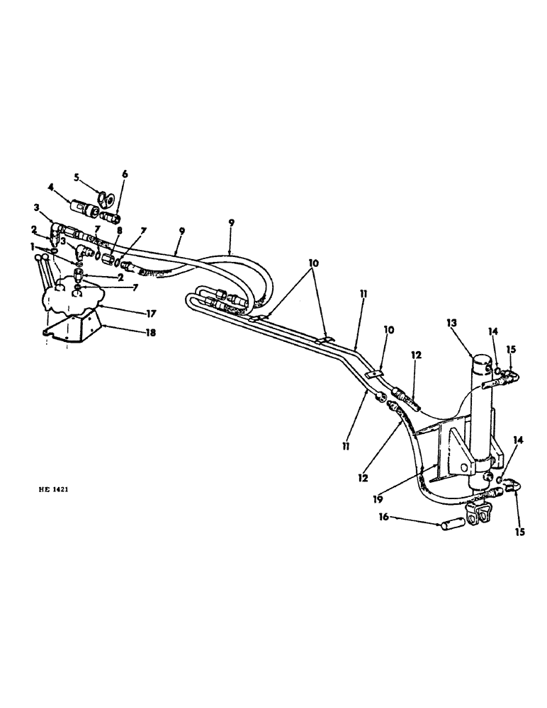
Запчасти Case IH 1550 (B-18) - 570828R1 BUCKET CONTROL HYDRAULIC SYSTEM

Схема запчастей Case IH 1550 - (B-18) - 570828R1 BUCKET CONTROL HYDRAULIC SYSTEM
FIT
1:1
100%

Артикул

Название

Примечание

Количество

1

570828R1

O-RING,0.087" Thk x 0.644" ID, -908, Cl 6, 90 Duro

valve port reducer

2шт.

2

372852R1

ADAPTER

UNION, 7/8" to 3/4" valve port reducer

2шт.

570828R1

O-RING,0.087" Thk x 0.644" ID, -908, Cl 6, 90 Duro

valve port reducer

2шт.

3

476940R1

ELBOW

7/8" - 90deg. control valve port

2шт.

364885R1

O-RING,0.097" Thk x 0.755" ID, -910, Cl 6, 90 Duro

control valve port elbow

2шт.

4

395150R91

COUPLING, QUICK, FEM

COUPLER, self-sealing female (when loader hydraulics equipped w/quick disconnect couplers)

2шт.

5

372220R1

ROD

CAP, coupler dust (when loader hydraulics equipped w/quick disconnect hyd couplers)

2шт.

6

395149R1

QUICK MALE COUPLING

COUPLER, self-sealing male (when loader hydraulics equipped w/quick disconnect couplers)

2шт.

7

364885R1

O-RING,0.097" Thk x 0.755" ID, -910, Cl 6, 90 Duro

hyd hose and elbow

4шт.

8

584802R1

CONNECTOR, ELEC

UNION, 7/8" hose adaptor (not applicable when hyds equipped w/hyd quick disconnect couplers)

1шт.

9

851624C91

HOSE

hyd control valve to hyd tube

2шт.

10

379045R1

CLAMP

hyd, Serial Range: tube-boom

3шт.

180077

BOLT,Hex, 5/16" - 18 x 3/4", Gr 5

5/16 x 3/4"

3шт.

80681

LOCK WASHER,5/16"

WASHER, LOCK, 5/16"

3шт.

11

851615C11

TUBE, hyd cyl bucket roll-back and dump .5" OD

2шт.

12

675297R92

HOSE

bucket hyd, Serial Range: cyl-tubes

2шт.

13

675294R92

CYLINDER, bucket control hyd (for component parts of this assembly, refer to "bucket control hydraulic cylinder" in section "B" of this catalog)

1шт.

14

570828R1

O-RING,0.087" Thk x 0.644" ID, -908, Cl 6, 90 Duro

hyd cyl port elbow

2шт.

15

9410977

ELBOW,90 Degree, 3/4"-16, 37 Degree x 3/4"-16, O-Ring

3/4" - 90deg. hyd cyl port

2шт.

570828R1

O-RING,0.087" Thk x 0.644" ID, -908, Cl 6, 90 Duro

hyd cyl port elbow

2шт.

16

675299R2

BAR, bucket cyl rod or upper

2шт.

Q3483

WASHER

1-9/32 x 2 x 11 ga

2шт.

432-1232

COTTER PIN,3/16" OD x 2" L

Pin, Split (Cotter), 3/16" x 1 3/4"

2шт.

17

851629C91

VALVE

hyd control (for component parts of this assembly refer to "hydraulic control valve" in section "B" of this catalog)

1шт.

180132

BOLT,Hex, 3/8" - 16 x 2 1/4", Gr 5

3/8 x 2-1/4"

3шт.

120377

NUT,3/8" - 16, Gr 5

3шт.

120382

LOCK WASHER,Helical Spring, 3/8"

WASHER, LOCK, 3/8"

3шт.

18

851621C1

SUPPORT

hyd control valve

1шт.

9635884

BOLT,Hex, 5/16" - 18 1", Full Thd, Gr 5

5/16 x 1"

2шт.

120376

NUT,5/16"-18, G5

2шт.

80681

LOCK WASHER,5/16"

WASHER, LOCK, 5/16"

2шт.

19

675295R91

ANCHOR

bucket hyd cyl (1971-1972 season) (when service stock is exhausted order 2-851571C1, anchor)

2шт.

19922R1

BOLT,Hex, 1/2"-13 x 9", G5

1/2 x 9"

4шт.

120378

NUT,Hex, 1/2" - 13, Gr 5

NUT, 1/2"-13, G5

4шт.

120384

WASHER,1/2"

LOCK, 1/2"

4шт.

19

851571C1

ANCHOR

bucket hyd cyl (1972 season & since)

2шт.

19922R1

BOLT,Hex, 1/2"-13 x 9", G5

1/2 x 9"

4шт.

120378

NUT,Hex, 1/2" - 13, Gr 5

NUT, 1/2"-13, G5

4шт.

120384

WASHER,1/2"

LOCK, 1/2"

4шт.

Выбрано товаров: 0