Запчасти Case IH 1150 (O-9) - TRANSPORT DOLLY AND LIFT ARMS

Схема запчастей Case IH 1150 - (O-9) - TRANSPORT DOLLY AND LIFT ARMS
FIT
1:1
100%

Артикул

Название

Примечание

Количество

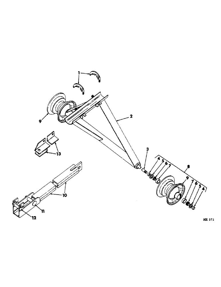
1

597613R1

CLAMP, dolly frame

1шт.

180126

BOLT,Hex, 3/8" - 16 x 1 1/2", Gr 5

3/8 x 1-1/2" C-Z

2шт.

17044R1

LOCK NUT,3/8"-16, GB

NUT, 3/8" cd-pltd nylon insert

2шт.

280374

NUT,Hex, 5/8" - 11, Gr 5

5/8" C-Z

2шт.

492-11062

BEARING WASHER,5/8"

WASHER, LOCK, 5/8"

2шт.

2

597622R1

FRAME, dolly

1шт.

3

597614R1

ROD, dolly frame axle

1шт.

427640

SLOTTED NUT,3/4"-16, G5

NUT, 3/4" C-Z slt

2шт.

103398

COTTER PIN,5/32" x 1 1/2"

Pin, Split (Cotter), 5/32" x 1 1/2"

2шт.

20825R1

WASHER

25/32 x 2 x 11 ga C-Z

4шт.

4

474981R1

SPACER, wheel

4шт.

5

AP19575H

SEAL, wheel oil

4шт.

6

13823V

CONE

wheel bearing

4шт.

7

M32951

BEARING CUP,0.75" ID x 1.938" OD x 0.78125"

CUP, wheel bearing

4шт.

8

597664R91

WHEEL, transport dolly composed of: (1) wheel (NSS), (2) cup M32951, (2) cone 13823V, (2) seal AP19575H, (2) spacer 474981R1, (1) fitting 443566

2шт.

80722

LUBE NIPPLE,3/16" x .55" lg, Drive

LUB-FITTING, 3/16" drive type str

2шт.

9

WHEEL, transport dolly (order 597664R91) (NSS)

2шт.

10

597612R1

ARM, dolly lift

2шт.

11

932388R1

PIN,1" x 3 1/2"

lift arm (1 x 3-1/2" std-hd-dld)

2шт.

517758R91

SPLIT PIN/SAFETY PIN

PIN, spg

2шт.

12

Q1238

HEADED PIN,3/4" x 3 1/2"

PIN, lift arm (3/4 x 3-1/2" std-hd-dld)

2шт.

517843R1

COTTER PIN

C-PIN, 3/16" Q.A.

2шт.

13

597611R1

BAR, dolly tow

1шт.

180173

BOLT,Hex, 1/2" - 13 x 1", Gr 5

2шт.

Выбрано товаров: 24