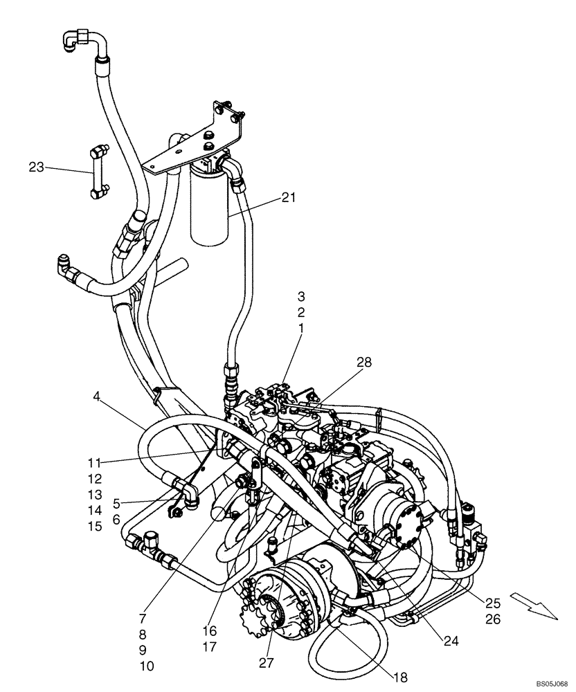
Запчасти Case IH 410 (06-07A) - PUMP, TANDEM - MOUNTING, EUROPEAN NOISE CONTROL; IF USED (06) - POWER TRAIN

Схема запчастей Case IH 410 - (06-07A) - PUMP, TANDEM - MOUNTING, EUROPEAN NOISE CONTROL; IF USED (06) - POWER TRAIN
8
14
12
18
9
3
24
4
7
15
16
25
17
10
11
21
6
23
5
2
28
26
13
27
1
FIT
1:1
100%

Артикул

Название

Примечание

Количество

87048837

PUMP,37.7 CC

Tandem Pump; Incl. Ref 1 - 3

1шт.

1

87048839

PUMP

Tandem Pump; See Figure 06-10 - 06-15

1шт.

1

87055822R

Remanufactured Hydraulic Pump

REMAN-HYD PUMP

1шт.

1

87055822C

Return Number

CORE-HYDRAULIC PUMP

1шт.

2

87037043

PUMP,25.4 CC

Gear Pump; See Figure 06-09

1шт.

3

87013729

O-RING,0.07" Thk x 3.739" ID, -44, Cl 5, 75 Duro

1шт.

4

87359266

HOSE ASSY.

Supply

1шт.

5

84570

90 ELBOW,7/8" - 14 JIC x 1-1/16" - 12 ORB

Incl. 6

1шт.

6

167266

O-RING,0.116" Thk x 0.924" ID, -912, Cl 6, 90 Duro

1шт.

7

87458997

BRACKET

Valve

1шт.

8

43144

BOLT,Hex, M10 x 70mm, Cl 8.8

1шт.

9

86639325

WASHER,10.8mm ID x 24.5mm OD x 3mm Thk

1шт.

10

86512554

NUT,M10 x 1.5, Cl 10

1шт.

11

9827902

CLAMP,25.4mm, Coat, 10.3mm Bolt Hole, P Type

25.4 mm 3/8 in Bolt

1шт.

12

43129

BOLT,Hex, M8 x 1.25 x 40mm, LH Thd, Cl 8.8

1шт.

13

86625263

WASHER,9mm ID x 20mm OD x 1.6mm Thk

3шт.

14

86509310

NUT,3/8" - 24, Gr 5

If Used

2шт.

14

P24576

SPACER,3/8" Pipe x 11/16"

If Used

1шт.

15

9628098

NUT,M8 x 1.25, Cl 10

1шт.

16

87418259

FITTING

90, 20 ORB x 16 Bead

1шт.

17

87301358

HOSE CLAMP,1.00/1.875 HD Worm

Clamp; 1.75

1шт.

18

L18331

CABLE TIE,375.9mm L, Nylon, Black

CABLE STRAP

1шт.

19

100197

ELBOW,45 Degree, 7/8" - 14 JIC x 1-1/16" - 12 ORB

Incl. 20

1шт.

20

167266

O-RING,0.116" Thk x 0.924" ID, -912, Cl 6, 90 Duro

1шт.

21

REF

INSTRUCTION

Filter Mounting, See Figure 06-06

1шт.

22

REF

INSTRUCTION

Brakes, See Figure 07-01

1шт.

23

87374752

GAUGE

Replaces 87424266

1шт.

24

87441649

ADAPTER

Swivel Tee Side Outlet

1шт.

25

330344

45 ELBOW,1-1/16" - 12 JIC x 1-1/16" - 12 ORB

Incl. 26

1шт.

26

167266

O-RING,0.116" Thk x 0.924" ID, -912, Cl 6, 90 Duro

1шт.

27

87351645

HOSE ASSY.,417mm L

Resonator

1шт.

28

9790527

PLUG,1-5/16" - 12 JIC

Plug, -16

1шт.

Выбрано товаров: 32