Запчасти Case IH 410 (08-01) - HYDRAULICS - LIFT (08) - HYDRAULICS

Схема запчастей Case IH 410 - (08-01) - HYDRAULICS - LIFT (08) - HYDRAULICS
5
15
29
4
19
2
36
31
26
18
22
10
23
28
33
25
5
27
25
17
30
26
8
32
3
12
7
27
1
20
14
21
9
30
11
34
13
35
31
37
16
6
12
24
FIT
1:1
100%

Артикул

Название

Примечание

Количество

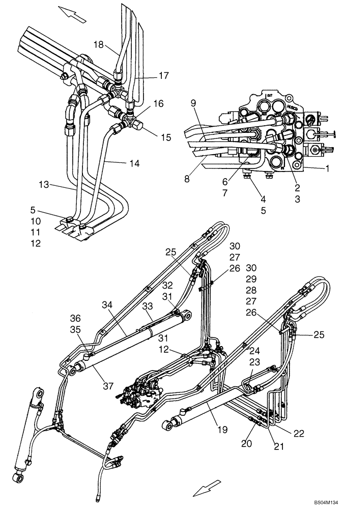
1

87446760

CONTROL VALVE

3000 PSI; See Figure 08-09

1шт.

1

87635384R

410 SKID STEER, NA BSN N7M480924, LIFT, 3000 PSI (2/05-), Reman for New PN 87446760

REMAN-HYD VALVE

1шт.

1

87635384C

Return Number

CORE-VALVE HYD

1шт.

1

87527172

VALVE

Replaces 87446760; Component Parts Not Yet Available; If Used

1шт.

1

87635384R

410 SKID STEER, NA BSN N7M480924, LIFT (2/05-), Reman for New PN 87527172

REMAN-HYD VALVE

1шт.

1

87635384C

Return Number

CORE-VALVE HYD

1шт.

1

87583285

VALVE

Manual Control Valve; Incl. Figure 08-21 - 08-31; If Used

1шт.

2

330345

45 ELBOW,45 Degree, 7/8"-14 x 7/8"-14, O-Ring

Incl. 3

1шт.

3

167269

O-RING,0.097" Thk x 0.755" ID, -910, Cl 6, 90 Duro

1шт.

4

300383

BOLT,Hex, M10 x 1.5 x 16mm, Cl 8.8, Full Thd

2шт.

5

140017

WASHER,M10 x 20mm OD x 2mm Thk

3шт.

6

164910

90 ELBOW,7/8" - 14 JIC x 7/8" - 14 ORB

Incl. 7

1шт.

7

167269

O-RING,0.097" Thk x 0.755" ID, -910, Cl 6, 90 Duro

1шт.

8

87420985

HYD TUBE,15.88 mm OD x 574.1, 49.7 mm L

Raise; 5/8 Tube

1шт.

9

87420983

HYD TUBE,15.88 mm OD x 624.6, 471.8 mm L

Lower; 5/8 Tube

1шт.

10

9706704

BOLT,Hex, M10 x 1.5 x 41.58mm, Cl 8.8

1шт.

11

230427A1

SQUARE NUT,M10 x 1.5mm, Cl 8

M10

1шт.

12

D120679

CLAMP,Tube, 1/2"

1/2 in

1шт.

13

87436542

HYD TUBE,12.7 mm OD x 468.3, 382.9 mm L

Left Hand; Raise; 1/2 Tube

1шт.

14

87436543

HYD TUBE,12.7 mm OD x 423.6, 332.2 mm L

Left Hand; Lower; 1/2 in Tube

1шт.

15

262159

CAP,3/4" - 16 Fem JIC

37°, 3/4"-16

2шт.

16

87404825

TEE

2шт.

17

87405139

HYD TUBE,12.7 mm OD x 647.2, 186.1 mm L

Right Hand; Lower; 1/2 in Tube

1шт.

18

87405141

HYD TUBE,12.7 mm OD x 570.8, 107.2 mm L

Right Hand; Raise; 1/2 in Tube

1шт.

19

406086A1

TUBE

Left Hand; Lower; 1/2 in Tube

1шт.

20

128822

UNION,3/4" - 16 JIC x 3/4" - 16 JIC

2шт.

21

87436540

HYD TUBE,12.7 mm OD

Left Hand; Raise; 1/2 in Tube

1шт.

22

87436541

HYD TUBE,12.7 mm OD

Left Hand; Lower; 1/2 in Tube

1шт.

23

R24703

SUPPORT

2шт.

24

86625033

HOSE CLAMP,77.7mm - 101.6mm, Worm Gear

Type F, #56

2шт.

25

390211A1

HOSE ASSY.,9.53mm ID x 575mm L

Raise

4шт.

26

406940A1

BAR

2шт.

27

406941A1

BAR

2шт.

28

86624184

WASHER,9mm ID x 16mm OD x 1.6mm Thk

3шт.

29

281-54816

SCREW,Hex Wshr Hd, 5/16" - 18 x 1"

1шт.

30

281-54810

SELF-TAP SCREW,Hex Wash Hd, 5/16"-18 x 5/8"

3шт.

31

128830

90 ELBOW,3/4" - 16 JIC x 3/4" - 16 ORB

Incl. 32

2шт.

32

128825

O-RING,0.087" Thk x 0.644" ID, -908, Cl 6, 90 Duro

1шт.

33

396243A2

TUBE,12.7 mm OD

Raise; 1/2 in Tube

2шт.

34

406084A1

TUBE

Right Hand; Lower; 1/2 in Tube

1шт.

35

128818

UNION,3/4" - 16 ORB x 3/4" - 16 JIC

Incl. 36

2шт.

36

128825

O-RING,0.087" Thk x 0.644" ID, -908, Cl 6, 90 Duro

1шт.

37

87438185

CYLINDER ASSY.,Double Acting, 38.1mm Rod, 893mm Stroke

Lift; See Figure 08-13

2шт.

Выбрано товаров: 43