Запчасти Case IH 410 (06-08) - HYDROSTATICS - DRIVE MOTORS (06) - POWER TRAIN

Схема запчастей Case IH 410 - (06-08) - HYDROSTATICS - DRIVE MOTORS (06) - POWER TRAIN
14
3
13
2
15
13
9
8
7
3
1
5
6
11
16
11
9
10
12
10
FIT
1:1
100%

Артикул

Название

Примечание

Количество

87035450

MOTOR,400CC

Rexroth; One Speed; See Fig 06-29 - 06-31

2шт.

87035450R

410 SSL ASN N7M480924

REMAN-HYD MOTOR,470CC

2шт.

87035450C

Return Number

CORE-MOTOR HYDRAULIC

2шт.

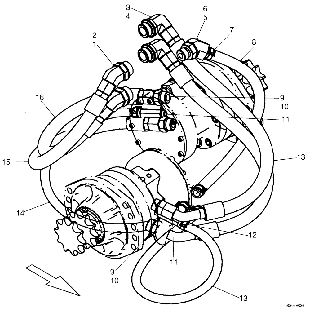
1

22907

ELBOW,0.50" ID x 175.00", SAE J517, SAE J516, SAE J846, SAE J1273

Incl 2

2шт.

2

167268

O-RING,0.116" Thk x 1.171" ID, -916, Cl 6, 90 Duro

1шт.

3

570024

ELBOW,90 Degree, 1 1/16"-12, 37 Degree x 1 5/16"-12, O-Ring

Incl 4

2шт.

4

167268

O-RING,0.116" Thk x 1.171" ID, -916, Cl 6, 90 Duro

2шт.

5

87021779

FITTING,45 Degree, 5/8" Hose x 1 1/16"-12 ORB Beaded

Stem, Incl 6

1шт.

6

237-6012

O-RING,0.116" Thk x 0.924" ID, -912, Cl 6, 90 Duro

1шт.

7

87443511

CLAMP,22mm - 26mm, CTB-24, Style C

2шт.

8

87016334

HOSE,15.88mm ID x 535mm L

Case Drain

1шт.

9

322896

HYD CONNECTOR,1-1/16" - 12 ORB x 1-1/16" - 12 JIC

Incl 2A

4шт.

10

167266

O-RING,0.116" Thk x 0.924" ID, -912, Cl 6, 90 Duro

1шт.

11

87450562

HYD CONNECTOR

6 ORB x 8 Bead (Long)

2шт.

12

87443510

HOSE CLAMP,18.4mm Static ID x 15mm W

4шт.

13

87735218

HOSE

Case Drain

1шт.

14

87016337

HOSE,12.70 mm ID x 805.00 mm

Case Drain

1шт.

15

87443853

HOSE ASSY.

Loop

1шт.

16

87443852

HOSE ASSY.

Loop

1шт.

Выбрано товаров: 19