Запчасти Case IH 420 (02-14) - FLYWHEEL CASE (87546691) (02) - ENGINE

Схема запчастей Case IH 420 - (02-14) - FLYWHEEL CASE (87546691) (02) - ENGINE
7
2
1
3
9
2
4
2
3
4
6
10
8
FIT
1:1
100%

Артикул

Название

Примечание

Количество

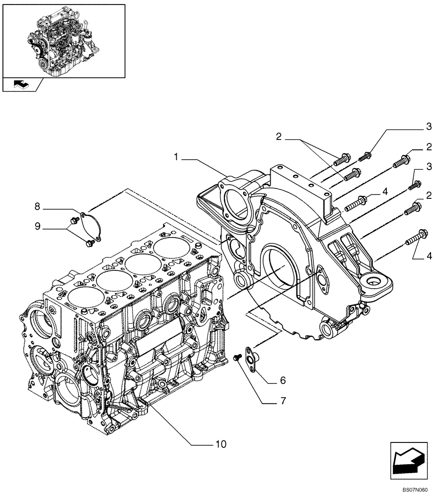
1

504178293

HOUSING

Housing

1шт.

2

16588225

BOLT,Hex, M12 x 1.75 x 40mm

M12X1,75X40 mm

4шт.

3

16673735

BOLT,Hex, M8 x 1.25 x 25mm

M8 x 25

2шт.

4

16588624

SCREW,M12 x 60mm

M12X60 mm

2шт.

6

504268669

PLATE

Plate

1шт.

7

4798845

BOLT,M8 x 1.25 x 16.50mm

2шт.

8

4895155

COVER

1шт.

9

16597924

SCREW,M8 x 14mm

M8X14 mm

2шт.

10

REF

INSTRUCTION

See Figure 02-11, Cylinder Block And Related Parts

1шт.

Выбрано товаров: 9