Запчасти Case IH 420 (04-05A) - STARTER AND ALTERNATOR MOUNTING (04) - ELECTRICAL SYSTEMS

Схема запчастей Case IH 420 - (04-05A) - STARTER AND ALTERNATOR MOUNTING (04) - ELECTRICAL SYSTEMS
14
1
20
3
15
10
11
2
13
6
1
12
5
16
8
9
2a
17
8
19
21
18
7
4
4
FIT
1:1
100%

Артикул

Название

Примечание

Количество

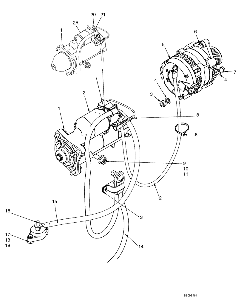
1

9804262

BOLT,M10 x 39.2mm, Cl 8.8

3шт.

2

87638510

STARTER MOTOR,12V, 2.7kW

Engine, 3.0KW PA90S Drive Motor on bottom, battery terminals on top pointing towards fan.

1шт.

2

87638510R

REMAN-STARTER,12V, 2.7kW

Reman for New PN 87638510

1шт.

87638510C

Return Number

CORE-STARTER,12V, 2.7kW

1шт.

2

2859528

STARTER MOTOR

Engine Motor; Bosch 0-001-262-021 Drive Motor on bottom, battery terminals on top pointing towards fan are exposed, but recessed in plastic.

1шт.

2

2859528R

REMAN-STARTER

420, SKID STEER, TIER 3, 420NA N7M466710, 420EU ASN N8M466713 & 420CT, COMPACT TRACK LOADER, SERIES 3, ASN N7M455401, REMAN for 504357110

1шт.

2

2859528C

CORE-STARTER

Return Number

1шт.

3

86512554

NUT,M10 x 1.5, Cl 10

1шт.

4

86624176

WASHER,11mm ID x 20mm OD x 2mm Thk

3шт.

5

87038475

ALTERNATOR

Delco

1шт.

5

84230294R

REMAN-ALTERNATOR

420 w/Tier 3 Eng. Aft. SN N7M466710, 420CT Series 3 Aft. SN N7MN455401

1шт.

5

84230294C

Return Number

CORE-ALTERNATOR

1шт.

6

9804258

BOLT,Hex, M8 x 1.25 x 20mm, Cl 8.8

1шт.

7

86508574

BOLT,Hex, M10 x 120mm, Cl 8.8

1шт.

8

L11541

CABLE TIE,203.2mm L, Nylon

CABLE STRAP

5шт.

9

87458961

STUD

Stud 12mm X 80mm

1шт.

10

9706685

NUT,M12 x 1.75, Cl 8

1шт.

11

86625256

WASHER,13.3mm ID x 28.5mm OD x 4mm Thk

1шт.

12

87742136

CABLE,825mm L

Starter To Alternator And Start Relay

1шт.

13

9603626

CLAMP

Insulated; Double 25.4 Dia

1шт.

14

87052670

CABLE ASSY.

Battery Cable Positive

1шт.

15

87741596

CABLE,614mm L

Starter To Power Dist Block

1шт.

16

87630124

POST

Block, Single Point Power Distribution

1шт.

17

322357

BELLEVILLE WASHER,M6 Bolt Size x 14mm OD x 1.3mm Thk

2шт.

18

86977786

BOLT,Hex, M6 x 1 x 25mm, Cl 8.8

2шт.

19

87404992

SQUARE NUT,M6 x 1.0, Cl 8

Square, M6 - 1.0 Cl 8 Znd

2шт.

20

140028

WASHER,10.2mm ID x 18.1mm OD x 2.2mm Thk

Used with Starter Motor 504357110, 2A

1шт.

21

100016

NUT,M10 x 1.5, Cl 8

Used With Starter Motor 504357110, 2A

1шт.

Выбрано товаров: 0