Запчасти Case IH 430 (02-05B) - ENGINE - AIR CLEANER SYSTEM; IF USED, SEE REF 12 (02) - ENGINE

Схема запчастей Case IH 430 - (02-05B) - ENGINE - AIR CLEANER SYSTEM; IF USED, SEE REF 12 (02) - ENGINE
25
16
8
22
6
19
21
23
11
18
16
13
4
7
10
9
5
15
17
24
12
14
1
20
2
3
13
FIT
1:1
100%

Артикул

Название

Примечание

Количество

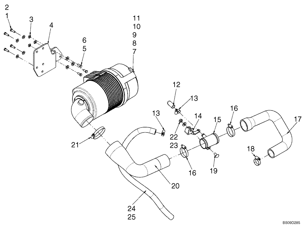
1

86625263

WASHER,9mm ID x 20mm OD x 1.6mm Thk

7шт.

2

43127

BOLT,Hex, M8 x 1.25 x 25mm, Cl 8.8

7шт.

3

229197A1

SQUARE NUT,M8 x 1.25, Cl 8

3шт.

4

87620930

BRACKET

Air Cleaner Mounting Bracket

1шт.

5

120104

BOLT,Hex, M8 x 1.25 x 20mm, Cl 8.8

3шт.

6

87015284

WASHER,8.8mm ID x 21.5mm OD x 2.5mm Thk

3шт.

7

87641886

AIR CLEANER

Incl. 7 - 11

1шт.

8

395792A1

COVER ASSY

Air Cleaner Cover Assembly

1шт.

9

A184597

VALVE POPPET,1.93" ID x 2.24" OD x 1.84" L

Vacuator

1шт.

10

222421A1

AIR FILTER

Primary Filter

1шт.

11

222422A1

AIR FILTER

ELEMENT, FILTER Secondary Filter

1шт.

12

84193983

Rubber Vacuum Cap

CAP

1шт.

13

86625021

HOSE CLAMP,17.5mm - 31.7mm, Worm Gear

2шт.

14

87655497

BRACKET

Air Cleaner Coupler; If Used

1шт.

14

87471945

BRACKET

Air Cleaner Coupler; If Used

1шт.

15

87610560

HOSE

Air Cleaner Intake

1шт.

16

86050197

HOSE CLAMP,58.6mm - 82.5mm, Worm Gear

2шт.

17

87672333

HOSE,44.00 mm ID, 60.30 mm ID, SAE J200

Coupler To Turbo

1шт.

18

86050202

HOSE CLAMP,1.59” - 2.5”, Worm Gear

1шт.

19

86633356

CARRIAGE BOLT,M10 x 34.8mm, Cl 8.8

1шт.

20

87655493

INTAKE AIR HOSE,60.30 mm ID, 88.90 mm ID x 240.90 mm, SAE J20R4

Air Cleaner To Coupler

1шт.

21

381144

HOSE CLAMP,84.1mm - 107.9mm, Worm Gear

1шт.

22

86625253

WASHER,11mm ID x 24mm OD x 2mm Thk

5шт.

23

100016

NUT,M10 x 1.5, Cl 8

1шт.

84194249

KIT

Cold Weather Breather Kit; Incl 12, 24, 25

1шт.

24

84193878

HEATER HOSE,22.20 mm ID x 1100.00 mm, SAE 20R1

From Breather Directed Towards Floor

1шт.

25

L11541

CABLE TIE,203.2mm L, Nylon

CABLE STRAP Black

1шт.

Выбрано товаров: 27