Запчасти Case IH 435 (08-13) - HYDRAULICS, ATTACHMENT - HIGH FLOW, GEAR (08) - HYDRAULICS

Схема запчастей Case IH 435 - (08-13) - HYDRAULICS, ATTACHMENT - HIGH FLOW, GEAR (08) - HYDRAULICS
6
14
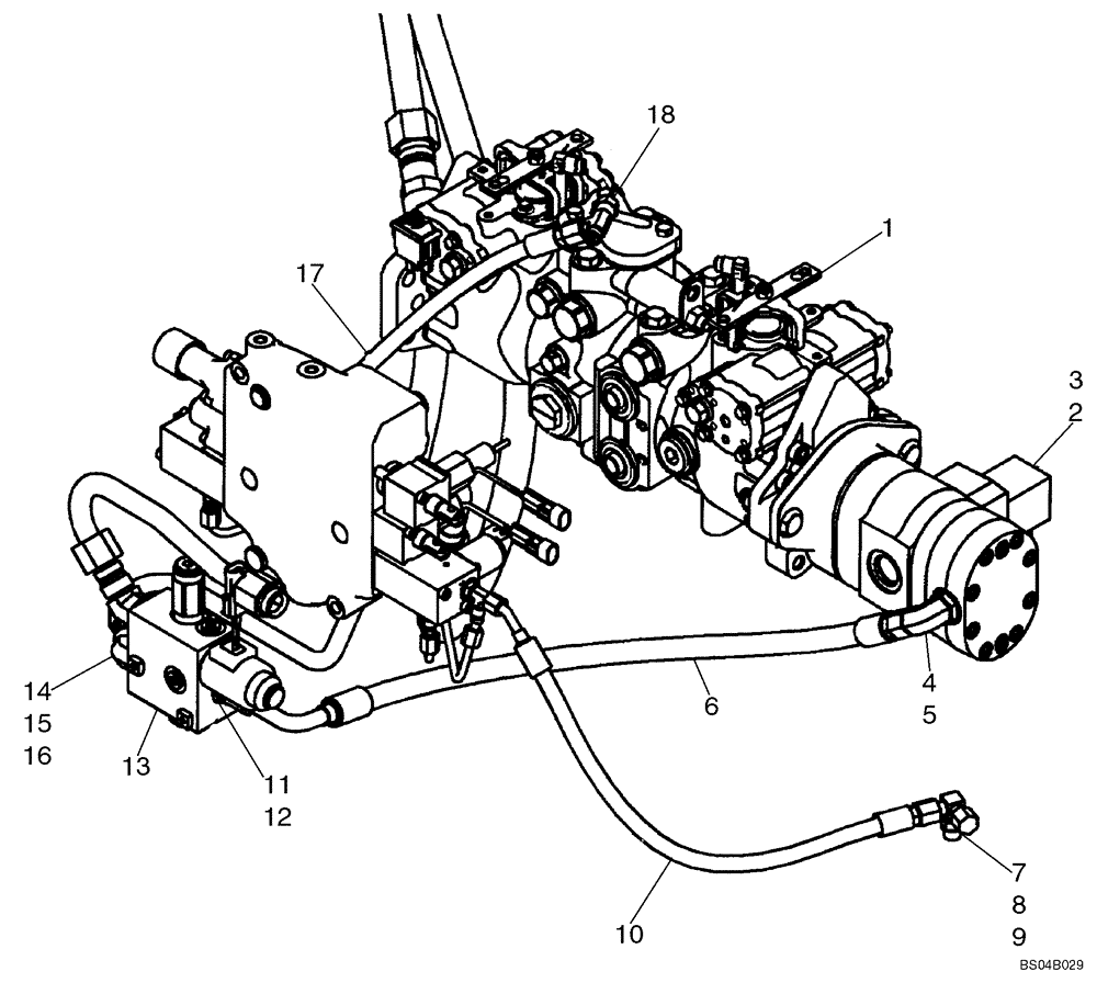
1
4
16
9
3
15
12
11
2
8
7
17
10
18
5
13
FIT
1:1
100%

Артикул

Название

Примечание

Количество

1

87043499

PUMP

Tandem Pump; High Flow; See Figure 06-09

1шт.

2

217-355

FITTING,90 Degree Elbow, 1-1/4" Hose Barb x 1-5/8" - 12 Male ORB

Includes 3

1шт.

3

570186

O-RING,0.118" Thk x 1.475" ID, -920, Cl 6, 90 Duro

1шт.

4

9617891

ELBOW,90 Degree, 3/4" - 16 JIC x 7/8" - 14 ORB

Incl. 5

1шт.

5

128825

O-RING,0.087" Thk x 0.644" ID, -908, Cl 6, 90 Duro

1шт.

6

87436596

HOSE

1шт.

7

574342

CAP,9/16" - 18 JIC

1шт.

8

L104616

TEE,9/16" - 18 JIC x 9/16" - 18 JIC x 9/16" - 18 ORB

Incl. 9

1шт.

10

87019282

HOSE

564 (22.2 in)

1шт.

10

87460903

HOSE

615 (24.2 in); Replaces 87019282

1шт.

10

87427370

HOSE ASSY.

610 (24 in); Replaces 87460903

1шт.

11

128818

UNION,3/4" - 16 ORB x 3/4" - 16 JIC

Incl. 12

1шт.

12

128825

O-RING,0.087" Thk x 0.644" ID, -908, Cl 6, 90 Duro

1шт.

13

87012669

VALVE

See Figure 08-20

1шт.

14

86588450

WASHER,6.6mm ID x 12mm OD x 1.6mm Thk

2шт.

15

338413

BOLT,Hex, M6 x 60mm, Cl 8.8

2шт.

16

87404992

SQUARE NUT,M6 x 1.0, Cl 8

M6 x 1

2шт.

17

87019072

HOSE,6.35mm ID x 460mm L

1шт.

18

87438766

TEE

Swivel, 37FL 3/8

1шт.

9

9617873

O-RING,0.078" Thk x 0.468" ID, -906, Cl 6, 90 Duro

1шт.

Выбрано товаров: 20