Запчасти Case IH 440 (02-05) - AIR CLEANER - ENGINE (02) - ENGINE

Схема запчастей Case IH 440 - (02-05) - AIR CLEANER - ENGINE (02) - ENGINE
1
16
5
12
18
15
4
13
6
10
3
17
7
14
8
11
9
2
FIT
1:1
100%

Артикул

Название

Примечание

Количество

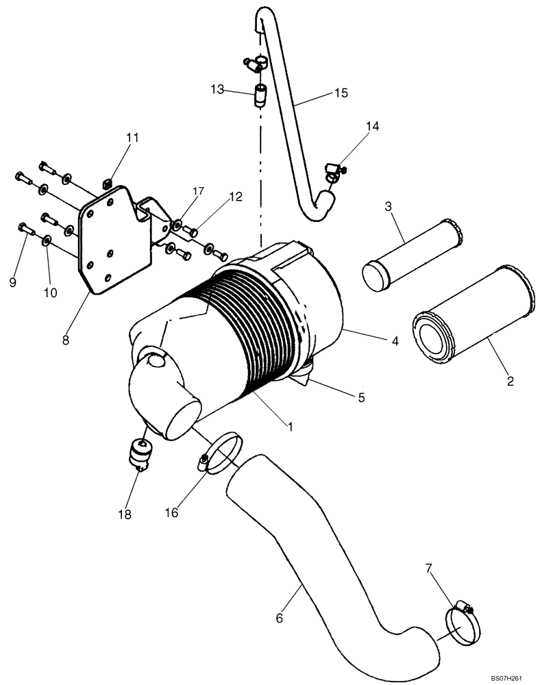
1

87032107

CLEANER

Incl. 1 - 5

1шт.

2

222421A1

AIR FILTER

Primary

1шт.

3

222422A1

AIR FILTER

ELEMENT, FILTER Secondary

1шт.

4

395792A1

COVER ASSY

Incl. 4A

1шт.

4a

86990981

LOCKING TAB

Not Illustrated Separately

1шт.

5

A184597

VALVE POPPET,1.93" ID x 2.24" OD x 1.84" L

1шт.

6

87351957

INTAKE AIR HOSE,76.00 mm ID, 88.90 mm ID x 477.90, SAE J20R4

Air Cleaner Outlet

1шт.

7

87040758

HOSE CLAMP,71.4mm - 95.2mm

1шт.

8

87620930

BRACKET

1шт.

9

43127

BOLT,Hex, M8 x 1.25 x 25mm, Cl 8.8

4шт.

10

86625263

WASHER,9mm ID x 20mm OD x 1.6mm Thk

4шт.

11

87030567

SQUARE NUT

3шт.

12

120104

BOLT,Hex, M8 x 1.25 x 20mm, Cl 8.8

3шт.

13

L17985

FITTING,3/8" - 18 NPT

1шт.

14

86625021

HOSE CLAMP,17.5mm - 31.7mm, Worm Gear

2шт.

15

87352014

RADIATOR HOSE,17.00 mm ID, 22.00 mm ID, 316.90 mm, SAE 30R2 TYPE 1

1шт.

16

381144

HOSE CLAMP,84.1mm - 107.9mm, Worm Gear

1шт.

17

896-15008

WASHER,9mm ID x 21mm OD x 2.5mm Thk

3шт.

18

87013666

SWITCH,Air Filter Restriction

Air Restriction; If Used

1шт.

Выбрано товаров: 19