Запчасти Case IH 445 (08-13) - HYDRAULICS, ATTACHMENT - HIGH FLOW, GEAR (08) - HYDRAULICS

Схема запчастей Case IH 445 - (08-13) - HYDRAULICS, ATTACHMENT - HIGH FLOW, GEAR (08) - HYDRAULICS
14
6
5
1a
20
11
19
17
18
4
21
7
6
2
10
16
8
23
22
24
1
15
12
13
9
3
FIT
1:1
100%

Артикул

Название

Примечание

Количество

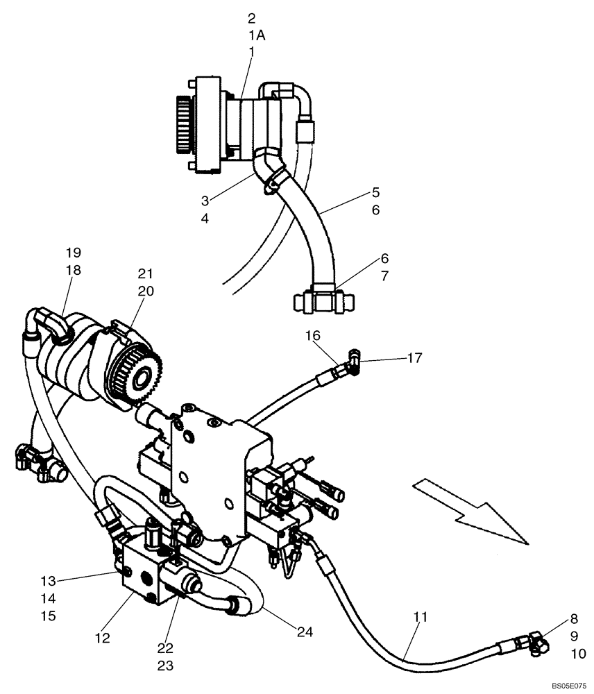
1

87020735

PUMP

See Figure 06-17

1шт.

1a

272310

O-RING,0.07" Thk x 3.239" ID, -42, Cl 5, 75 Duro

1шт.

2

87016486

12 PT SCREW,M10 x 1.5 x 40mm OAL, Cl 12.9

2шт.

3

217-316

FITTING,45 Degree Elbow, 1" Hose Barb x 1-5/16" - 12 Male ORB

Incl. 4

1шт.

4

167268

O-RING,0.116" Thk x 1.171" ID, -916, Cl 6, 90 Duro

1шт.

5

87414841

HOSE

High Flow Suction

1шт.

6

514920

HOSE CLAMP,20.6mm - 38.1mm, Worm Gear

4шт.

7

87414603

TEE

1шт.

8

L104616

TEE,9/16" - 18 JIC x 9/16" - 18 JIC x 9/16" - 18 ORB

Incl. 9

1шт.

10

574342

CAP,9/16" - 18 JIC

1шт.

11

87019282

HOSE

564 (22.2 in)

1шт.

11

87460903

HOSE

615 (24.2 in); Replaces 87019282

1шт.

11

87427370

HOSE ASSY.

610 (24 in); Replaces 87460903

1шт.

12

87012669

VALVE

See Figure 08-20

1шт.

13

86588450

WASHER,6.6mm ID x 12mm OD x 1.6mm Thk

2шт.

14

338413

BOLT,Hex, M6 x 60mm, Cl 8.8

2шт.

15

87404992

SQUARE NUT,M6 x 1.0, Cl 8

M6 x 1

2шт.

16

87019072

HOSE,6.35mm ID x 460mm L

1шт.

17

87438766

TEE

Tee, Swivel, 37FL 3/8

1шт.

18

84570

90 ELBOW,7/8" - 14 JIC x 1-1/16" - 12 ORB

Incl. 19

1шт.

19

167266

O-RING,0.116" Thk x 0.924" ID, -912, Cl 6, 90 Duro

1шт.

20

9804268

BOLT,Hex, M12 x 40mm, Cl 8.8, Full Thd

2шт.

21

87428636

KIT

Incl. 21A, 21B

1шт.

21a

16588324

SCREW,M12 x 45mm

M12 x 45; Not Illustrated Separately

2шт.

21b

4896897

GASKET,1.35mm Thk

Not Illustrated Separately

1шт.

22

86071

HYD CONNECTOR,7/8" - 14 JIC x 3/4" - 16 ORB

Incl. 23

1шт.

23

128825

O-RING,0.087" Thk x 0.644" ID, -908, Cl 6, 90 Duro

1шт.

24

87414842

HOSE ASSY.

High Flow Supply

1шт.

9

9617873

O-RING,0.078" Thk x 0.468" ID, -906, Cl 6, 90 Duro

1шт.

Выбрано товаров: 29