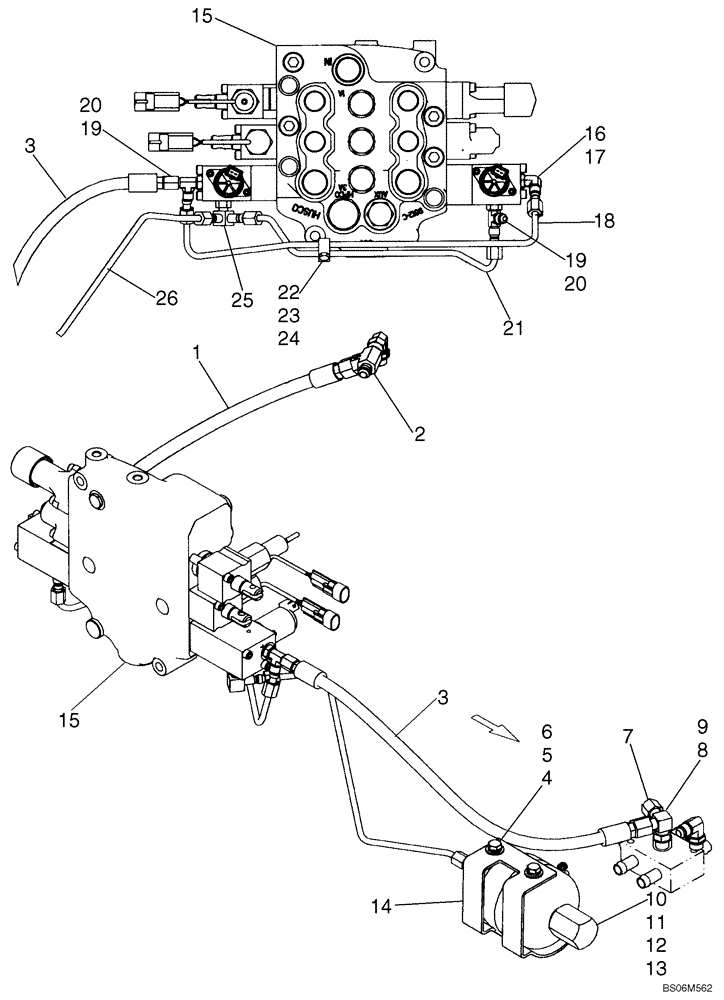
Запчасти Case IH 445 (08-16A) - HYDRAULICS, ATTACHMENT - HIGH FLOW, KIT (08) - HYDRAULICS

Схема запчастей Case IH 445 - (08-16A) - HYDRAULICS, ATTACHMENT - HIGH FLOW, KIT (08) - HYDRAULICS
18
2
3
23
11
6
4
10
19
8
5
9
24
15
1
17
22
12
21
19
20
26
14
15
25
16
13
3
7
20
FIT
1:1
100%

Артикул

Название

Примечание

Количество

87571205

KIT

EH Attach Controls, Kit; Incl. 1 - 26

1шт.

1

87019072

HOSE,6.35mm ID x 460mm L

1шт.

2

87438766

TEE

Incl. Washer

1шт.

3

87427370

HOSE ASSY.

1шт.

4

120104

BOLT,Hex, M8 x 1.25 x 20mm, Cl 8.8

2шт.

5

86625263

WASHER,9mm ID x 20mm OD x 1.6mm Thk

2шт.

6

87016617

LOCK WASHER,M8

2шт.

7

574342

CAP,9/16" - 18 JIC

1шт.

8

L104616

TEE,9/16" - 18 JIC x 9/16" - 18 JIC x 9/16" - 18 ORB

Incl. 9

1шт.

9

9825770

O-RING,0.07" Thk x 0.301" ID, -11, Cl 6, 90 Duro

1шт.

10

86624732

ACCUMULATOR

1шт.

11

86625034

HOSE CLAMP,90.4mm - 114.3mm, Worm Gear

1шт.

12

87010110

HYD CONNECTOR

Straight 1/4 37FL -ORB 1/2; Incl. 13

1шт.

13

128825

O-RING,0.087" Thk x 0.644" ID, -908, Cl 6, 90 Duro

1шт.

14

87439065

BRACKET

1шт.

15

87583286

VALVE

Control Valve EH Auxiliary; See Fig 08-22 ; Replaces 87527174

1шт.

16

216773

90 ELBOW,90 Degree, 7/16"-20, 37 Degree x 7/16"-20, O-Ring

Incl. 17

1шт.

17

165202

O-RING,0.072" Thk x 0.351" ID, -904, Cl 6, 90 Duro

1шт.

18

87018051

TUBE,6.35 mm OD

1шт.

19

86513019

TEE,1-5/16" - 12 ORB x 1-1/4" JIC x 1-1/4" JIC

Incl. 20

2шт.

20

165202

O-RING,0.072" Thk x 0.351" ID, -904, Cl 6, 90 Duro

2шт.

21

87443078

HYD TUBE

Pilot Pressure

1шт.

22

608089

CLAMP

1шт.

23

120100

BOLT,M6 x 20mm, Cl 8.8

1шт.

24

87030561

NUT,M6 x 1, Cl 8

1шт.

25

87443051

ELBOW

1шт.

26

87439064

HYD TUBE,6.35 mm OD

Pilot Pressure

1шт.

Выбрано товаров: 27