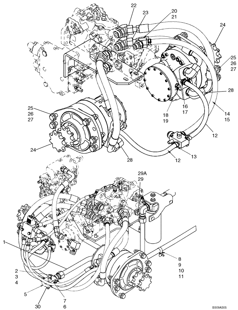
Запчасти Case IH 445 (06-09) - HYDROSTATICS - DRIVE MOTORS TO MANIFOLD (445) (06) - POWER TRAIN

Схема запчастей Case IH 445 - (06-09) - HYDROSTATICS - DRIVE MOTORS TO MANIFOLD (445) (06) - POWER TRAIN
6
1
9
14
28
25
15
24
16
20
27
5
26
19
4
29
27
2
7
22
29a
26
11
10
3
12
24
18
30
17
23
28
13
21
12
25
8
FIT
1:1
100%

Артикул

Название

Примечание

Количество

1

87437352

HYD TUBE,25.40 mm OD

Tube, Case Drain

1шт.

2

86977790

BOLT,Hex, M6 x 45mm, Cl 8.8

2шт.

3

86588450

WASHER,6.6mm ID x 12mm OD x 1.6mm Thk

2шт.

4

87404992

SQUARE NUT,M6 x 1.0, Cl 8

2шт.

5

87437351

MANIFOLD

Return Oil Manifold

1шт.

6

76349

PLUG,9/16" - 18 ORB

Incl. 7

1шт.

7

9617873

O-RING,0.078" Thk x 0.468" ID, -906, Cl 6, 90 Duro

1шт.

8

87037711

SPRING NUT,U, Multi-Thd Sht, M8 x 1.25, PLN

Spring Nut, M8 X 1.25

3шт.

9

140016

WASHER,M8 x 16mm OD x 1.6mm Thk

3шт.

10

86637977

CLAMP,25.4mm, Coat, 8.7mm Bolt Hole, P Type

1шт.

11

43127

BOLT,Hex, M8 x 1.25 x 25mm, Cl 8.8

3шт.

12

87015463

HOSE,12.7mm ID x 402mm L

Case Drain

2шт.

13

87443510

HOSE CLAMP,18.4mm Static ID x 15mm W

4шт.

14

87396044

HOSE

Hose, Gear Suction, 750mm (29 17/32 in.)

1шт.

15

87443511

CLAMP,22mm - 26mm, CTB-24, Style C

2шт.

16

87010108

FITTING,1/2" Hose Bead x 3/4" - 16 ORB

Incl 17

2шт.

17

128825

O-RING,0.087" Thk x 0.644" ID, -908, Cl 6, 90 Duro

2шт.

18

87029964

HYD CONNECTOR,7/16" - 20 JIC x 9/16" - 18 ORB

Elbow, 45 Deg 37Fl 1/2 X 3/8; Incl 19

2шт.

19

9617873

O-RING,0.078" Thk x 0.468" ID, -906, Cl 6, 90 Duro

2шт.

20

87021779

FITTING,45 Degree, 5/8" Hose x 1 1/16"-12 ORB Beaded

Incl 21

1шт.

21

167266

O-RING,0.116" Thk x 0.924" ID, -912, Cl 6, 90 Duro

1шт.

22

87640178

HOSE,19.05mm ID x 635mm L

Loop Hose

2шт.

23

87640177

HOSE

Loop Hose

2шт.

24

87035451

HYDRAULIC MOTOR

Motor 1-SPD MCR SAHR 28 CID 9T

2шт.

24

87035451R

Remanufactured Hydraulic Motor

REMAN-HYD MOTOR

2шт.

24

87035451C

Return Number

CORE-MOTOR HYDRAULIC

2шт.

25

9847468

BOLT,Hex, M16 x 2 x 70mm, Cl 10.9

12шт.

26

86625258

WASHER,17.5mm ID x 34mm OD x 5mm Thk

24шт.

27

86512555

NUT,M16 x 2, Cl 10

12шт.

28

9846848

90 ELBOW,1-3/16"-12 ORFS x 1-1/16"-12 ORB

3/4" x 3/4" Tubes

4шт.

167266 O-Ring Used For Ref. 28

1шт.

29

87033027

ADAPTER

Adapter -12 SAE TO 1/2 NPTF; Incl 29A

1шт.

29a

167266

O-RING,0.116" Thk x 0.924" ID, -912, Cl 6, 90 Duro

1шт.

30

87564736

CLAMP,14.3mm, Insul, M6 Bolt

Insulated 14.3mm M6 Bolt

1шт.

Выбрано товаров: 34