Запчасти Case IH 450 (02-07) - ENGINE - PUMP DRIVE (SPLIT PUMP CONFIGURATION) (02) - ENGINE

Схема запчастей Case IH 450 - (02-07) - ENGINE - PUMP DRIVE (SPLIT PUMP CONFIGURATION) (02) - ENGINE
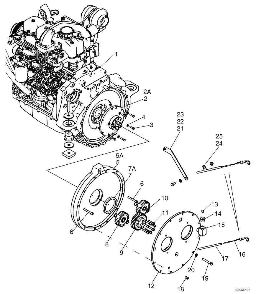
5a
16
19
3
6
13
5
22
11
12
17
21
9
20
1
25
14
7a
2
7
24
23
15
6
4
18
2a
8
10
FIT
1:1
100%

Артикул

Название

Примечание

Количество

REF

INSTRUCTION

MODELS WITH SPLIT PUMP CONFIGURATION

1шт.

1

87039487

ENGINE

1шт.

.

BSN N7M458414, N.A. Only

1шт.

1

87039487R

REMAN-REPLACEMENT EN,66kW, 4.5L, 4 Cylinders, W/ Turbocharger

450, T2 Eng., Aspiration LTC, PIN N7M458414 & Prior, 450CT, T2 Eng., Aspiration LTC

1шт.

1

87039487C

CORE-REPLACEMENT ENG

Return Number

1шт.

.

BSN N7M464018, N.A. Only

1шт.

1

84281976R

450, T2 Eng., Aspiration LTC, PIN N7M458414 & Prior, 450CT, T2 Eng., Aspiration LTC

REMAN-BASIC ENGINE,4 Cylinders

1шт.

1

84281976C

Return Number

CORE-BASIC ENGINE,4 Cylinders

1шт.

87638777

SERVICE KIT

Conversion Kit, Split Pump To In-Line Pump; See Fig 02-07A

1шт.

2

87049924

SPACER

Used With Ref 5, 7

1шт.

2a

87462294

SPACER

Used With Ref 5A, 7A

1шт.

3

43235

BOLT,Hex, M8 x 1.25 x 30mm, Cl 10.9, Full Thd

6шт.

4

322358

BELLEVILLE WASHER,M8 Bolt Size x 18mm OD x 1.4mm Thk

6шт.

5

87053351

BOX

Splitter; Used With Ref 2, 7

1шт.

5a

87462295

BOX

Splitter; Used With Ref 2A, 7A

1шт.

6

863-10070

HEX SOC SCREW,M10 x 70mm, Cl 12.9

2шт.

7

87462626

SEAL

Used With Ref 2, 5; Replaces 9790499; See Service Bulletin NSL SB 006 06

1шт.

7a

87462383

SEAL

Used With Ref 2A, 5A; See Service Bulletin NSL SB 006 06

1шт.

8

9701486

GEAR

29T

2шт.

9

87051053

GEAR

Pump Drive

1шт.

10

271877

SNAP RING,#93, Ext

4шт.

11

718523

SCREW,Hex Soc Hd, M10 x 40, 8.8

8шт.

12

87053352

COVER

Splitter Box

1шт.

13

46566

BREATHER

Air Vent

1шт.

14

88873

BUSHING

3/4 To 1/8

1шт.

15

217-1020

90 ELBOW,3/4" - 14 Female x 3/4" - 14 Male

1шт.

16

9635238

INDICATOR

Oil Indicator; If Used

1шт.

17

86606076

TUBE,9.525 mm OD x 262 mm L

Dipstick; If Used

1шт.

18

9617020

PLUG,1/4" - 18 x 0.48"

1шт.

19

120073

BOLT,Hex, M10 x 86.58mm, Cl 8.8

10шт.

20

140045

BELLEVILLE WASHER,M10 Bolt Size x 22mm OD x 1.6mm Thk

10шт.

21

87462692

BRACKET

Oil Dipstick Bracket; If Used

1шт.

22

43138

BOLT,Hex, M10 x 1.5 x 20mm, Cl 8.8

1шт.

23

140017

WASHER,M10 x 20mm OD x 2mm Thk

1шт.

24

86639010

CLAMP,9.5mm, Coat, 13.5mm Bolt Hole, P Type

1шт.

25

43435

FLANGE NUT,Hex, M10 x 1.5

1шт.

Выбрано товаров: 36