Запчасти Case IH 450 (06-30) - PUMP, TANDEM (87350025) (06) - POWER TRAIN

Схема запчастей Case IH 450 - (06-30) - PUMP, TANDEM (87350025) (06) - POWER TRAIN
21
22
7
3
6
1
15
14
18
6
25
10
7
29
5
8
13
20
17
26
11
28
9
16
12
2
5
19
4
7a
27
24
23
7a
FIT
1:1
100%

Артикул

Название

Примечание

Количество

REF

INSTRUCTION

Front Pump

1шт.

87350025

PUMP,46 CC

Incl. 1 - 29

1шт.

87350025R

REMAN-HYD PUMP

REMANUFACTURED HYDRAULIC PUMP

1шт.

87350025C

CORE-HYDRAULIC PUMP

Return Number, HYDRAULIC PUMP

1шт.

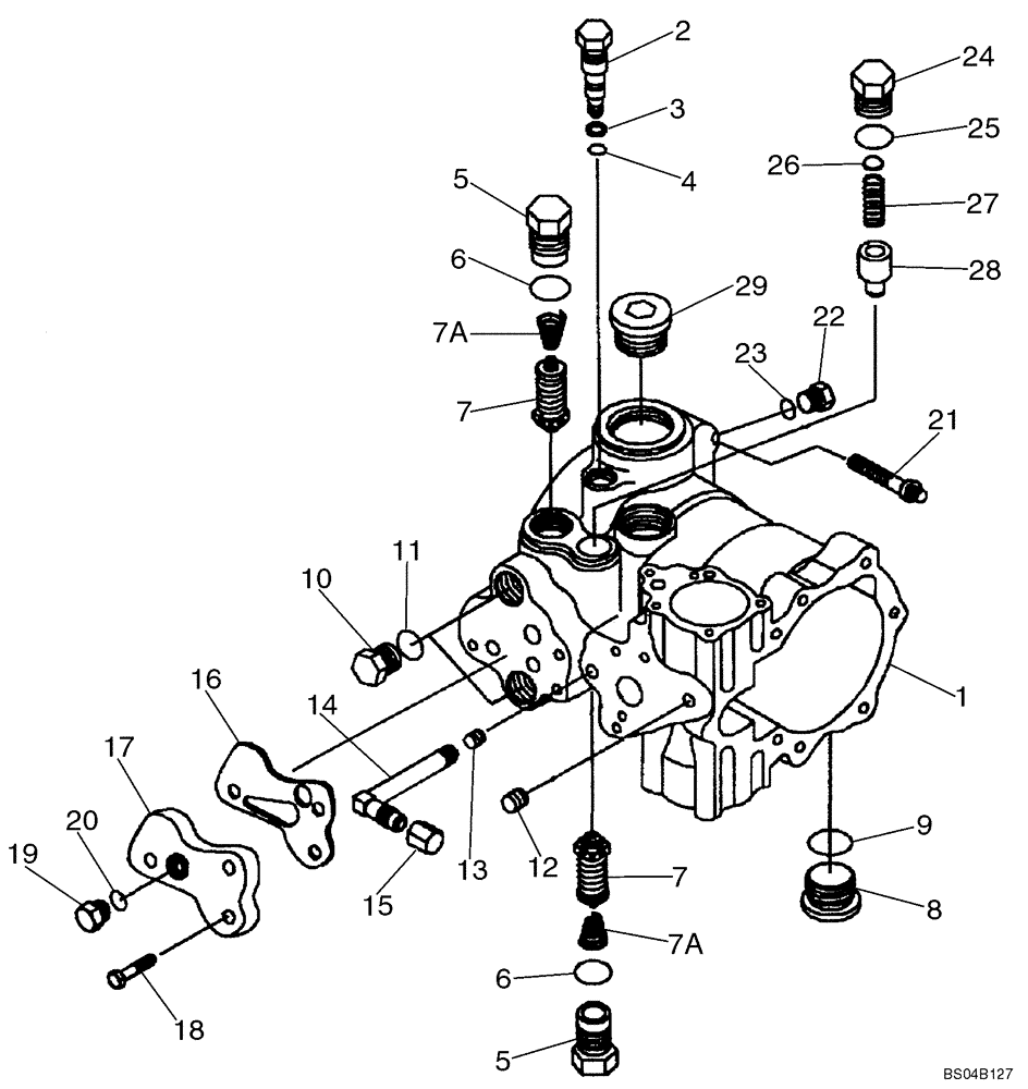
1

402364A1

HOUSING

1шт.

2

87039612

BY-PASS VALVE

Incl. Ref 3, 4

1шт.

3

S99877

BACK-UP RING,Split, 9.91mm ID x 12.65mm OD x 1.32mm Thk

1шт.

4

86993475

O-RING

3/8 ID x 1/16; Included in 140008A1 Seal Kit

1шт.

105720A1

VALVE

Incl. 5 - 7

2шт.

5

NSS

NOT SOLD SEPARAT

Plug

1шт.

6

237-6012

O-RING,0.116" Thk x 0.924" ID, -912, Cl 6, 90 Duro

Included in 140008A1 Seal Kit

1шт.

7

NSS

NOT SOLD SEPARAT

Valve, Relief

1шт.

7a

86993468

SPRING

1шт.

8

9841223

PLUG,1-1/16" - 12 ORB

Incl. 9

2шт.

9

237-6012

O-RING,0.116" Thk x 0.924" ID, -912, Cl 6, 90 Duro

1шт.

10

76349

PLUG,9/16" - 18 ORB

Incl. 11

2шт.

11

237-6006

O-RING,0.078" Thk x 0.468" ID, -906, Cl 6, 90 Duro

1шт.

12

F23137

PLUG

1шт.

13

86993479

PIPE PLUG,1/16" - 27

Pipe

1шт.

14

86993480

ELBOW

1шт.

15

86993467

CAP

1шт.

16

303709A1

GASKET

Filter Adapter; Included in 140008A1 Seal Kit

1шт.

17

101462A1

ADAPTER

Suction Line Filter

1шт.

18

26-516

BOLT,Hex, 5/16" - 18 x 1", Gr 8

3шт.

19

76349

PLUG,9/16" - 18 ORB

Incl. 20

1шт.

20

237-6006

O-RING,0.078" Thk x 0.468" ID, -906, Cl 6, 90 Duro

1шт.

21

166-89

12 PT SCREW,1/2" - 13 x 2", Gr 8

2шт.

22

9672438

PLUG,7/16" - 20 ORB

Incl. 23

1шт.

23

237-6006

O-RING,0.078" Thk x 0.468" ID, -906, Cl 6, 90 Duro

1шт.

24

87039611

PLUG

Charge Relief; Incl. 25

1шт.

25

237-6010

O-RING,0.097" Thk x 0.755" ID, -910, Cl 6, 90 Duro

Included in 140008A1 Seal Kit

1шт.

26

H407767

KIT

Shim

1шт.

27

244898A1

SPRING

1шт.

28

V38371

VALVE

Charge Relief

1шт.

29

NSS

NOT SOLD SEPARAT

Plug

1шт.

140008A1

GASKET KIT

Overhaul Seal And Gasket Kit; Incl. (10) Rings, (20) O-Rings, (6) Gaskets, (2) Seals; Incl. Ref 3, 4, 6, 16, 25

1шт.

Выбрано товаров: 36