Запчасти Case IH 450 (07-01) - BRAKE SYSTEM - HYDRAULIC (07) - BRAKES

Схема запчастей Case IH 450 - (07-01) - BRAKE SYSTEM - HYDRAULIC (07) - BRAKES
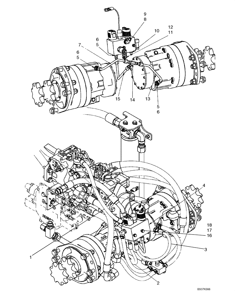
12
6
11
5
6
1
8
13
4
9
14
3
6
2
17
5
15
10
18
5
7
16
FIT
1:1
100%

Артикул

Название

Примечание

Количество

1

87641872

HOSE,9.53mm ID x 615mm L

Hose, Charge To Brake, 615mm (24 7/32 in.)

1шт.

2

87384126

HOSE ASSY.

250mm (9 27/32 in.)

1шт.

3

87384128

HOSE ASSY.

460mm (18 1/8 in.)

1шт.

4

87459037

HYDRAULIC VALVE

Brake/Two Speed Valve; See Fig 07-02

1шт.

4

87756432

BRAKE VALVE

Brake/Two Speed Valve; See Fig 07-03

1шт.

5

76350

HYD CONNECTOR,9/16" - 18 ORB x 9/16" - 18 JIC

Incl 6

3шт.

6

9617873

O-RING,0.078" Thk x 0.468" ID, -906, Cl 6, 90 Duro

3шт.

7

87458948

HYD TUBE,9.53 mm OD

Tube, Tee To Motor, LH

1шт.

8

76344

90 ELBOW,9/16" - 18 JIC x 9/16" - 18 ORB

Incl. 9

2шт.

9

9617873

O-RING,0.078" Thk x 0.468" ID, -906, Cl 6, 90 Duro

2шт.

10

139398

HYD CONNECTOR,9/16" - 18 ORB x 7/16" - 20 JIC

Incl 10A

3шт.

10a

9617873

O-RING,0.078" Thk x 0.468" ID, -906, Cl 6, 90 Duro

3шт.

11

87029965

HYD CONNECTOR,9/16" - 18 ORB x 9/16" JIC x 9/16" JIC

Tee, Adj Run 37Fl 1/4 X 3/8 X 3/8; Incl 12

1шт.

12

9617873

O-RING,0.078" Thk x 0.468" ID, -906, Cl 6, 90 Duro

1шт.

13

87458947

HYD TUBE,9.53 mm OD

Tube, Tee To Motor, RH

1шт.

14

76355

TEE,9/16" - 18 JIC x 9/16" - 18 JIC x 9/16" - 18 JIC

1шт.

15

87374115

HYD TUBE,7.75 mm ID x 9.53 mm OD x 242.7, 114.7 mm L

Tube, Two Speed Valve To Tee

1шт.

16

412215

BOLT,Hex, M8 x 1.25 x 100mm, Cl 8.8

2шт.

17

9628098

NUT,M8 x 1.25, Cl 10

2шт.

18

86624184

WASHER,9mm ID x 16mm OD x 1.6mm Thk

4шт.

Выбрано товаров: 20