Запчасти Case IH 465 (07-01) - BRAKE/TWO SPEED SYSTEM - HYDRAULIC (07) - BRAKES

Схема запчастей Case IH 465 - (07-01) - BRAKE/TWO SPEED SYSTEM - HYDRAULIC (07) - BRAKES
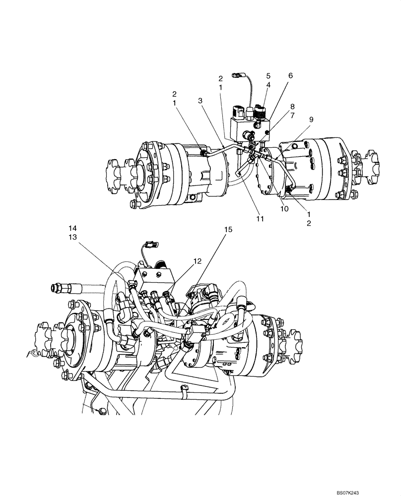
5
3
15
1
2
14
12
6
4
13
1
10
9
7
1
2
2
11
8
FIT
1:1
100%

Артикул

Название

Примечание

Количество

1

76350

HYD CONNECTOR,9/16" - 18 ORB x 9/16" - 18 JIC

Incl 2

1шт.

2

9617873

O-RING,0.078" Thk x 0.468" ID, -906, Cl 6, 90 Duro

1шт.

3

87458948

HYD TUBE,9.53 mm OD

Tee To LH Motor

1шт.

4

76344

90 ELBOW,9/16" - 18 JIC x 9/16" - 18 ORB

Incl. 5

2шт.

5

9617873

O-RING,0.078" Thk x 0.468" ID, -906, Cl 6, 90 Duro

2шт.

6

87459037

HYDRAULIC VALVE

Brake/Two Speed; See Fig 07-02; If Used

1шт.

6

87756432

BRAKE VALVE

Brake/Two Speed Rel; See Fig 07-03

1шт.

7

87029965

HYD CONNECTOR,9/16" - 18 ORB x 9/16" JIC x 9/16" JIC

Incl 8

1шт.

8

9617873

O-RING,0.078" Thk x 0.468" ID, -906, Cl 6, 90 Duro

1шт.

9

87458947

HYD TUBE,9.53 mm OD

Tee To RH Motor

1шт.

10

76355

TEE,9/16" - 18 JIC x 9/16" - 18 JIC x 9/16" - 18 JIC

1шт.

11

87374115

HYD TUBE,7.75 mm ID x 9.53 mm OD x 242.7, 114.7 mm L

Two Speed Valve To Tee

1шт.

12

87384126

HOSE ASSY.

250mm (9 27/32 in.)

1шт.

13

139398

HYD CONNECTOR,9/16" - 18 ORB x 7/16" - 20 JIC

Incl 14

3шт.

14

9617873

O-RING,0.078" Thk x 0.468" ID, -906, Cl 6, 90 Duro

3шт.

15

87384128

HOSE ASSY.

460mm (18 1/8 in.)

1шт.

Выбрано товаров: 16