Запчасти Case IH 465 (04-01) - ELECTRICAL - STARTER AND ALTERNATOR (04) - ELECTRICAL SYSTEMS

Схема запчастей Case IH 465 - (04-01) - ELECTRICAL - STARTER AND ALTERNATOR (04) - ELECTRICAL SYSTEMS
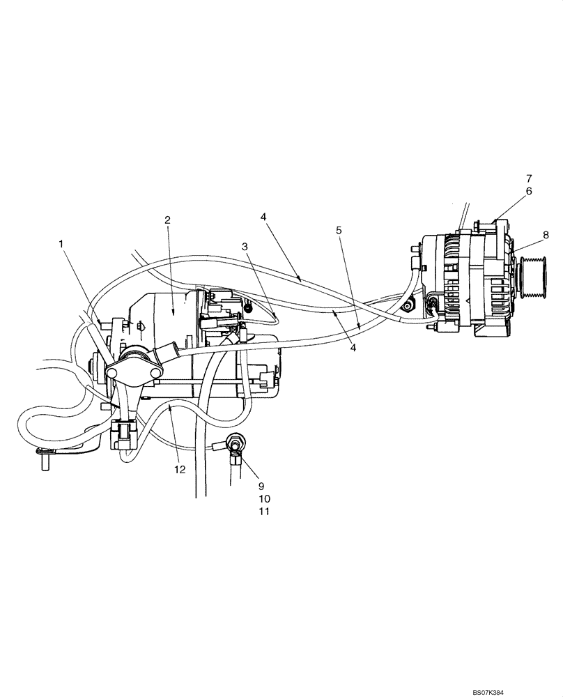
8
1
2
6
4
9
12
5
10
11
3
7
4
FIT
1:1
100%

Артикул

Название

Примечание

Количество

1

9804262

BOLT,M10 x 39.2mm, Cl 8.8

3шт.

2

87638510

STARTER MOTOR,12V, 2.7kW

Denso, 3.0KW PA90S; If Used

1шт.

*

Drive Motor on bottom, battery terminals on top pointing towards fan.

1шт.

*

87638510R

REMAN-STARTER,12V, 2.7kW

465 Tier 3 ASN N7M452623 (1/08)

1шт.

*

87638510C

Return Number

CORE-STARTER,12V, 2.7kW

1шт.

2

87040161

STARTER MOTOR,12V, 2.7kW

Denso, 2.7KW; If Used

1шт.

*

Drive Motor on top, battery terminals on side.

1шт.

2

87040161R

REMAN-STARTER,12V, 2.7kW

Remanufactured, STARTER

1шт.

2

87040161C

CORE-STARTER,12V, 2.7kW

Return Number

1шт.

3

87053083

HARNESS

Starter Jumper

1шт.

4

87623352

HARNESS

NEF Engine

1шт.

5

87530630

CABLE

Starter To Alternator, 296mm (11 21/32 in.); If Used

1шт.

5

87722487

CABLE

Starter To Alternator, 513mm (20 in.); Without Attached Terminal Cover; If Used

1шт.

5

87742139

CABLE,513mm L

Starter To Alternator, 513mm (20 in.); With Attached Terminal Cover; If Used

1шт.

6

386045

BOLT,Hex, M8 x 1.25 x 45mm, Cl 8.8

1шт.

7

322358

BELLEVILLE WASHER,M8 Bolt Size x 18mm OD x 1.4mm Thk

1шт.

8

87042118

ALTERNATOR

Delco Remy, 12V 95A

1шт.

8

87038475R

REMAN-ALTERNATOR

Reman for New PN 87042118

1шт.

8

87038475C

CORE-ALTERNATOR

Return Number

1шт.

9

87458961

STUD

1шт.

10

86625256

WASHER,13.3mm ID x 28.5mm OD x 4mm Thk

1шт.

11

9706685

NUT,M12 x 1.75, Cl 8

1шт.

12

87741595

CABLE

Starter To Distribution Block; With Attached Terminal Cover; If Used; Replaces 87652238

1шт.

12

87741596

CABLE,614mm L

Starter To Dist Block

1шт.

Выбрано товаров: 24