Запчасти Case IH 4125 (17-03) - MOUNTED EQUIPMENT, FRONT PTO ATT (05) - SUPERSTRUCTURE

Схема запчастей Case IH 4125 - (17-03) - MOUNTED EQUIPMENT, FRONT PTO ATT (05) - SUPERSTRUCTURE
FIT
1:1
100%

Артикул

Название

Примечание

Количество

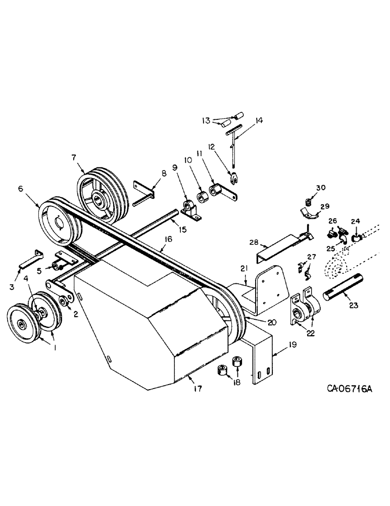
1

78170C1

PULLEY

belt tightener

2шт.

2

77388C1

SPACER

inner

1шт.

3

77499C1

GUIDE, belt, lower

1шт.

5

77500C1

PIVOT, rear

1шт.

6

77501C1

PULLEY, 2 groove

1шт.

120382

LOCK WASHER,Helical Spring, 3/8"

WASHER, LOCK, 3/8"

2шт.

180137

BOLT,Hex, 3/8" - 16 x 2 3/4", Gr 5

3/8 x 2-3/4 type 5

2шт.

7

77502C1

PULLEY, 3 groove

1шт.

77503C1

HUB

1шт.

492-11025

LOCK WASHER,1/4"

WASHER, LOCK, 1/4"

2шт.

413-412

BOLT,Hex, 1/4" - 20 x 3/4", Gr 5

2шт.

8

77504C1

GUIDE, belt, upper

1шт.

9

77505C1

PIVOT, front

1шт.

120393

BEARING WASHER,5/16", SAE

WASHER, .344 x .688 x .051

2шт.

80681

LOCK WASHER,5/16"

WASHER, LOCK, 5/16"

2шт.

9635884

BOLT,Hex, 5/16" - 18 1", Full Thd, Gr 5

5/16 x 1 type 5

2шт.

10

77485C1

SPACER, lock

1шт.

22223R1

SCREW,Hex Soc, 1/4"-20 x 1/2"

1/4 x 1/2 c/pt znp hdl/s set

1шт.

11

77507C1

ARM, front, lever

1шт.

19534R1

PIN,1/4" x 1 1/2", Coiled

1шт.

12

144243

CLEVIS

3/8 - 24 rod end

1шт.

180124

BOLT,Hex, 3/8" - 16 x 1 1/4", Gr 5

3/8 x 1-1/4 type 5

1шт.

9413953

LOCK NUT,3/8"-16, GB

NUT, 3/8 phc p/t lock type 5

1шт.

13

77508C1

GRIP, handle

2шт.

14

77509C1

HANDLE

1шт.

15

77510C1

ROD, belt tightener

1шт.

413-1048

BOLT,Hex, 5/8" - 11 x 3", Gr 5

5/8 x 3 type 5

1шт.

492-11062

BEARING WASHER,5/8"

WASHER, LOCK, 5/8"

1шт.

280374

NUT,Hex, 5/8" - 11, Gr 5

5/8 type 5

1шт.

16

77511C1

SET, belt

1шт.

17

77512C1

SHIELD, rear

1шт.

120394

WASHER,3/8", SAE

WASHER, .406 x .812 x .051

2шт.

120382

LOCK WASHER,Helical Spring, 3/8"

WASHER, LOCK, 3/8"

2шт.

120377

NUT,3/8" - 16, Gr 5

2шт.

18

77515C1

SPACER

2шт.

19

77513C1

BRACKET, mount

1шт.

180132

BOLT,Hex, 3/8" - 16 x 2 1/4", Gr 5

3/8 x 2-1/4 type 5

2шт.

189295

BOLT,Hex, 3/8" - 16 x 4 1/2", Gr 5

3/8 x 4-1/2 type 5

2шт.

120394

WASHER,3/8", SAE

WASHER, .406 x .812 x .051

4шт.

120382

LOCK WASHER,Helical Spring, 3/8"

WASHER, LOCK, 3/8"

4шт.

120377

NUT,3/8" - 16, Gr 5

4шт.

20

77514C1

PULLEY, 2 groove

1шт.

77516C1

HUB

1шт.

413-412

BOLT,Hex, 1/4" - 20 x 3/4", Gr 5

2шт.

492-11025

LOCK WASHER,1/4"

WASHER, LOCK, 1/4"

2шт.

Q10

KEY,1/4" Sq x 1 3/8"

1/4 x 1-1/2 sq parallel

1шт.

21

77517C1

MOUNT, pillow block

1шт.

180132

BOLT,Hex, 3/8" - 16 x 2 1/4", Gr 5

3/8 x 2-1/4 type 5

4шт.

120394

WASHER,3/8", SAE

WASHER, .406 x .812 x .051

8шт.

120382

LOCK WASHER,Helical Spring, 3/8"

WASHER, LOCK, 3/8"

4шт.

120377

NUT,3/8" - 16, Gr 5

4шт.

22

77518C1

BEARING, pillow block

2шт.

180149

LOCK SCREW,Hex, 7/16" - 14 x 1 1/2", Gr 5

BOLT, 7/16 x 1-1/2 type 5

4шт.

120394

WASHER,3/8", SAE

WASHER, .406 x .812 x .051

4шт.

120383

LOCK WASHER,Helical Spring, 7/16"

WASHER, LOCK, 7/16"

4шт.

NLS

NO LONGER SERVICED

NUT, 7/16 type 5

4шт.

23

77519C1

SHAFT

1шт.

24

119097

ELBOW,90º, 3/8" NPT

3/8-90 deg pipe

1шт.

25

217-22

ELBOW,90 Degree, 3/8"-18 NPTF, Fem x 3/8"-18 NPTF Male

3/8-90 deg street

1шт.

26

77426C1

ELBOW

2шт.

27

120873

CLAMP

2шт.

120375

NUT,Hex, 1/4" - 20, Gr 5

1шт.

492-11025

LOCK WASHER,1/4"

WASHER, LOCK, 1/4"

1шт.

28

78171C1

SUPPORT

shield

1шт.

29

78177C1

SUPPORT, lock, tab

1шт.

30

76472C1

SPRING

1шт.

Выбрано товаров: 66