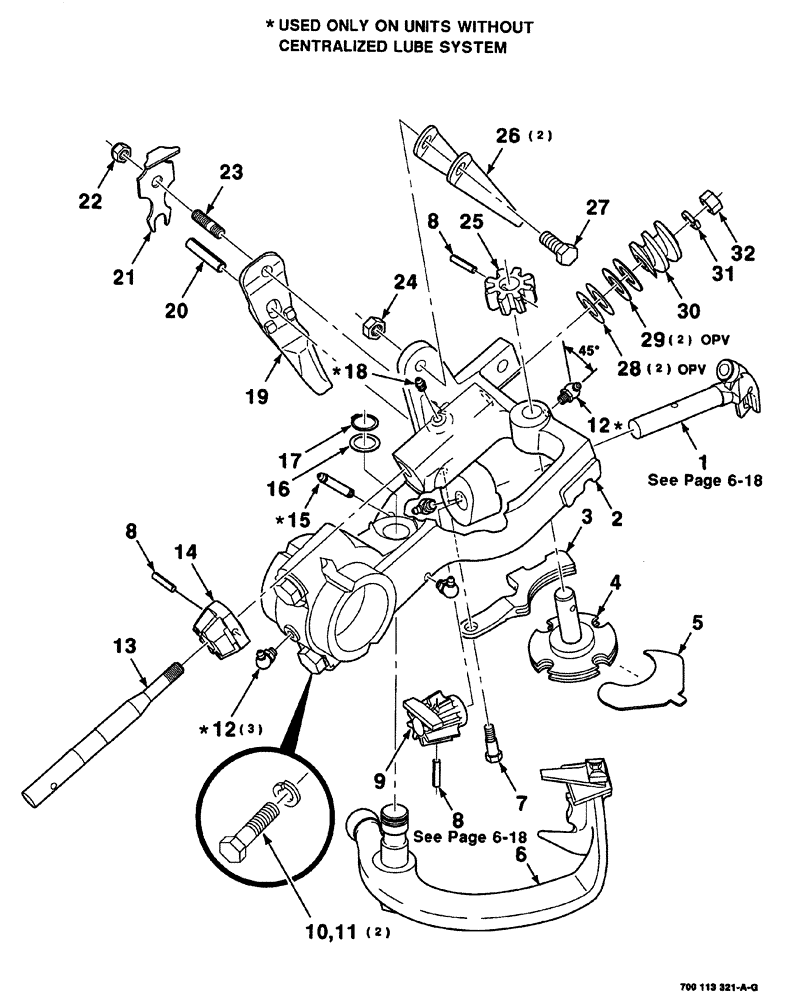
Запчасти Case IH 8576 (06-016) - KNOTTER HEAD ASSEMBLY, 700113321 KNOTTER HEAD ASSEMBLY COMPLETE (14) - BALE CHAMBER

Схема запчастей Case IH 8576 - (06-016) - KNOTTER HEAD ASSEMBLY, 700113321 KNOTTER HEAD ASSEMBLY COMPLETE (14) - BALE CHAMBER
4
12
17
6
2
32
14
29
31
23
19
7
22
8
18
12
28
26
25
24
15
16
5
3
9
11
1
8
20
8
10
21
27
13
30
FIT
1:1
100%

Артикул

Название

Примечание

Количество

1

700700968

KNOTTER

BILL AND HOOK ASSEMBLY

1шт.

2

700138857

KNOTTER FRAME

HEAD, Includes: Ref. 10 and 11

1шт.

3

8045148

HOLDER

twine

1шт.

4

1712868

DISC

ASSEMBLY TWINE

1шт.

5

6523807

CLEANER

knotter

1шт.

6

700138858

STRIPPER ASSY.

STRIPPER ASSEMBLY TWINE, S.N. CFH0113001 thru CFH0117742

1шт.

6

700138858

STRIPPER ASSY.

STRIPPER ASSEMBLY TWINE, S.N. CFH0117743 and Later

1шт.

7

702400022

SCREW

shoulder, 5/16-18

1шт.

8

435-7614

GROOVED PIN,3/16" x 7/8", Type G

3/16" x 7/8", Type G

3шт.

9

7894389

PINION

PINION GEAR BILL HOOK

1шт.

10

413-832

BOLT,Hex, 1/2" - 13 x 2", Gr 5

2шт.

11

80679

LOCK WASHER,1/20.507 CST ZND

2шт.

12

219-93

LUBE NIPPLE,90 Degree Elbow, 1/4" - 28 NPTF

4шт.

13

6553267

SHORT SHAFT

SHAFT knotter

1шт.

14

702700040

WORM GEAR

WORM BEVEL PINION

1шт.

15

219-417

LUBE NIPPLE,1/4" - 28 NPTF

ZERK, straight, 1/4-28 x 1-5/8

1шт.

16

7852742

WASHER,19.84mm ID x 27.38mm OD x 0.889mm Thk

MACHINERY, straight, 25/32

1шт.

17

100-1175

SNAP RING,#75, Ext

1шт.

18

219-8

LUBE NIPPLE,1/4" - 28 NPTF

1шт.

19

700113323

CAM

HOOK bill

1шт.

20

138-153

LOCK PIN,5/16" x 1", Slotted

1шт.

21

7895733

SPRING

tensioner

1шт.

22

231-1445

NUT,5/16"-18, GB

1шт.

23

6523229

STUD

mounting

1шт.

24

425-146

JAM NUT,3/8" - 16, Gr 5

1шт.

25

7894454

PINION

twine disc

1шт.

26

6553259

SPRING

twine

2шт.

27

413-616

BOLT,Hex, 3/8" - 16 x 1", Gr 5

1шт.

28

6553275

SHIM

countershaft

2шт.

29

7852163

BUSHING

MACHINERY BUSHING, special, 5/8

2шт.

30

7894413

WORM GEAR

knotter

1шт.

31

492-11038

LOCK WASHER,3/8"

1шт.

32

425-116

NUT,3/8" - 24, Gr 5

Hex

1шт.

Выбрано товаров: 33