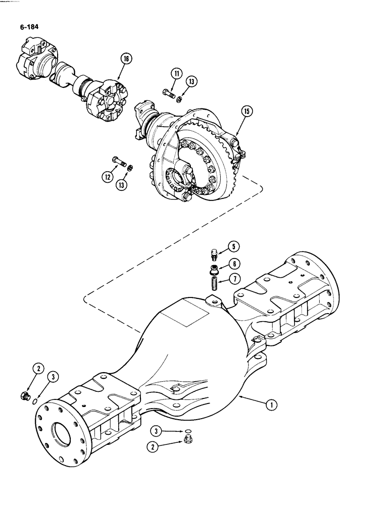
Запчасти Case IH 4494 (6-184) - FRONT AXLE ASSEMBLY, NO SPIN DIFFERENTIAL (06) - POWER TRAIN

Схема запчастей Case IH 4494 - (6-184) - FRONT AXLE ASSEMBLY, NO SPIN DIFFERENTIAL (06) - POWER TRAIN
3
13
13
5
7
1
8
15
3
11
2
16
2
12
FIT
1:1
100%

Артикул

Название

Примечание

Количество

1

A159510

HOUSING

- axle

1шт.

2

A140222

PLUG

- drain, axle housing

2шт.

3

A51759

GASKET

- drain plug

2шт.

5

A12928

BREATHER

- differential oil (If equipped)

1шт.

6

221-1345

COUPLING, BREAK AWAY

COUPLING - reducer, 3/8 PT x 1/8 inch PT (If equipped)

1шт.

7

221-1158

FITTING

NIPPLE - 3/8 PT x 1 inch long (If equipped)

1шт.

11

26-824

BOLT,Hex, 1/2" - 13 x 1-1/2", Gr 8

8шт.

12

26-828

BOLT,Hex, 1/2" - 13 x 1-3/4", Gr 8

- hex, 1/2 NC x 1-3/4 inch (Grade 8)

4шт.

13

92-8

LOCK WASHER,1/2"

12шт.

15

REF

INSTRUCTION

DIFFERENTIAL ASSEMBLY - no spin (See Page 6-211)

1шт.

16

REF

INSTRUCTION

SHAFT ASSEMBLY - drive, front axle (See Page 6-203)

1шт.

A179223

CENTER AXLE

AXLE ASSEMBLY - front, no-spin (complete) (Prior to Axle Serial No. 13015953)

1шт.

A179698

CENTER AXLE

AXLE ASSEMBLY - front, no-spin (complete) (Axle Serial No. 13015953 and after)

1шт.

Выбрано товаров: 13