Запчасти Case IH 4586 (12-02) - POWER, AIR CLEANER AND EXHAUST CONNECTIONS Power

Схема запчастей Case IH 4586 - (12-02) - POWER, AIR CLEANER AND EXHAUST CONNECTIONS Power
9
12
16
13
4
14
11
10
2
6
12
14
7
15
5
17
3
FIT
1:1
100%

Артикул

Название

Примечание

Количество

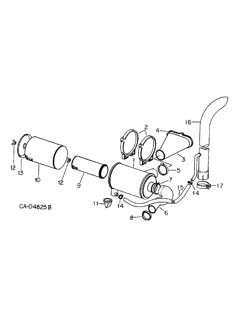
1

104965C92

CLEANER

CELANER ASSY, air, 4586 tractors, all 4568 tractors, Includes ref. nos. 9, 10, 11, 12 and 13, Serial Range: -2500

1шт.

1

146557C91

CLEANER

ASSY, air, 4586 tractors, Consists of ref. nos. 9, 10, 12 and 13, Start Serial: 2501

1шт.

2

152539H1

BAND

air cleaner mounting

2шт.

180147

SCREW,Hex, 7/16" - 14 x 1 1/4", Gr 5

7/16-14 x 1 znd hex-hd cap

4шт.

120383

LOCK WASHER,Helical Spring, 7/16"

WASHER, LOCK, 7/16"

4шт.

271501

SOCKET

NUT, 7/16-14 hex

4шт.

3

71799C1

INTAKE AIR HOSE

AIR INTAKE, Air Cleaner Intake

1шт.

4

21894R1

HOSE CLAMP,#140, 8.38/9.25 Type F Worm

CLAMP, intake hose, front

1шт.

5

24768R1

CLAMP, intake hose, rear

1шт.

6

104967C3

INTAKE AIR HOSE,152.40 mm ID x 183.70 mm

HOSE, air cleaner outlet

1шт.

7

127339C1

HOSE CLAMP,6.25/7.125 HD Worm, W/liner

CLAMP, outlet hose, front, Optional w/689476C1, Replaces 116745C1

1шт.

7

689476C1

CLAMP,6.25/7.125 HD Worm, W/liner

outlet hose, front, Optional w/127339C1

1шт.

8

116744C1

CLAMP,4.75/5.625 HD Worm, W/liner

outlet hose, rear, Optional w/690064C1

1шт.

8

690064C1

CLAMP,4.75/5.625 HD Worm, W/liner

outlet hose, rear, 4568 tractor, Optional w/116744C1

1шт.

8

130714C1

CLAMP,5.25/6.125 HD Worm, W/liner

outlet hose rear, Optional w/690069C1

1шт.

8

690069C1

HOSE CLAMP,5.25/6.125 HD Worm, W/liner

CLAMP, outlet hose, rear, Optional w/130714C1

1шт.

9

627976C1

AIR FILTER

ELEMENT, safety

1шт.

10

627975C2

ELEMENT

filter

1шт.

11

383734R2

VALVE

unloader

1шт.

12

412078C1

WING NUT

NUT, wing

3шт.

13

71924C1

COVER

air cleaner end

1шт.

14

279024R91

HOSE CLAMP,#24, 1.06/2.00 Type F Worm

CLAMP, hose, 4586 tractors, Start Serial: 2501

2шт.

15

146582C1

HOSE, aspirator, 4586 tractors, Start Serial: 2501

1шт.

16

147187C1

PIPE

exhaust w/aspirator, 4586 tractors, Start Serial: 2501

1шт.

17

650988C1

CLAMP,130mm

exhaust pipe, 4586 tractors, Start Serial: 2501

1шт.

24841R1

BOLT,Hex, 3/8" - 16 x 1 1/2", Gr 8

Hex, 3/8"-16 x 1 1/2 inch, G8

1шт.

115093

LOCK WASHER,3/8"

WASHER, LOCK, 3/8"

1шт.

25522R1

NUT,3/8"-16, G8

3/8 PHC type 8

1шт.

25544R1

WASHER,13/32" x 13/16" x .134", HDN

.406 x .812 x .134 PHC hdn

2шт.

Выбрано товаров: 29